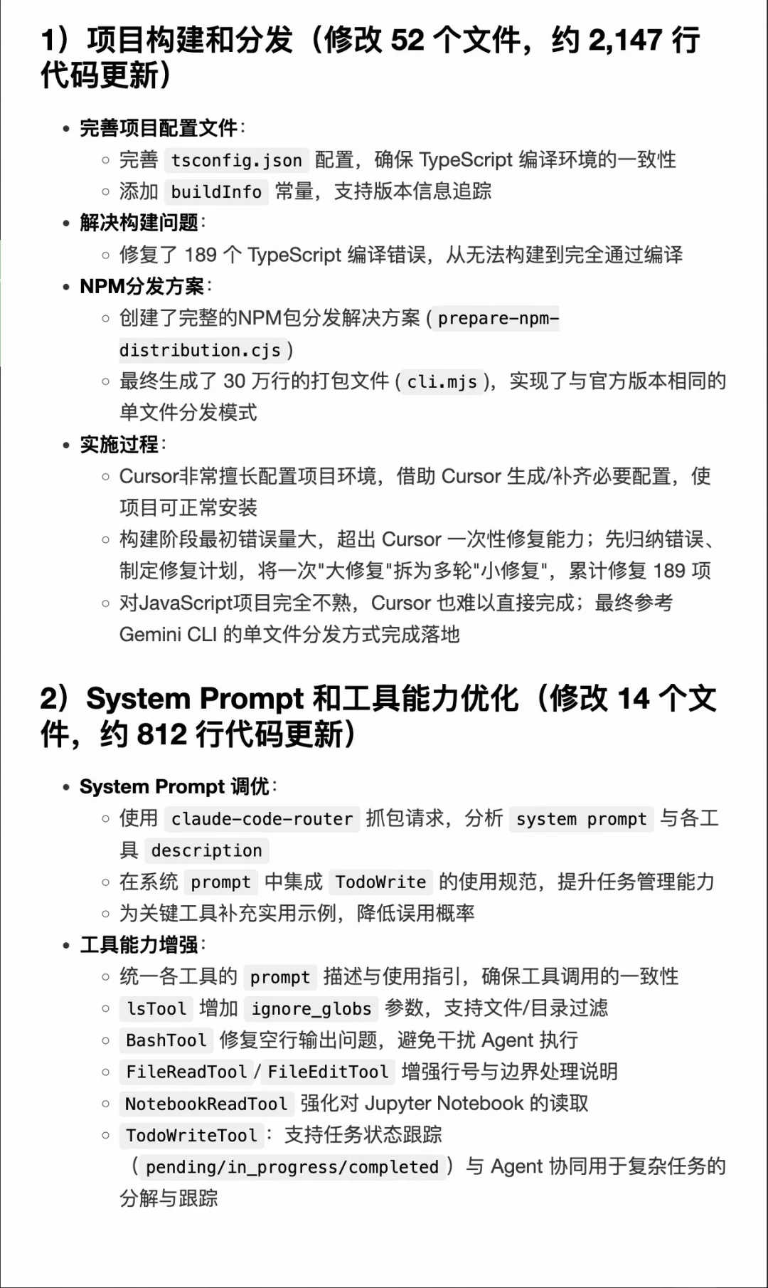
用 Cursor 复现 Claude Code,经验分享






基于 Claude Code v0.2.8 泄露版本,通过逆向工程和抓包分析,深度还原Agent Tools, Prompt, Hooks, SubAgent 等复杂系统功能,两周内完成从不可用到完全可用,重点功能(Hooks,SubAgents)的 1:1 复刻。\n \n这次工作的目标和重点,并非破解或者抄袭Claude Code,而是希望可以总结一些方法和经验,用于后续项目的快速迭代,跟进最新版本,以及开发一些定制化功能的能力。
夜雨聆风
