律所IPO工作📚|常用工具合集❗





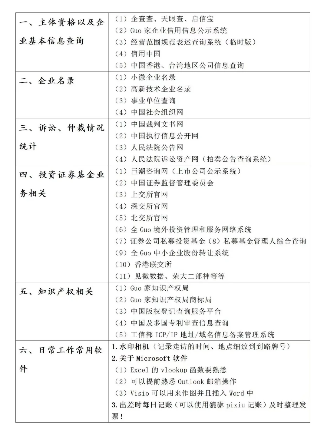
苗苗本期整理了律所IPO工作常用的工具,希望为刚步入职场的青年律师和实习律师提供便利:\n🌈1.主体资格以及企业基本信息查询\n(1)企查查、天眼查、启信宝\n(2)Guo家企业信用信息公示系统:\n(3)经营范围规范表述查询系统(临时版):\n(4)信用中国:\n(5)中国香港、台湾地区公司信息查询:\n🌈2.企业名录\n(1)小微企业名录:\n(2)高新技术企业名录:\n(3)事业单位查询:\n(4)中国社会组织网:\n🌈3.诉讼、仲裁情况统计\n(1)中国裁判文书网:\n(2)中国执行信息公开网:\n(3)人民法院公告网:\n(4)人民法院诉讼资产网(拍卖公告查询系统):\n🌈4.投资证券基金业务相关\n(1)巨潮咨询网(上市公司公示系统):\n(2)中国证券监督管理委员会:\n(3)上交所官网:\n(4)深交所官网:\n(5)北交所官网:\n(6)全Guo境外投资管理和服务网络系统:\n(7)证券公司私募投资基金:\n(8)私募基金管理人综合查询: (9)全Guo中小企业股份转让系统:\n(10)香港联交所:\n(11)见微数据、荣大二郎神等等\n🌈5.知识产权相关\n(1)Guo家知识产权局\n(2)Guo家知识产权局商标局\n(3)中国版权登记查询服务平台\n(4)中国及多国专利审查信息查询\n(5)工信部ICP/IP地址/域名信息备案管理系统\n🌈6.日常工作常用\n(1)水印相机(记录走访的时间、地点细致到到路牌号)\n(2)关于Microsoft软件\nExcel的vlookup函数要熟悉\n可以提前熟悉Outlook邮箱操作\nVisio可以用来作图并且插入Word中\n(2)出差时每日记账!(可以使用貔貅pixiu记账)及时整理发票!\n更多工具信息详见青苗法鸣“红圈IPO实习攻略”一文#实习律师的日常#青年律师成长#律师#办公技巧#办公软件#青苗法鸣 #法学生 #红圈所 #法学生求职
夜雨聆风
