乐于分享
好东西不私藏

图书馆管理系统(附源码,附word文档)

本文最后更新于2025-09-24,某些文章具有时效性,若有错误或已失效,请在下方留言或联系老夜

图书馆管理系统(附源码,附word文档)

图书馆管理系统(附源码,附word文档)

图书馆管理系统(附源码,附word文档)

图书馆管理系统(附源码,附word文档)

图书馆管理系统(附源码,附word文档)

图书馆管理系统(附源码,附word文档)

图书馆管理系统(附源码,附word文档)

图书馆管理系统(附源码,附word文档)

图书馆管理系统(附源码,附word文档)

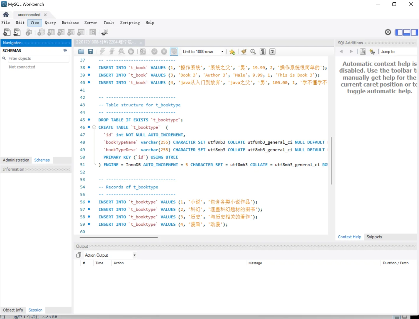
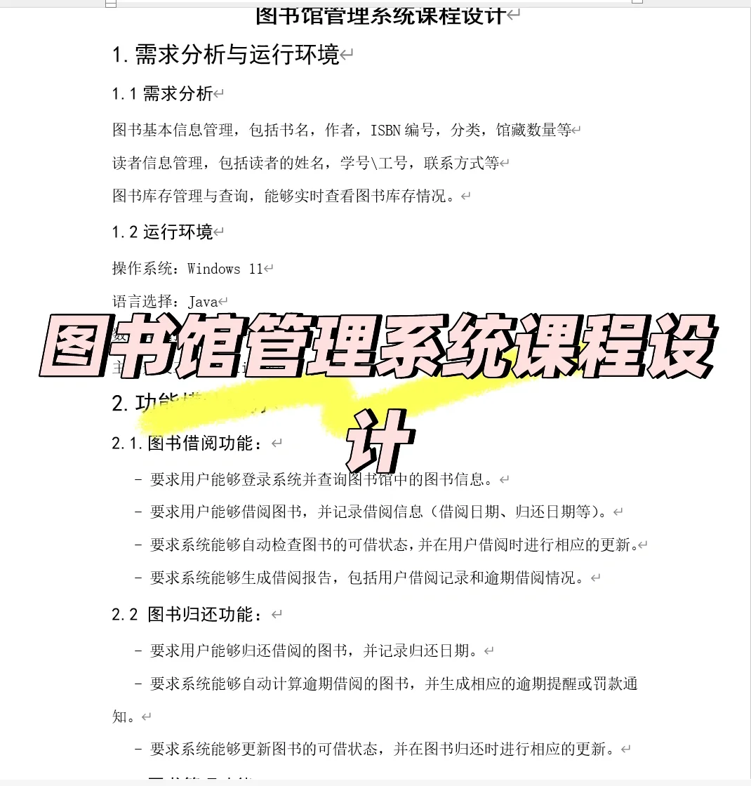
功能描述:\n图书基本信息管理,包括书名,作者,ISBN编号,分类,馆藏数量等读者信息管理,包括读者的姓名,学号\\工号,联系方式等图书库存管理与查询,能够实时查看图书库存情况。#计算机毕业设计 #数据分析 #管理系统 #源码 #图书馆 #期末作业 #文档
本站文章均为手工撰写未经允许谢绝转载:夜雨聆风 » 图书馆管理系统(附源码,附word文档)
×
订阅图标按钮