乐于分享
好东西不私藏

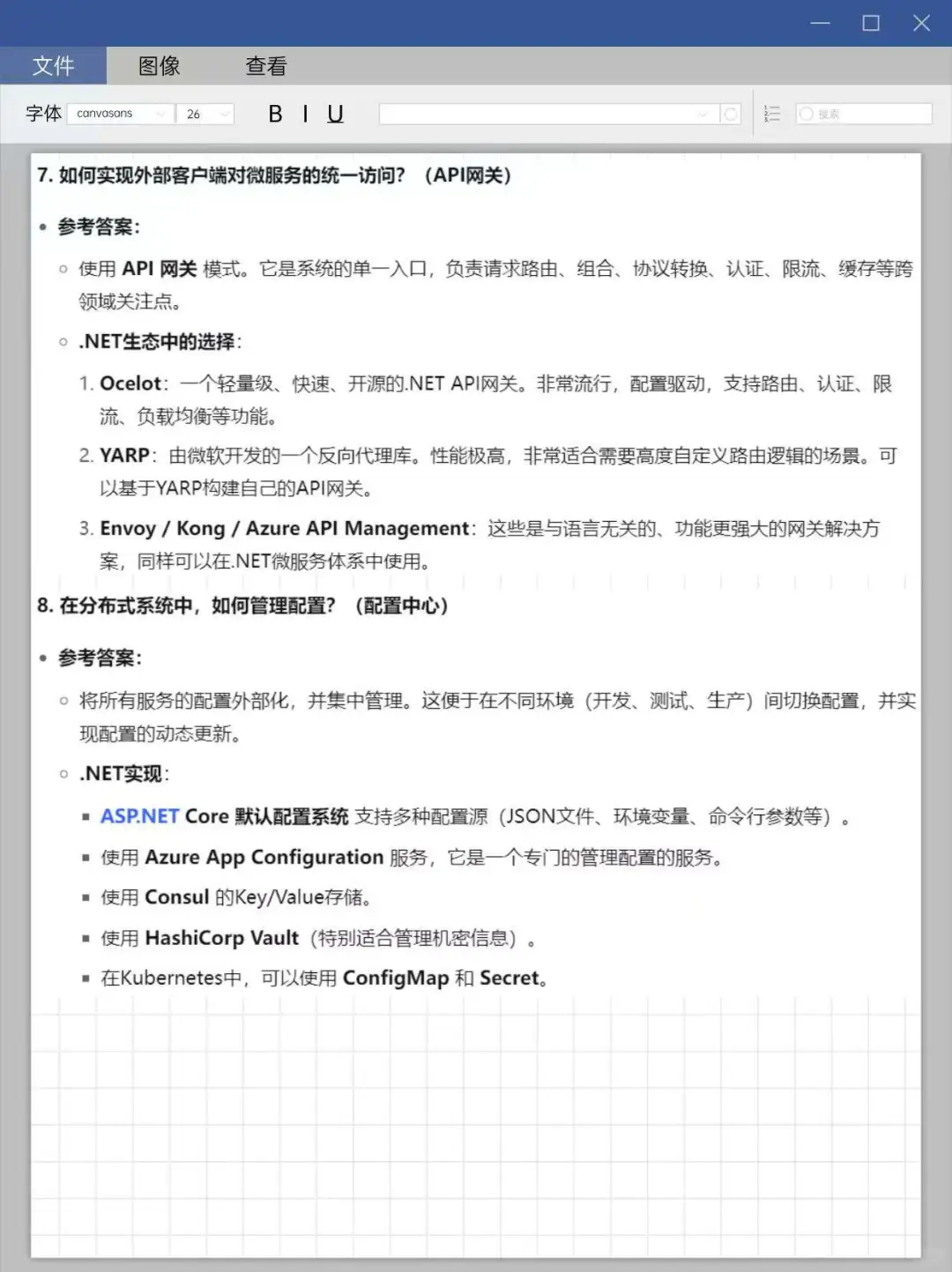
C#面试之微服务

本文最后更新于2025-09-29,某些文章具有时效性,若有错误或已失效,请在下方留言或联系老夜

C#面试之微服务

C#面试之微服务

C#面试之微服务

C#面试之微服务

C#面试之微服务

C#面试之微服务

C#面试之微服务

C#面试之微服务

C#面试之微服务

#csharp #编程 #开发 #前端面试 #微服务 #编程语言 #程序员 #后端开发 #程序员面试\n#全栈开发
本站文章均为手工撰写未经允许谢绝转载:夜雨聆风 » C#面试之微服务
×
订阅图标按钮