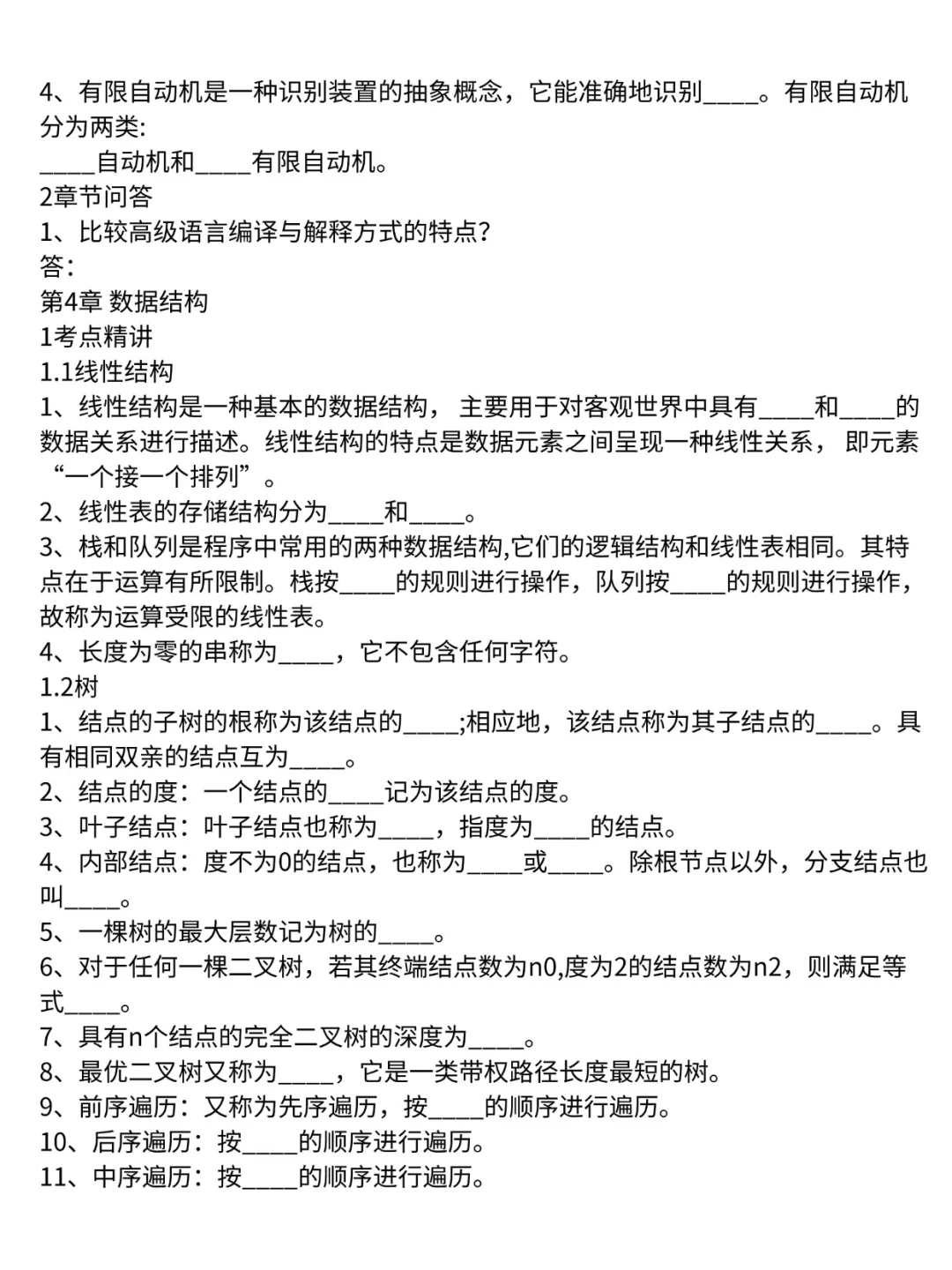
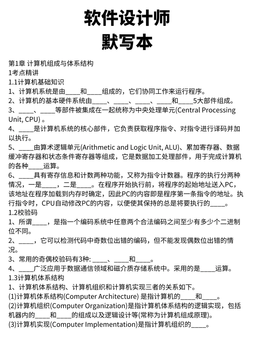
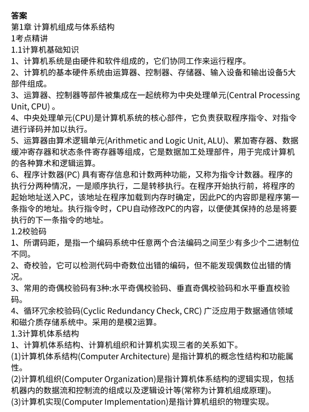
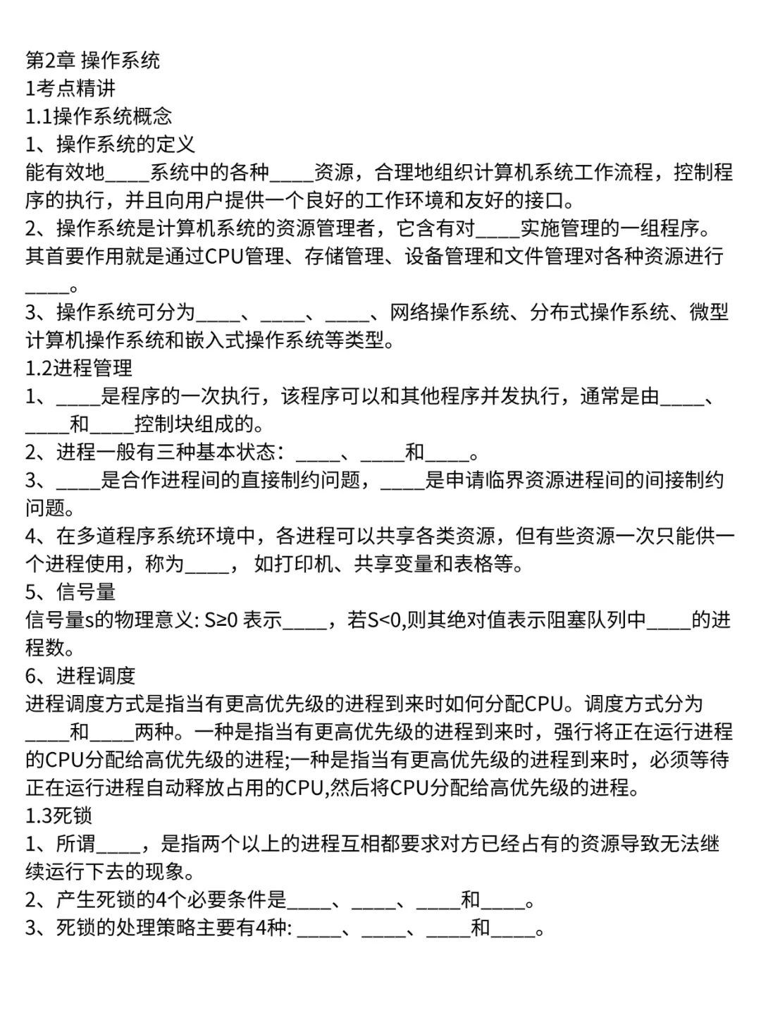
软考软件设计师默写本,检查一下复习效果






谁说考前一个月备考软件设计师太晚啦!其实都是有方法的!软件设计师每年考来考去都是考这些重点!\n必须掌握的重点内容\n1. 计算机基础(选择题,占比约20%)\n计算机组成与体系结构:CPU结构、存储器层次、总线、I/O系统。\n数据表示与运算:补码、浮点数、逻辑运算。\n操作系统:进程调度(PV操作、死锁)、存储管理(分页/分段)、文件系统。\n计算机网络:OSI/TCP模型、IP子网划分、HTTP/HTTPS协议、DNS、网络安全(防火墙、加密算法)。\n \n2. 程序设计语言与编译原理(选择题题)\n编译过程:词法分析、语法分析(语法树)、语义分析。\n文法与自动机:正规式、有限自动机(DFA/NFA)。\n语言特性:面向对象(多态、继承)、动态/静态绑定。\n \n3. 数据结构与算法(选择+案例,重点!)\n线性结构:数组、链表、栈、队列。\n树与图:二叉树遍历(先序/中序/后序)、哈夫曼树、图的遍历(DFS/BFS)、最短路径(Dijkstra)。\n排序与查找:快速排序、堆排序、二分查找。\n算法设计:分治法、动态规划(背包问题)、贪心算法(需掌握经典例题)。\n \n4. 数据库系统(选择+案例)\nER模型与关系模型:ER图转关系模式、规范化理论(1NF~3NF、BCNF)。\nSQL语句:连接查询、分组统计、嵌套查询。\n事务与并发控制:ACID特性、隔离级别、锁机制。\n \n5. 软件工程(选择+案例,核心!)\n开发模型:瀑布模型、敏捷开发、螺旋模型。\nUML设计:类图、用例图、时序图、状态图(下午题常考)。\n设计模式:单例、工厂、观察者、适配器等(掌握5-6种常用模式)。\n软件测试:黑盒/白盒测试、测试用例设计(边界值分析、等价类划分)。\n \n6. 面向对象技术(案例重点)\n类与对象设计:类的关系(继承、聚合)、多态实现。\nJava/C++语法:下午题可能要求补充代码(熟悉基础语法)。\n \n7. 系统安全与知识产权(选择题)\n加密技术:对称加密(AES)、非对称加密(RSA)、数字签名。\n知识产权:著作权、专利权、商标权。\n \n好用工具:\n软考考前几页纸 .pdf.\n软考速记口诀.pdf.\n软考重点总结.pdf.\n软考默写本.pdf.\n软考必背100知识点.pdf.\n软考必背100母题.pdf.\n软考公式汇总.pdf.\n软考易混淆知识点.pdf.\n#软考备考 #软考 #计算机软考 #软考中级 #软件设计师 #中级软考 #软考软件设计师 #软件设计 #软设 #软考考试
夜雨聆风
