Codex vs Claude Code,到底该用谁?



做开发最累的不是想方案,而是写模板代码、跨文件小修小改、补测试这些“苦工”。两款高频工具各有侧重👇
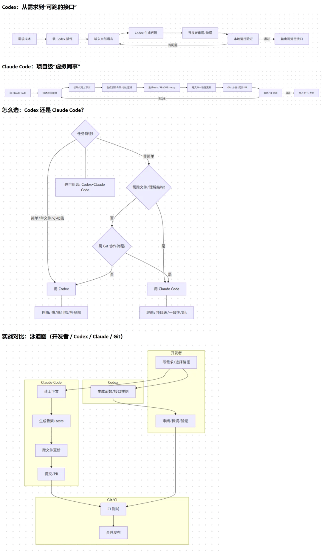
TL;DR
Codex = 快:一句话生代码,补齐小功能/脚本特顺手。
Claude Code = 全:读懂项目结构,跨文件改动、写测试、走 Git 流一条龙。
怎么选?
只想快速原型/小脚本 → 选 Codex。
要做多文件改动/团队协作 → 上 Claude Code。
组合拳:Codex 生成局部实现,Claude Code 搭项目骨架 + 同步测试与文档。
实战感受
用 Codex:注册接口这类可运行的基础代码,几秒钟就到位。
用 Claude Code:一条指令能拉起目录结构、核心逻辑、tests、README、setup,还能直接 commit/开分支/PR,更像“虚拟同事”。
一句话总结
Codex 重在“快”;Claude Code 重在“全”。先试再定,按你的工作流来。
想玩项目级 AI 编程?可以把 Claude Code 当主力,再用 Codex做“加速器”。🙂
夜雨聆风
