乐于分享
好东西不私藏

deepseek+写小说,简直就是王炸组合!!

本文最后更新于2025-10-17,某些文章具有时效性,若有错误或已失效,请在下方留言或联系老夜

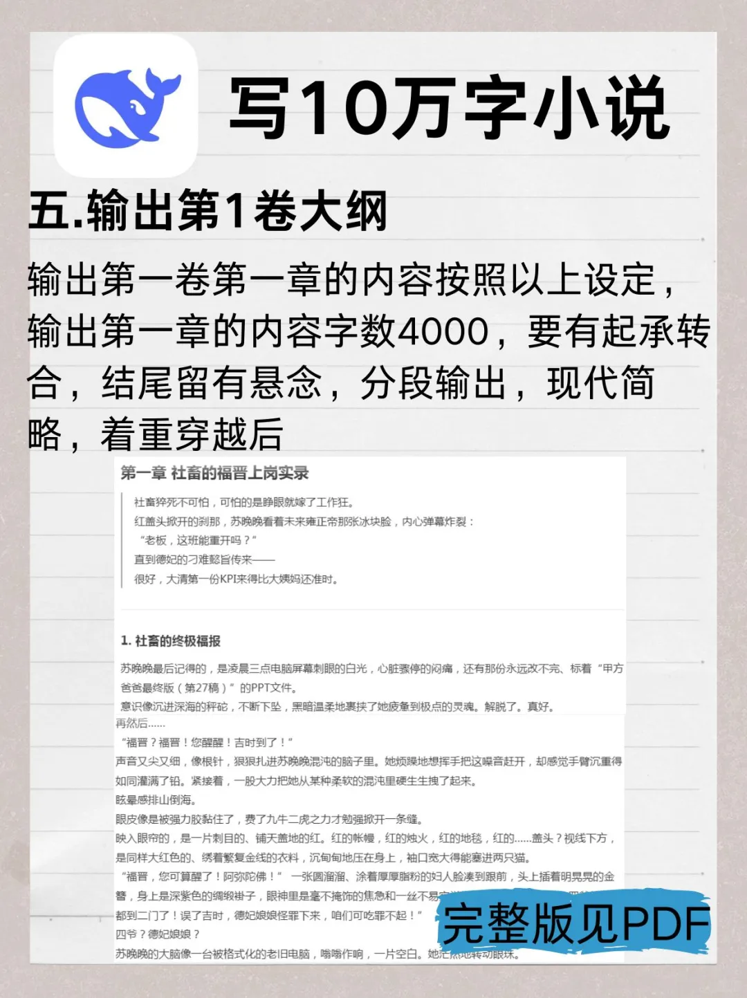
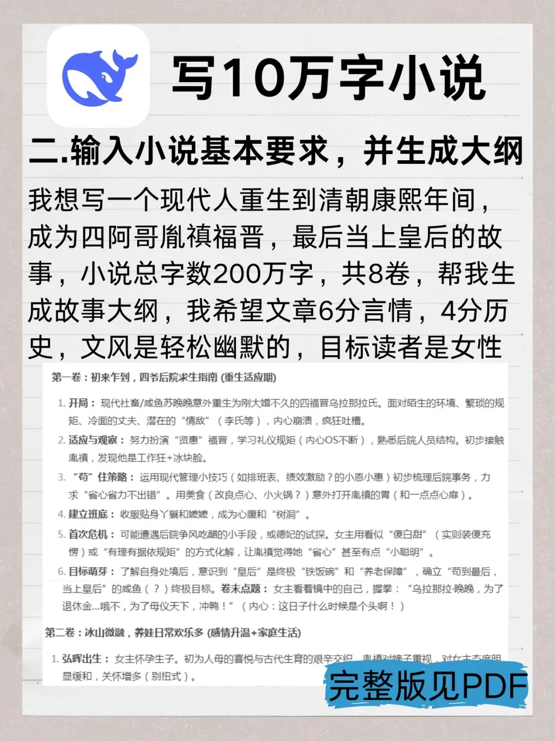
deepseek+写小说,简直就是王炸组合!!

deepseek+写小说,简直就是王炸组合!!

deepseek+写小说,简直就是王炸组合!!

deepseek+写小说,简直就是王炸组合!!

deepseek+写小说,简直就是王炸组合!!

deepseek+写小说,简直就是王炸组合!!

deepseek+写小说,简直就是王炸组合!!

deepseek+写小说,简直就是王炸组合!!

deepseek+写小说,简直就是王炸组合!!

deepseek+写小说,简直就是王炸组合!!

#deepseek #DeepSeek #写网文 #写小说 #写作 #网文 #网络小说 #写作赚钱 #网文编辑 #小说写作干货
本站文章均为手工撰写未经允许谢绝转载:夜雨聆风 » deepseek+写小说,简直就是王炸组合!!
×
订阅图标按钮