写脚本真的不难啊??家人们





很多小伙伴纠结写脚本的问题!其实,写好脚本并不是什么难事哦家人们 .
为什么要写脚本??
1??写脚本的关键在于规划vlog的拍摄流程
2??刚开始拍摄vlog时,没有脚本会显得手忙脚乱,这时脚本的重要性就出来了
3??合理的脚本不仅可以避免把vlog拍得零乱无章,还能节省拍摄时间,为后期剪辑打下基础
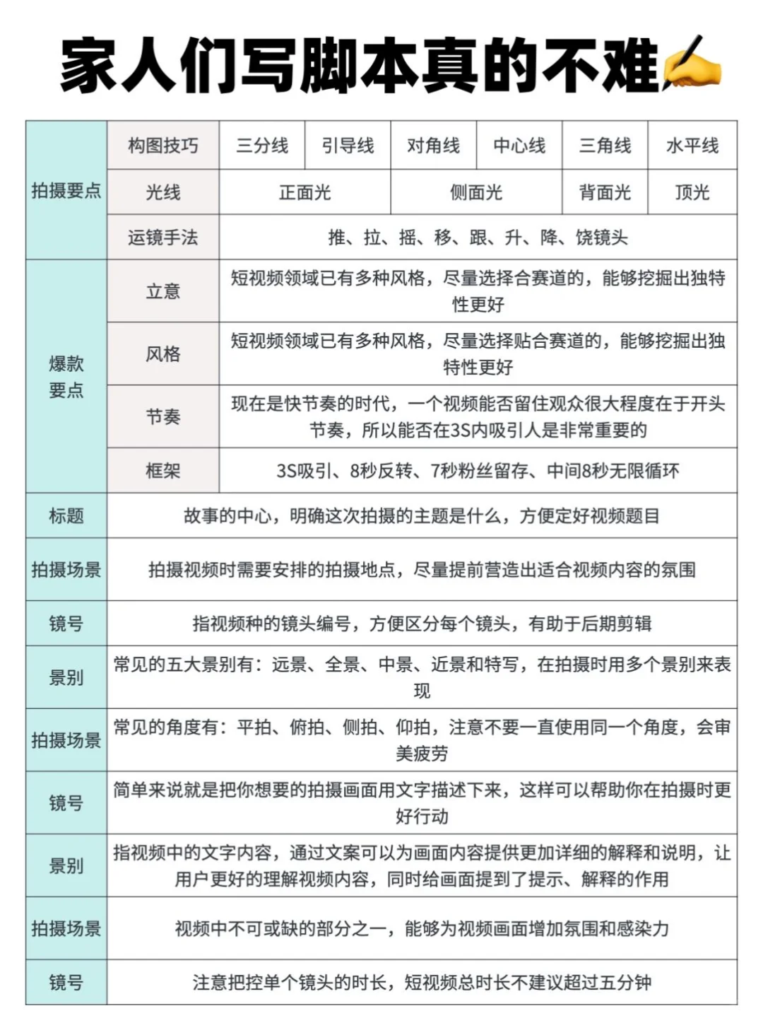
脚本构成要点是什么??
1.拍摄主题
2.拍摄标题
3.序号
4.景别
5.角度
6.拍摄画面内容描述
7.拍摄时间点
8.具体拍摄地点
9.旁白或解说
10.背景音乐及音效
11.字幕需求
12.预计视频长度
?ps:写脚本时,可以根据个人拍摄习惯简化或调整这些内容哦~ #剧本代写 #短视频脚本 #分镜头脚本 #脚本 #分镜头脚本 #短视频脚本 #文案策划 #万能脚本 短视频拍摄分镜头 #脚本
为什么要写脚本??
1??写脚本的关键在于规划vlog的拍摄流程
2??刚开始拍摄vlog时,没有脚本会显得手忙脚乱,这时脚本的重要性就出来了
3??合理的脚本不仅可以避免把vlog拍得零乱无章,还能节省拍摄时间,为后期剪辑打下基础
脚本构成要点是什么??
1.拍摄主题
2.拍摄标题
3.序号
4.景别
5.角度
6.拍摄画面内容描述
7.拍摄时间点
8.具体拍摄地点
9.旁白或解说
10.背景音乐及音效
11.字幕需求
12.预计视频长度
?ps:写脚本时,可以根据个人拍摄习惯简化或调整这些内容哦~ #剧本代写 #短视频脚本 #分镜头脚本 #脚本 #分镜头脚本 #短视频脚本 #文案策划 #万能脚本 短视频拍摄分镜头 #脚本
夜雨聆风
