夜雨聆风
乐于分享
好东西不私藏
首页
教程
玩机教程
网站开发
WordPress
源码
模板主题
网站源码
插件脚本
软件
手机应用
电脑应用
iOS专区
TV盒子
车机软件
办公开发
游戏
好片推荐
活动资讯
最新活动
科技资讯
其他资源
实用趣站
零散资源
谈天说地
关于我们
进制转换
毒鸡汤
画图板
代码运行
在线排版
今天吃啥
随机密码
在线Markdown
关注本站
微信
当前位置:
夜雨聆风
>
技术教程
>
软件教程
>
短剧剧本
短剧剧本
当前时间: 2026-01-08 17:22:02
分类:
软件教程
评论(0)
本文最后更新于
2025-10-21
,某些文章具有时效性,若有错误或已失效,请在下方
留言
或联系
老夜
。
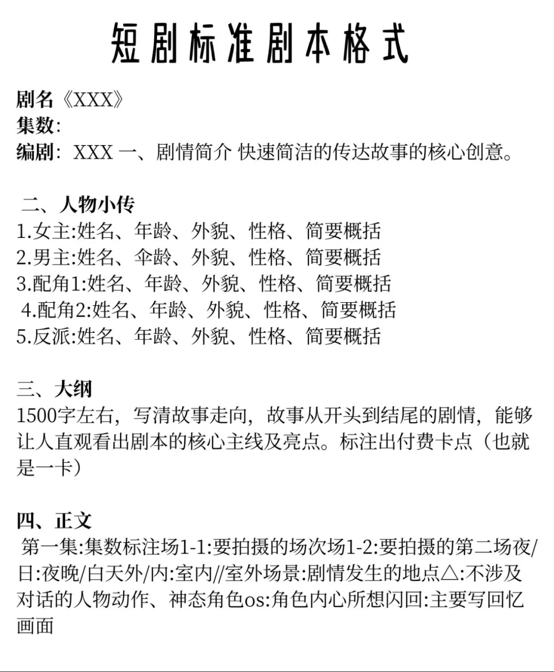
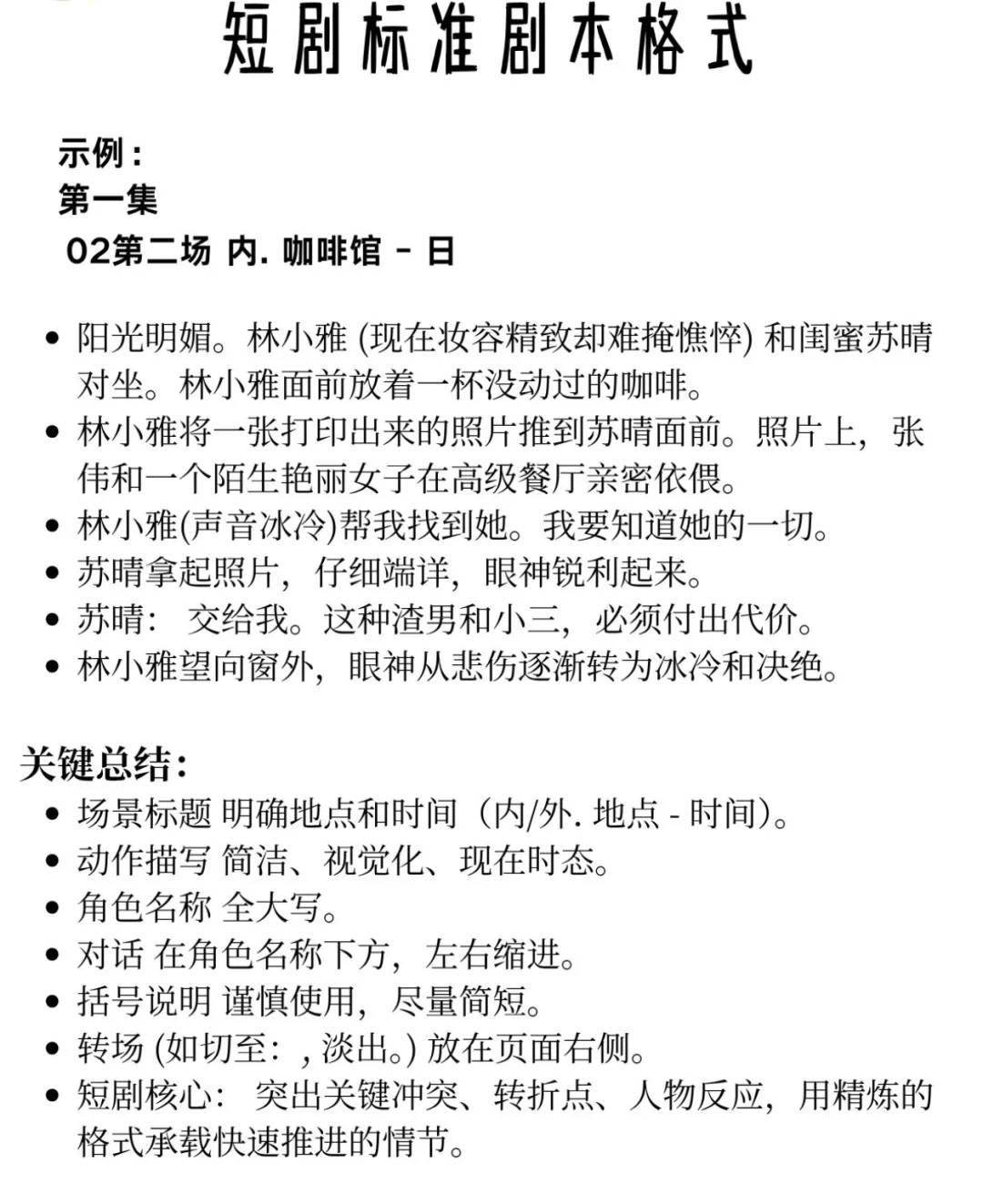
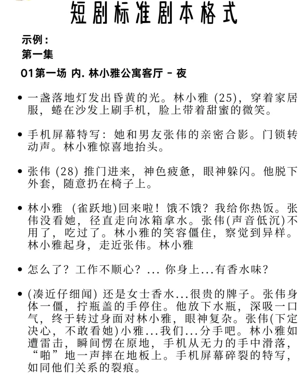
短剧剧本
#写短剧
#短剧
#写短剧剧本
#短剧写作
#编剧
本站文章均为手工撰写未经允许谢绝转载:
夜雨聆风
»
短剧剧本
wang
上一篇
三角洲行动手游找搭子
下一篇
接单抵考核 三角洲纯绿打手来 !!
猜你喜欢
   
  
2026.1.8 苹果App Store今日iOS限免应用推荐
   
  
热门短剧《新年赢诡财》完整版1-98集/大结局/合集
   
  
精彩短剧《别惹我的狗》完整版1-89集(合集/大合集)
   
  
热门短剧《代号死神》1-74(完整版/后续/大结局)
   
  
热门短剧《京婚恃宠》完整版1-98集/大结局/合集
   
  
一口气看完整部短剧《心动还请告诉我》完整版1-86集(合集/大结局)
   
  
热门短剧《女帝座下第一面首》完整版1-91集/大结局/合集
   
  
短剧《别惹我的狗》全集/完整版/大结局
×
随机推荐:《dazz安卓版来啦!》
dazz安卓版来啦!
已关闭评论
)
随机推荐:《小程序开发,合同保障+源码交付,安全省心!》
小程序开发,合同保障+源码交付,安全省心!
已关闭评论
)
随机推荐:《偷偷告诉你免费下载无损的mp3工具》
偷偷告诉你免费下载无损的mp3工具
已关闭评论
)
随机推荐:《✅INFJ专属|用了就舍不得戒掉的6款宝藏App~》
✅INFJ专属|用了就舍不得戒掉的6款宝藏App~
已关闭评论
)
随机推荐:《安卓手机音乐APP—听下音乐V2.1.0 Plus【会员版】解锁无限制,全网歌曲免费听》
坐等沙发
)