乐于分享
好东西不私藏

软件工程图制作!

本文最后更新于2024-05-20,某些文章具有时效性,若有错误或已失效,请在下方留言或联系老夜

软件工程图制作!

软件工程图制作!

软件工程图制作!

软件工程图制作!

软件工程图制作!

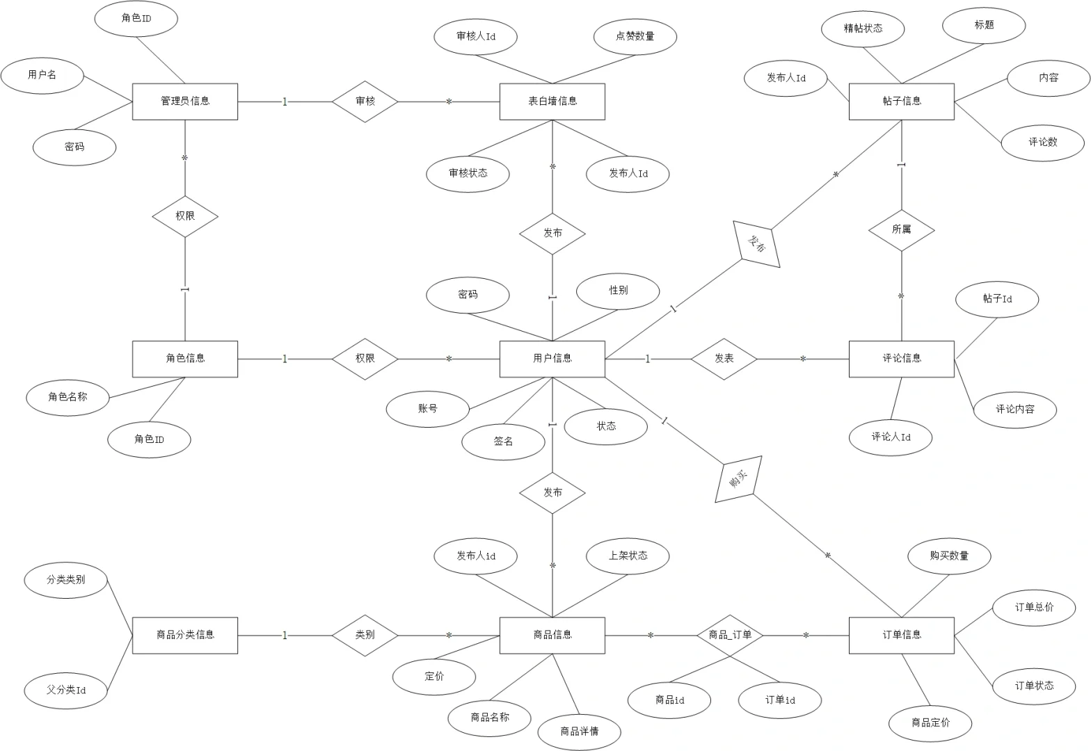
软件工程系统功能模块图,流程图,用例图,数据流图,E-R图制作,主打一个靠谱,不满意可修改到满意为止,欢迎咨询,全天在线,随时回复!

本站文章均为手工撰写未经允许谢绝转载:夜雨聆风 » 软件工程图制作!
×
订阅图标按钮