乐于分享
好东西不私藏

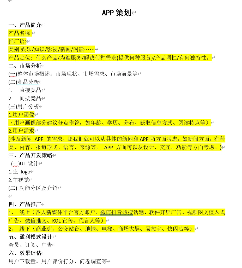
广告脚本、app策划、专题片模板

本文最后更新于2025-10-24,某些文章具有时效性,若有错误或已失效,请在下方留言或联系老夜

广告脚本、app策划、专题片模板

广告脚本、app策划、专题片模板

广告脚本、app策划、专题片模板

广告脚本、app策划、专题片模板

新闻实务冷门模板,实务出题灵活的个别院校可能会考察!#新闻实务#新传实务#新传考研 #25新传考研 #广告策划 #实务模板
本站文章均为手工撰写未经允许谢绝转载:夜雨聆风 » 广告脚本、app策划、专题片模板
×
订阅图标按钮