🔥🔥AI助力自媒体爆款预测软件内测





想做自媒体但是拆解了无数爆款还是没有流量…
持续每天输出还是只有点赞没有关注…
下一个爆款是什么?不知道。
视频哪里要改进?不清楚。
文案怎么写?没头绪。
别猜了!我们做了个AI神器,一键帮你全部解决!
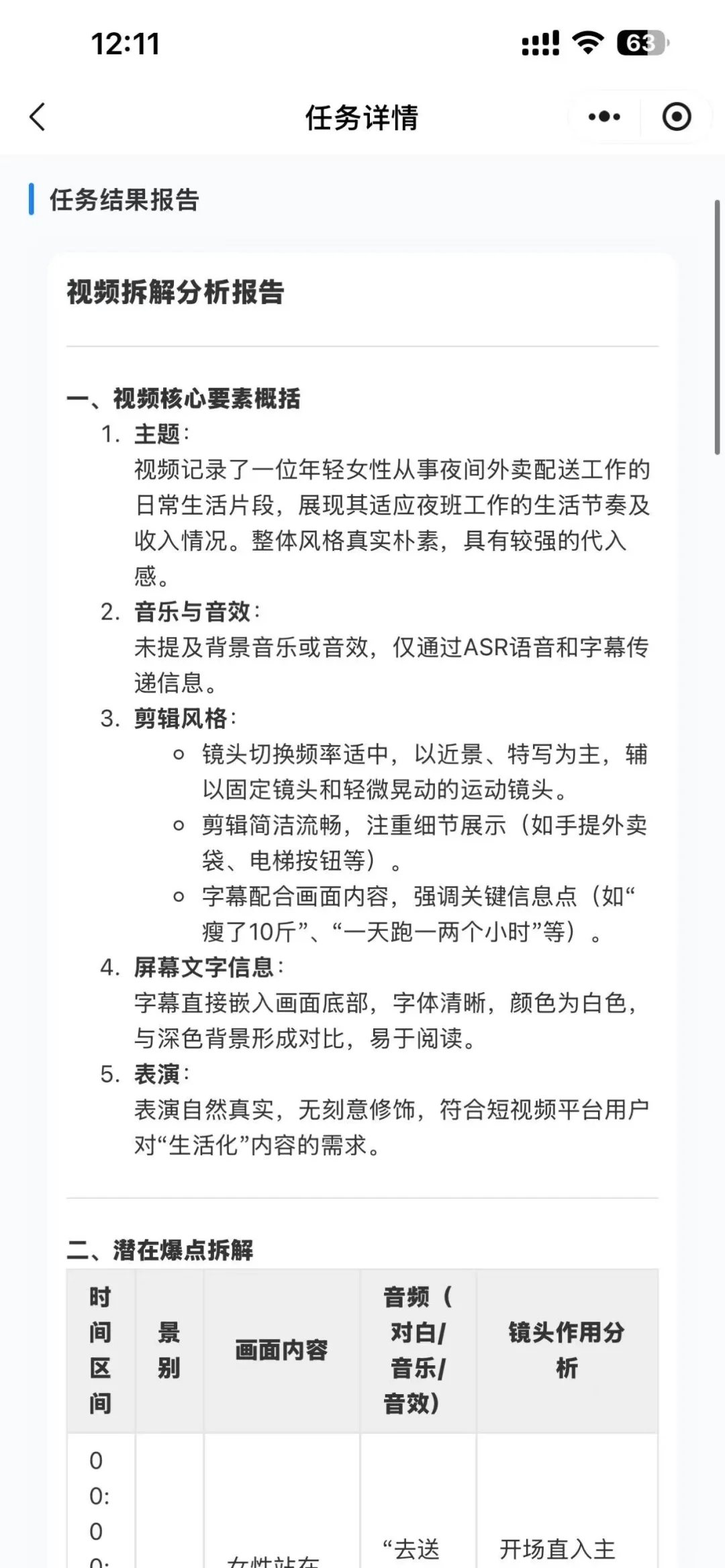
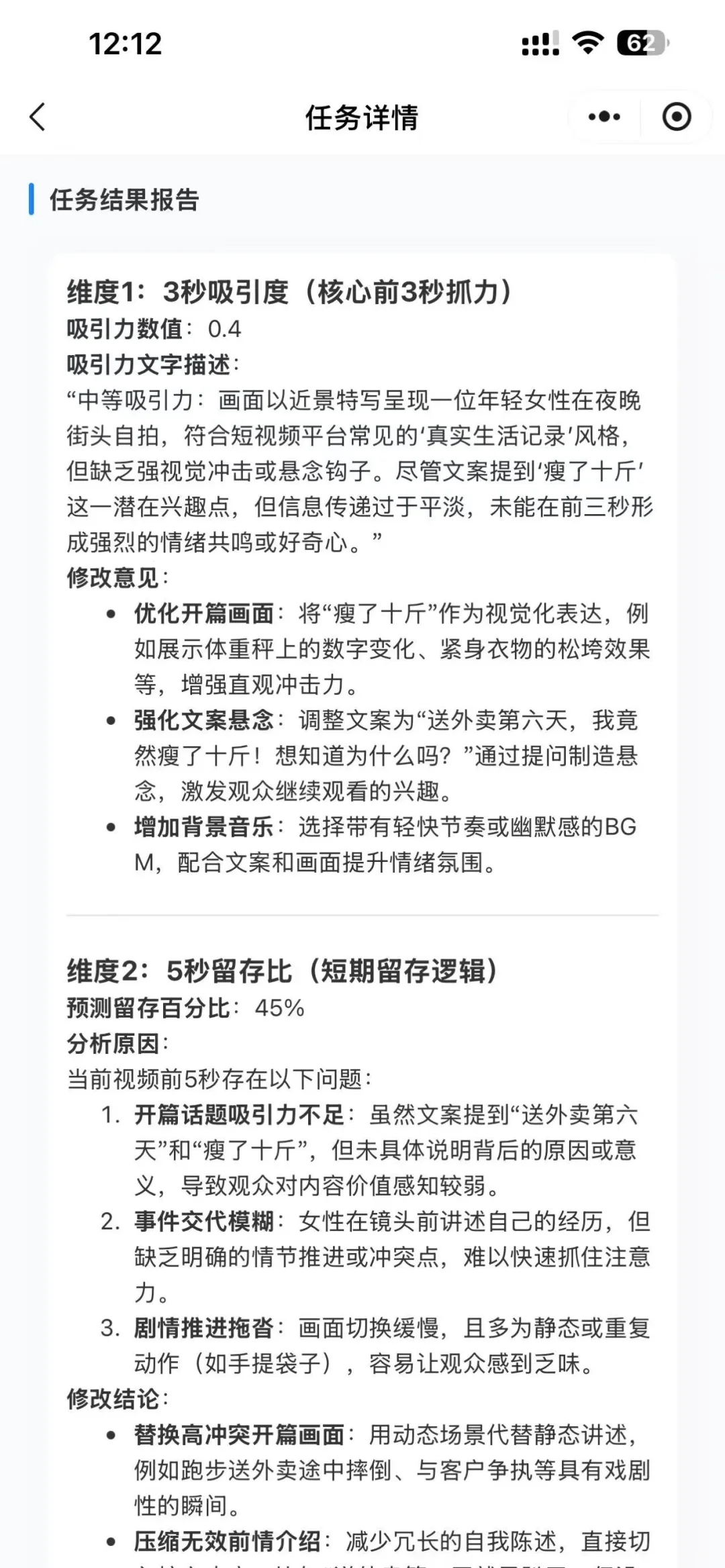
它通过AI分析海量数据,能提前预判流量趋势!并且给出修改建议和目标,真正的帮你实现创作自由,再也不用为写不出好的文案而担忧。
爆款预测:提前锁定潜力话题
智能分析:指出视频优缺点
文案生成:自动产出优质文案
🌟视频脚本一键ai,提供精细分镜头内容
🌟视频优缺点分析,给你更好的修改建议,直接附上爆款模板
🌟ai问答,三秒产出,文案创作简简单单
更多内容等你解锁,欢迎来领取内测名额,致力于帮助每一位内容创作者。现在,我们想邀请首批种子用户来免费内测!欢迎私信了解
#ai #自媒体创业 #爆款#爆款分析 #流量密码 #拆解爆文 #爆款标题 #短视频制作
持续每天输出还是只有点赞没有关注…
下一个爆款是什么?不知道。
视频哪里要改进?不清楚。
文案怎么写?没头绪。
别猜了!我们做了个AI神器,一键帮你全部解决!
它通过AI分析海量数据,能提前预判流量趋势!并且给出修改建议和目标,真正的帮你实现创作自由,再也不用为写不出好的文案而担忧。
爆款预测:提前锁定潜力话题
智能分析:指出视频优缺点
文案生成:自动产出优质文案
🌟视频脚本一键ai,提供精细分镜头内容
🌟视频优缺点分析,给你更好的修改建议,直接附上爆款模板
🌟ai问答,三秒产出,文案创作简简单单
更多内容等你解锁,欢迎来领取内测名额,致力于帮助每一位内容创作者。现在,我们想邀请首批种子用户来免费内测!欢迎私信了解
#ai #自媒体创业 #爆款#爆款分析 #流量密码 #拆解爆文 #爆款标题 #短视频制作
夜雨聆风
