乐于分享
好东西不私藏

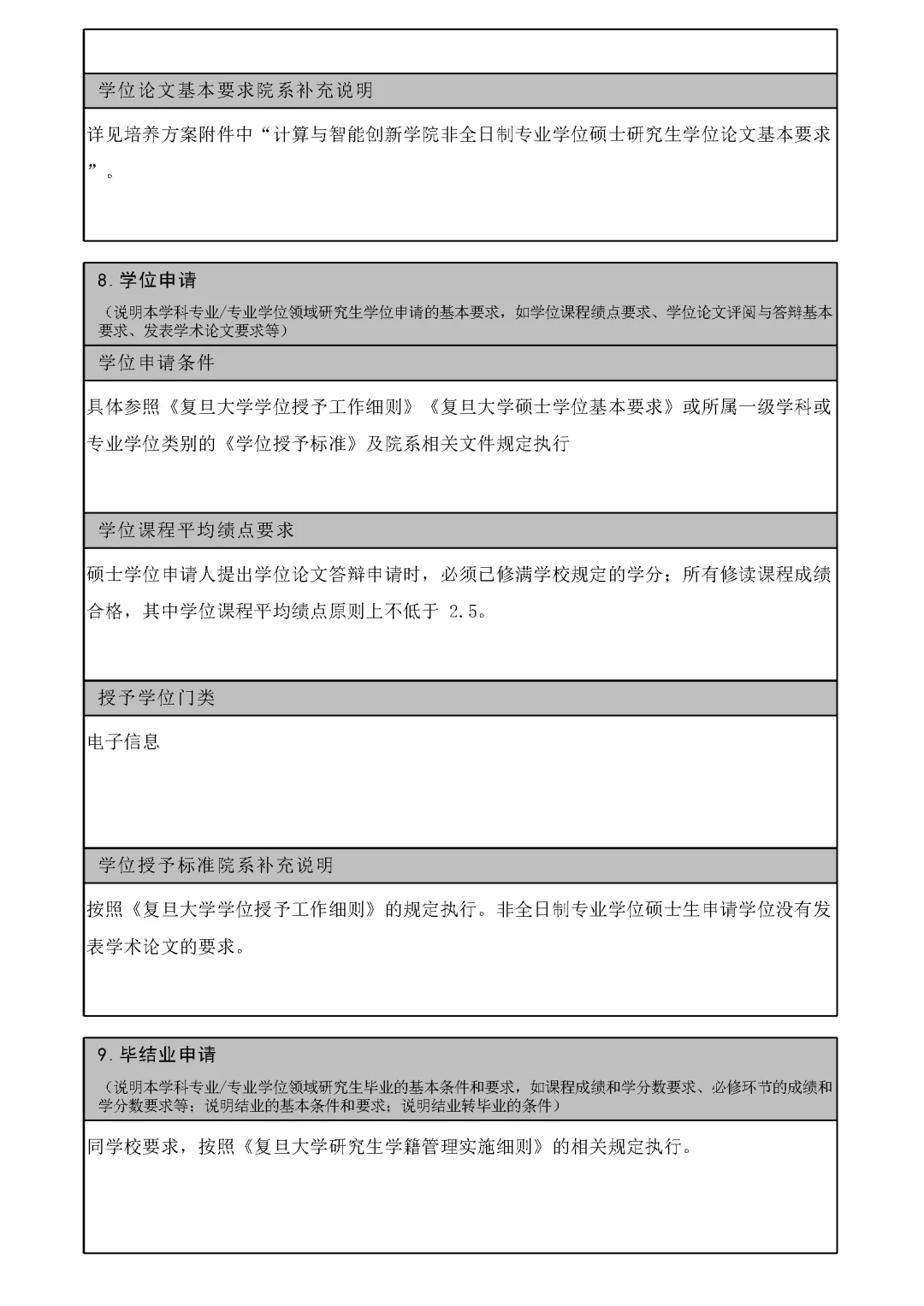
复旦大学2025级非全计算机软件硕士培养方案

本文最后更新于2025-10-27,某些文章具有时效性,若有错误或已失效,请在下方留言或联系老夜

复旦大学2025级非全计算机软件硕士培养方案

复旦大学2025级非全计算机软件硕士培养方案

复旦大学2025级非全计算机软件硕士培养方案

复旦大学2025级非全计算机软件硕士培养方案

复旦大学2025级非全计算机软件硕士培养方案

复旦大学2025级非全计算机软件硕士培养方案

复旦大学2025级非全计算机软件硕士培养方案

复旦大学2025级非全计算机软件硕士培养方案

复旦大学2025级非全计算机软件硕士培养方案

复旦大学2025级非全计算机软件硕士培养方案

复旦大学2025级非全计算机软件硕士培养方案

复旦大学2025级非全计算机软件硕士培养方案

相对最新吧,本次修订主要是对于封面(计算与智能创新学院)的调整、课程代码的完整刷新及课程的少量补充
#mse #电子信息硕士 #计算机非全日制研究生
本站文章均为手工撰写未经允许谢绝转载:夜雨聆风 » 复旦大学2025级非全计算机软件硕士培养方案
×
订阅图标按钮