全网首个开源A股投资Agent系统更新!




🚀 最新升级!个股新闻源接口替换为自己写的接口,极大程度提高了稳定性,目前sentiment分析已恢复!
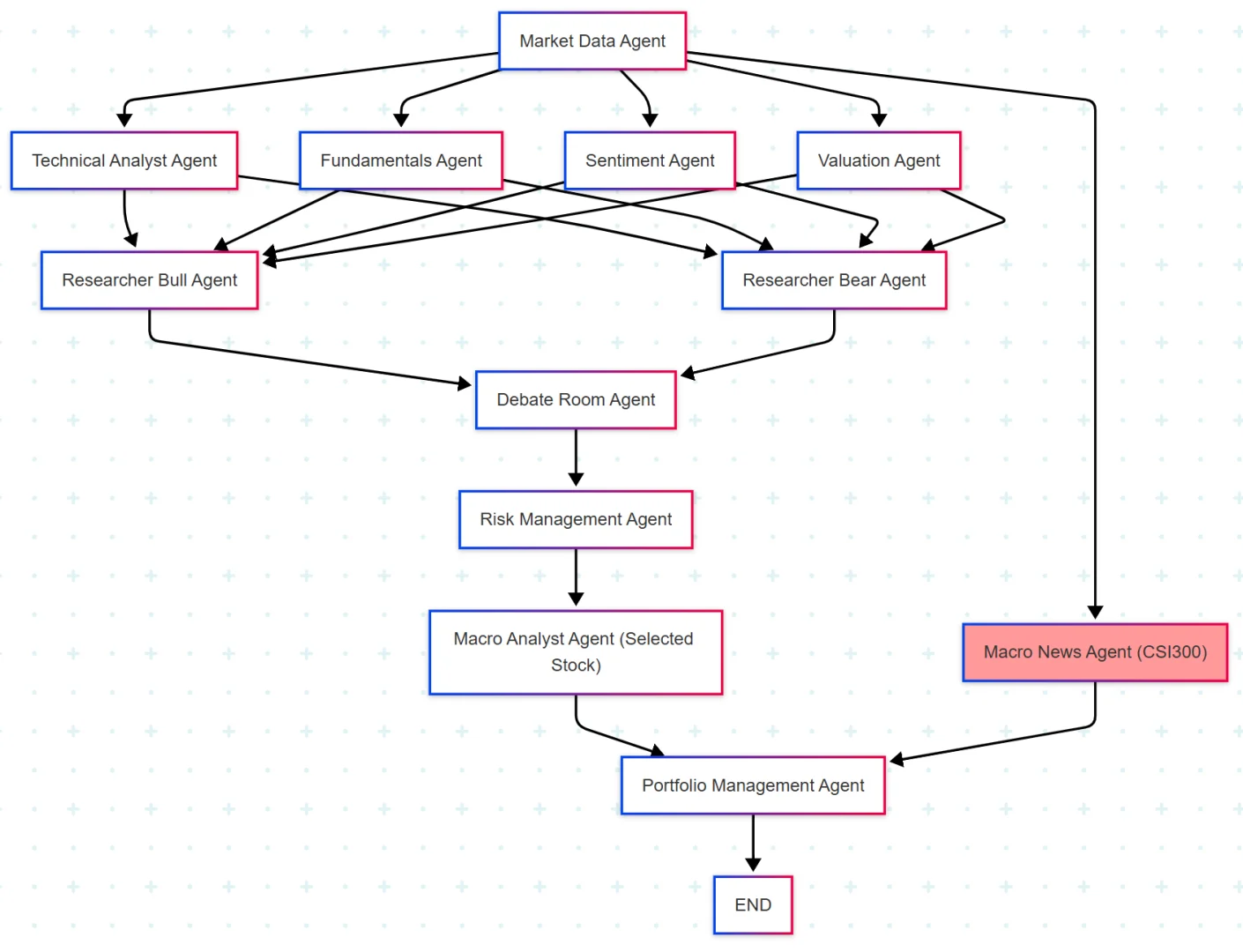
⭐基于多Agent协同的AI投资决策系统,专为A股市场量身定制!
🔧 技术栈亮点:
• 采用Langgraph编写agent workflow
• 多LLM支持(Gemini & OpenAI兼容)
• 模块化架构,代码可读性高
• akshare金融数据API集成,提供第一手真实数据
🎯 核心Agent功能:
• 📊 技术/基本面/估值分析师
• 📰 情绪分析师(新闻舆情)
•📈 宏观(市场)+微观(个股)综合分析
• 🐂🐻 多空研究员辩论机制
• 🛡️ 风险管理 + 投资组合决策
⭐ 重磅功能升级:
全新引入crawler search.py智能搜索引擎!
✅ 多源新闻整合(新浪财经、网易财经等)
✅ 智能缓存系统 + 自动去重
✅ 时效性管理,彻底解决新闻源问题
✅ 针对A股优化的搜索策略
🎨 独特的\”辩论室\”机制通过多空观点博弈+LLM第三方评估,让投资决策更加客观全面!
⚠️ 仅供学习研究,不构成投资建议
#投资 #股票 #A股 #理财 #人工智能 #chatgpt #大模型 #agent #量化 #量化交易
夜雨聆风
