软考中级软件设计师易混淆知识点1-6章








软考中级软件设计师考试易混淆知识点1-6章:
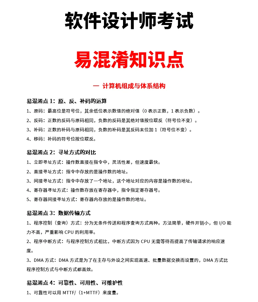
一、计算机组成与体系结构
易混淆点1:原、反、补码的运算
易混淆点2:寻址方式的对比
易混淆点3:数据传输方式
易混淆点4:可靠性、可用性、可维护性
易混淆点5:RISC和CISC
一、计算机组成与体系结构
易混淆点1:原、反、补码的运算
易混淆点2:寻址方式的对比
易混淆点3:数据传输方式
易混淆点4:可靠性、可用性、可维护性
易混淆点5:RISC和CISC
二、操作系统
易混淆点1:页式存储、段式存储和段页式存储
易混淆点2:扫描算法(SCAN)和单向扫描算法(CSCAN)
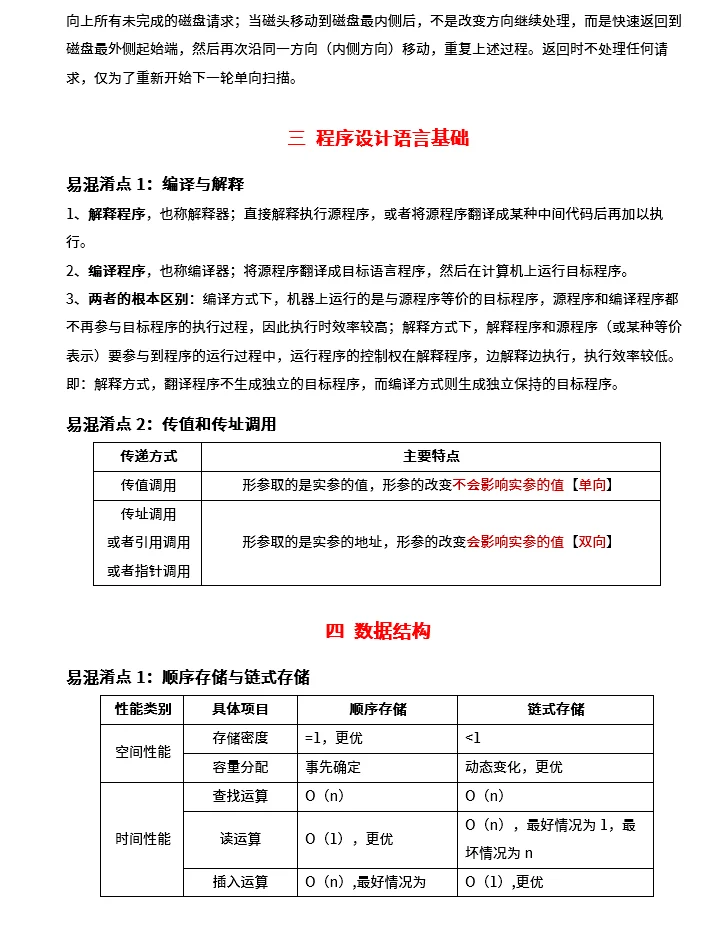
三、程序设计语言基础
易混淆点1:编译与解释
易混淆点2:传值和传址调用
四、数据结构
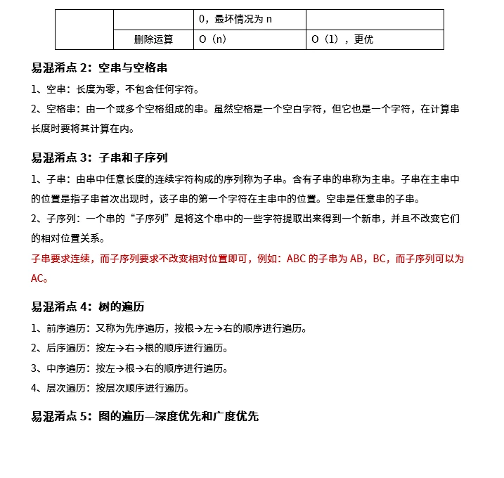
易混淆点1:顺序存储与链式存储
易混淆点2:空串与空格串
易混淆点3:子串和子序列
易混淆点4:树的遍历
易混淆点5:图的遍历—深度优先和广度优先
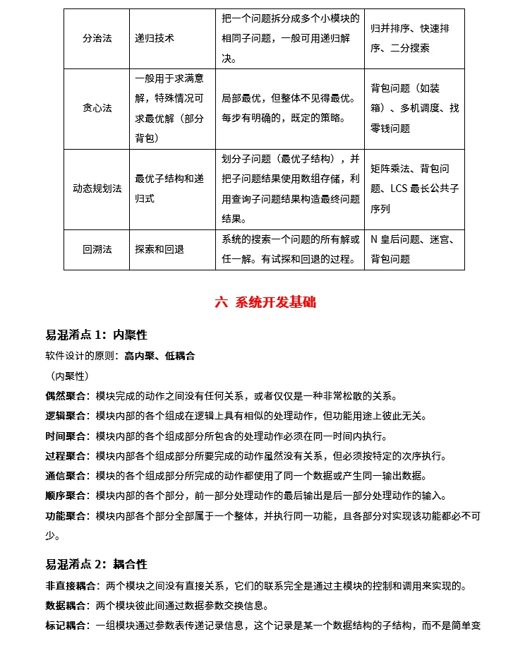
五、算法基础
易混淆点1:各类排序算法对比
易混淆点2:常见算法特征总结
六、系统开发基础
易混淆点1:内聚性
易混淆点2:耦合性
易混淆点3:概要设计与详细设计
易混淆点4:软件维护类型
夜雨聆风
