夜雨聆风
乐于分享
好东西不私藏
首页
教程
玩机教程
网站开发
WordPress
源码
模板主题
网站源码
插件脚本
软件
手机应用
电脑应用
iOS专区
TV盒子
车机软件
办公开发
游戏
好片推荐
活动资讯
最新活动
科技资讯
其他资源
实用趣站
零散资源
谈天说地
关于我们
进制转换
毒鸡汤
画图板
代码运行
在线排版
今天吃啥
随机密码
在线Markdown
关注本站
微信
当前位置:
夜雨聆风
>
技术教程
>
软件教程
>
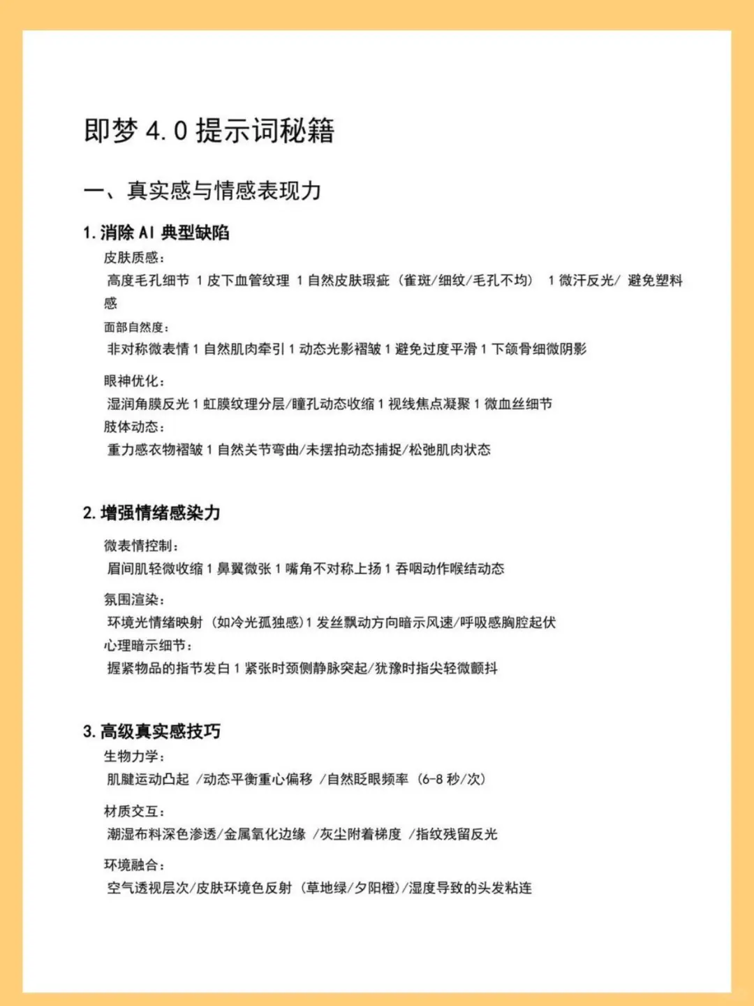
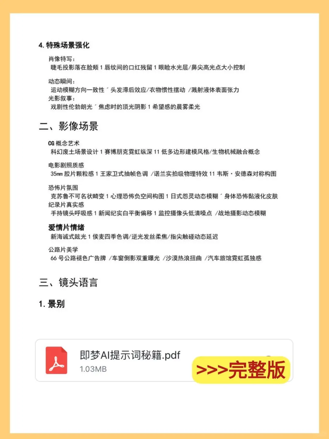
即梦3.0 50种运镜神级指令还不码住!
即梦3.0 50种运镜神级指令还不码住!
2025-11-14
分类:
软件教程
评论(0)
即梦3.0 50种运镜神级指令还不码住!
#聚光灯游戏创作挑战
#分镜头脚本
#ai
#aigc
#零基础学ai
#即梦
本站文章均为手工撰写未经允许谢绝转载:
夜雨聆风
»
即梦3.0 50种运镜神级指令还不码住!
wang
上一篇
语音房交友系统定制开发 一对一直播APP源码
下一篇
即梦3.0 50种运镜神级指令还不码住!
猜你喜欢
   
  
自学成才,软件测试上岸经历分享
   
  
软件测试终于要去线下面试了
   
  
AI动画短剧制作,2025年软件排行榜TOP3
   
  
拿到offer的软件测试工程师简历长什么样
   
  
英伟达软件测试开发团队招新!
   
  
你们发现没,25年软件测试风向已经很明显了
   
  
PR装上这些插件也太好用了吧!👍👍
   
  
今天面试了一个软件测试女生连selenium定位
×
随机推荐:《到底要不要更新ios18.4?先来看看有啥功能》
到底要不要更新ios18.4?先来看看有啥功能
已关闭评论
)
随机推荐:《终于找到本命音乐APP了,听感超绝!》
终于找到本命音乐APP了,听感超绝!
已关闭评论
)
随机推荐:《办公常用快捷键,存下吧,很难找全的😭》
办公常用快捷键,存下吧,很难找全的😭
已关闭评论
)
随机推荐:《一口气看完的追剧APP!👀》
一口气看完的追剧APP!👀
已关闭评论
)
随机推荐:《8月27日精选iOS限免软件》
8月27日精选iOS限免软件
已关闭评论
)