乐于分享
好东西不私藏

一个人用手机就能拍的万能脚本❗新手教程

本文最后更新于2025-11-17,某些文章具有时效性,若有错误或已失效,请在下方留言或联系老夜

一个人用手机就能拍的万能脚本❗新手教程

一个人用手机就能拍的万能脚本❗新手教程

一个人用手机就能拍的万能脚本❗新手教程

一个人用手机就能拍的万能脚本❗新手教程

一个人用手机就能拍的万能脚本❗新手教程

一个人用手机就能拍的万能脚本❗新手教程

一个人用手机就能拍的万能脚本❗新手教程

一个人用手机就能拍的万能脚本❗新手教程

一个人用手机就能拍的万能脚本❗新手教程

用一篇文章的时间!帮大家看清楚如何一个人也能完成拍摄!制作短视频~
万能脚本来啦!!
.
1⃣️三步确定
2⃣️一个人的设备➕拍摄角度示意图
3⃣️如何利用三脚架拍摄
4⃣️脚本分享
《热爱生活的XXX女生》
《XX分钟学会简单早餐》
《周末也要好好XXXX》
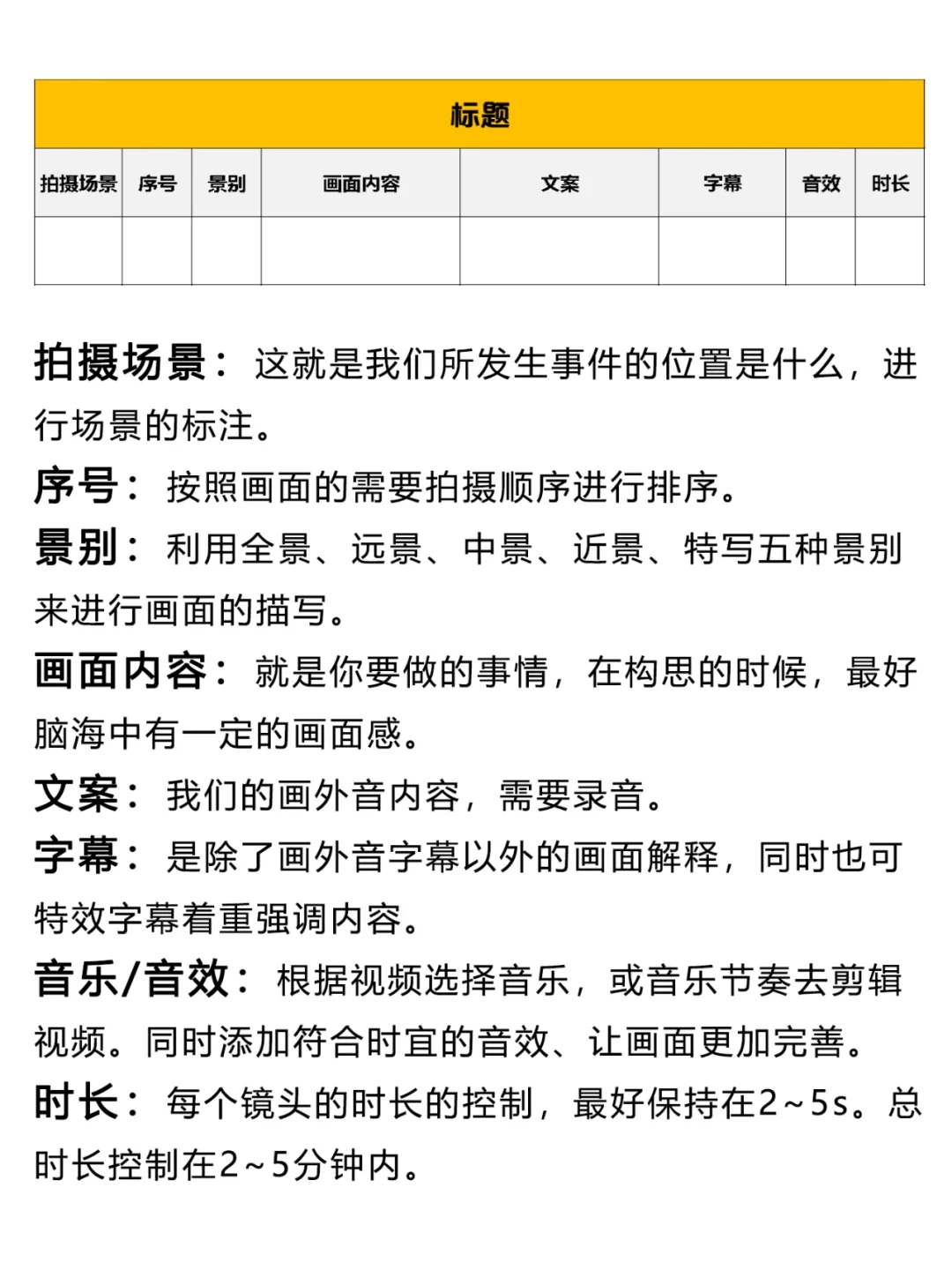
5⃣️万能脚本格式
.
从现在开始学起来吧~
#get一项新技能 #vlog #分镜头脚本 #短视频干货 #自媒体运营 #如何做博主 #自媒体 #Vlog脚本 #万能脚本
本站文章均为手工撰写未经允许谢绝转载:夜雨聆风 » 一个人用手机就能拍的万能脚本❗新手教程
×
订阅图标按钮