夜雨聆风
乐于分享
好东西不私藏
首页
教程
玩机教程
网站开发
WordPress
源码
模板主题
网站源码
插件脚本
软件
手机应用
电脑应用
iOS专区
TV盒子
车机软件
办公开发
游戏
好片推荐
活动资讯
最新活动
科技资讯
其他资源
实用趣站
零散资源
谈天说地
关于我们
进制转换
毒鸡汤
画图板
代码运行
在线排版
今天吃啥
随机密码
在线Markdown
关注本站
微信
当前位置:
夜雨聆风
>
技术教程
>
软件教程
>
ABC Learning app使用建议
ABC Learning app使用建议
2025-11-21
分类:
软件教程
评论(0)
ABC Learning app使用建议
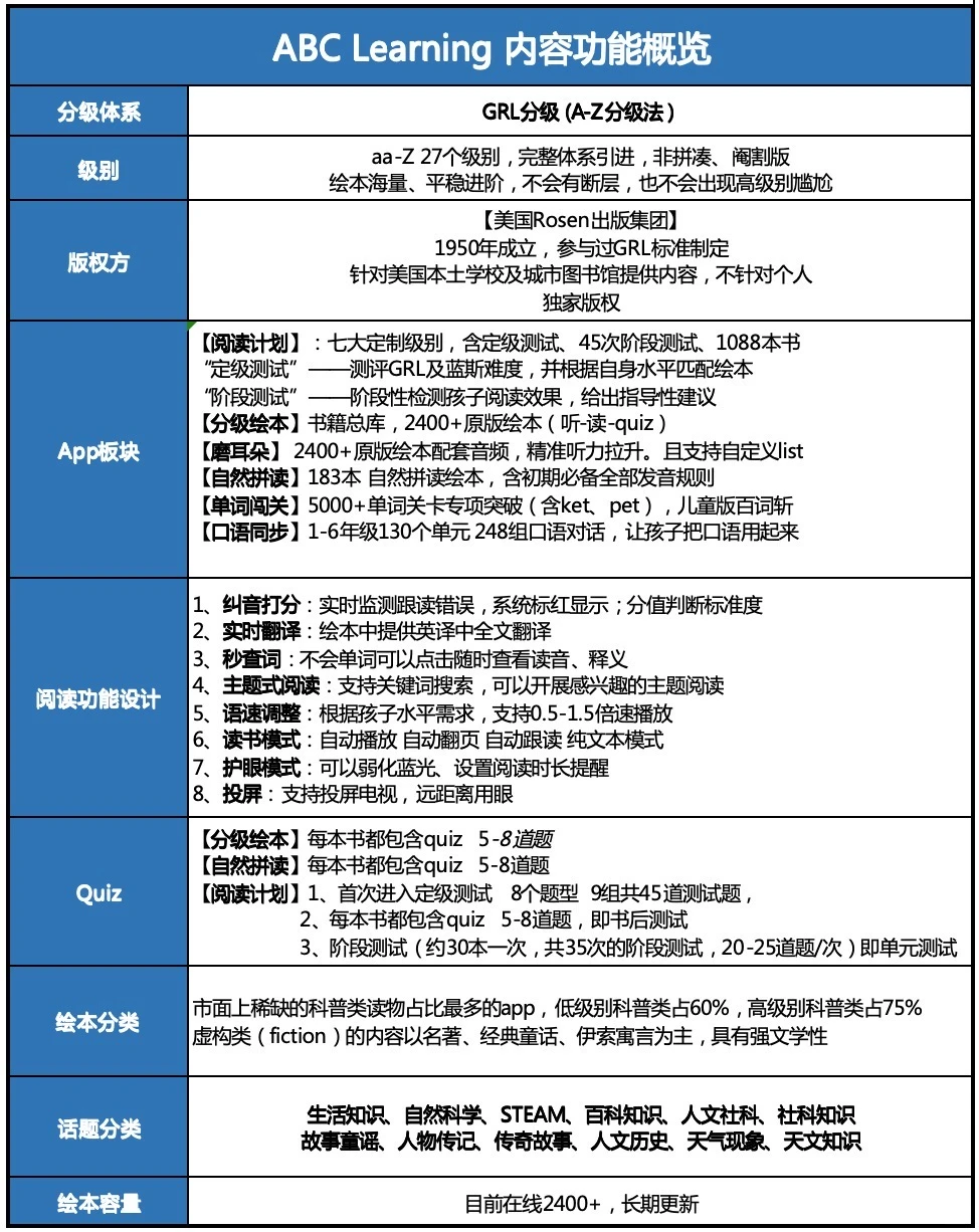
分有基础、零基础不同学习路径的。家长们需要对英语语言的学习从架构和路径上有了解的呢!必看哇❤❤
本站文章均为手工撰写未经允许谢绝转载:
夜雨聆风
»
ABC Learning app使用建议
wang
上一篇
宠粉时刻✨ 《疯狂动物城2》电影票免费送!
下一篇
🥳这个旅行记录App终于上线安卓应用市场啦
猜你喜欢
   
  
一个很变态…..但能过中级会计的宝藏app!
   
  
【11月21日AI日报】GPT5.1,banana Pro推出
   
  
电车必备app!充电地图清晰可见
   
  
安卓记账APP测评
   
  
安卓系统|自定义桌面小组件|百变小组件
   
  
在我们国家……究竟有多少软件可以刷短视频
   
  
你值得拥有的安卓手机桌面✔
   
  
背单词届封神的APP,小学生千万不能错过!
×
随机推荐:《失踪博主回归,这次是手机app!📱》
失踪博主回归,这次是手机app!📱
已关闭评论
)
随机推荐:《社交软件流行编年史》
社交软件流行编年史
已关闭评论
)
随机推荐:《目前你最舍不得的小众app》
目前你最舍不得的小众app
已关闭评论
)
随机推荐:《情侣必备APP🫶🏻 查岗神呐》
情侣必备APP🫶🏻 查岗神呐
已关闭评论
)
随机推荐:《谁懂!就这app!竟实现和闺密宅家云蹦迪!》
谁懂!就这app!竟实现和闺密宅家云蹦迪!
已关闭评论
)