乐于分享
好东西不私藏

AI为你打造独一无二的企业宣传片脚本!

本文最后更新于2025-12-03,某些文章具有时效性,若有错误或已失效,请在下方留言或联系老夜

AI为你打造独一无二的企业宣传片脚本!

AI为你打造独一无二的企业宣传片脚本!

AI为你打造独一无二的企业宣传片脚本!

AI为你打造独一无二的企业宣传片脚本!

AI为你打造独一无二的企业宣传片脚本!

AI为你打造独一无二的企业宣传片脚本!

#工作使我快乐
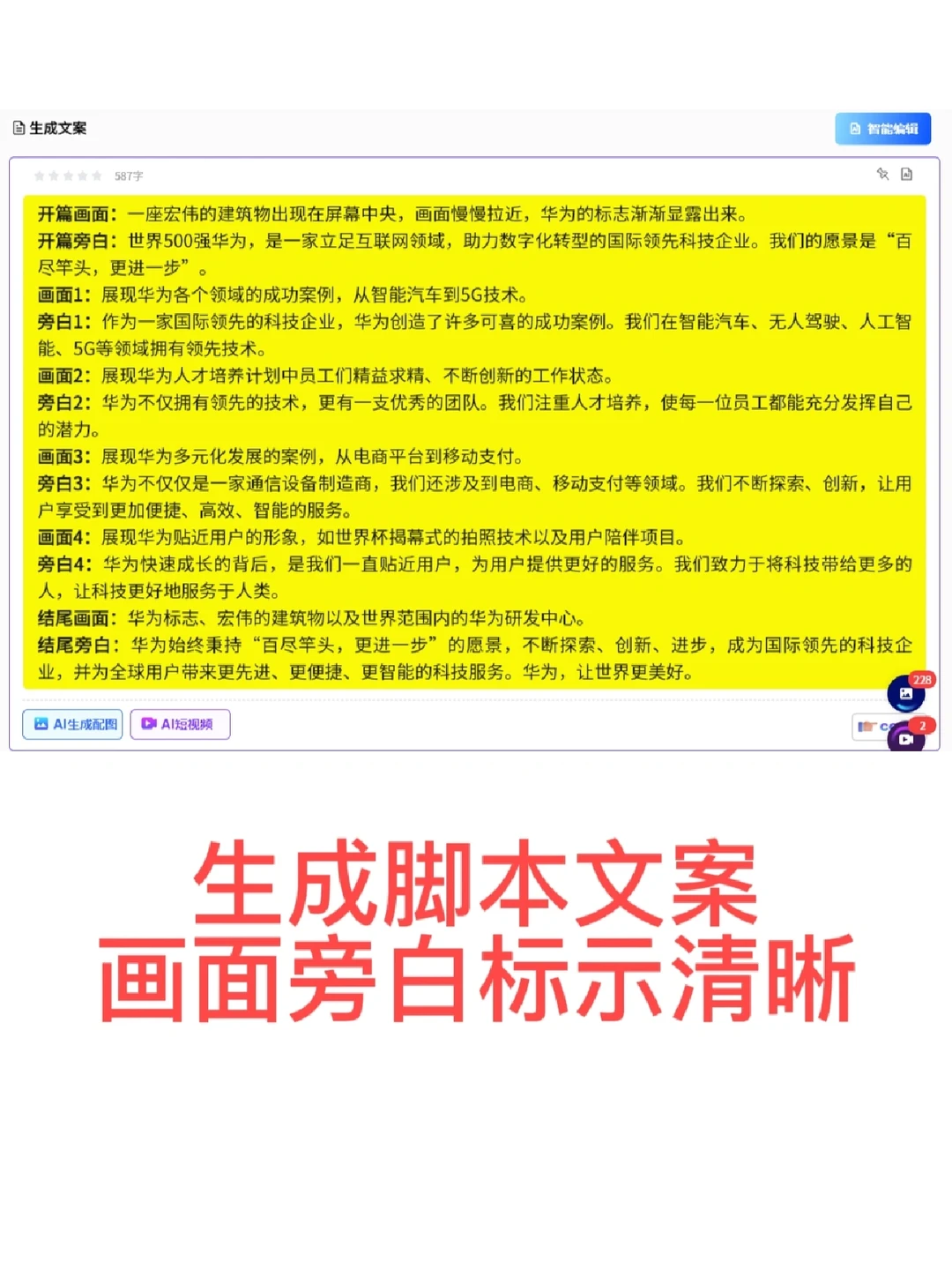
#copydone 打破了过去定制化宣传片脚本的烦恼,为广大企业提供了方便、快捷、高效的解决方案。
无需繁琐的手工编写,只需简单填写相关信息,即可迅速生成符合企业定位和风格的完美脚本。
它还能针对不同行业和领域的特点,为企业打造独一无二的宣传片脚本,帮助企业更好地传递自身品牌形象和核心价值观。
对于忙碌的企业运营员和企业宣传员来说copydone是必不可少的一项工具。
快来试一试吧,让AI为您带来更多高效实惠的解决方案!
#AI写作 #原创内容生成 #自动写文案的工具 #企业宣传 #企业宣传片脚本 #效率神器
本站文章均为手工撰写未经允许谢绝转载:夜雨聆风 » AI为你打造独一无二的企业宣传片脚本!
×
订阅图标按钮