乐于分享
好东西不私藏

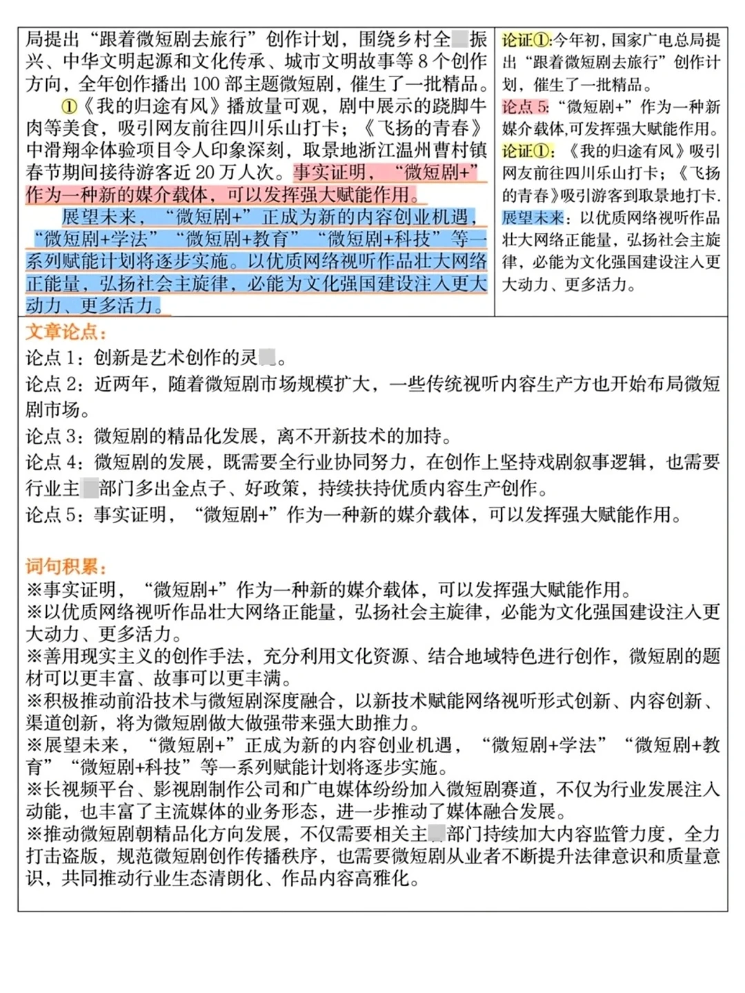
💥人民日报热点时评:微短剧精品化发展

本文最后更新于2025-12-08,某些文章具有时效性,若有错误或已失效,请在下方留言或联系老夜

💥人民日报热点时评:微短剧精品化发展

💥人民日报热点时评:微短剧精品化发展

💥人民日报热点时评:微短剧精品化发展

今日份人民日报热点时评学习~
推动微短剧朝精品化方向发展👏

#热点 #遴选 #遴选笔试 #遴选备考 #遴选学习 #遴选考试 #遴选资料 #中彤遴选 #中彤遴选教育 #遴选面试

本站文章均为手工撰写未经允许谢绝转载:夜雨聆风 » 💥人民日报热点时评:微短剧精品化发展
×
订阅图标按钮