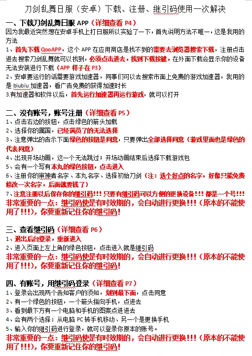
刀剑乱舞日服(安卓)下载、注册、继引码







一、下载刀剑乱舞日服APP(详细查看P4)
因为我最近突然想在安卓手机上打日服所以实验了一下,首先说明方法不唯一,这是我用的方法
1、首先下载应用(看p2,xhs不让过),这个APP在应用商店是找不到的需要去浏览器搜索下载,注册点击进去搜索刀剑乱舞就可以找到,必须点击进去,找到下载按键,在外面下载会显示你的设备无法安装进行下载(APP样子在P3)
2、安卓要运行的话需要游戏加速器,同事们可以去搜索市面上免费的游戏加速器
3.有加速器和软件以后,首先运行加速器再运行游戏,就可以打开
因为我最近突然想在安卓手机上打日服所以实验了一下,首先说明方法不唯一,这是我用的方法
1、首先下载应用(看p2,xhs不让过),这个APP在应用商店是找不到的需要去浏览器搜索下载,注册点击进去搜索刀剑乱舞就可以找到,必须点击进去,找到下载按键,在外面下载会显示你的设备无法安装进行下载(APP样子在P3)
2、安卓要运行的话需要游戏加速器,同事们可以去搜索市面上免费的游戏加速器
3.有加速器和软件以后,首先运行加速器再运行游戏,就可以打开
二、没有账号,账号注册(详细查看P5)
1、点击右边的按钮,点击绿色的箭头加载
2、选择你的属国,已经满员了的无法选择
3、注意弹出的告示下面绿色的按钮是同意,只要弹出全部选择同意(游戏里面也是绿色的代表同意)
4、出现开场动画,这一个无法跳过;开场动画结束后选择下载游戏包
5、会有一个写有本丸的绿色按钮,点击进入
6、注册你的审神者名字、本丸名字、选择初始刀剑(注:选个好点的名字,好像只能免费修改一次名字,后面就要钱了)
7、注意注册以后保存你的继引码!!!只要有继引码可以方便的更换设备!!!都是一个号!!!
非常重要的一点:继引码使是有时效期的,会自动进行更换!!!(原本的不能使用了!!!),你要重新记住你的继引码!
三、查看继引码(详细查看P6)
1、退出后台登录,重新进入
2、进入页面上左上角的绿色按钮,点击进入就是继引码
非常重要的一点:继引码使是有时效期的,会自动进行更换!!!(原本的不能使用了!!!),你要重新记住你的继引码!
四、有账号,用继引码登录(详细查看P7)
1、登录会出现两个告知客户的须知,划到最下面,点击同意
2、有一个绿色的按钮,一个箭头指向手机,点进去
3、看到最下方有一个电脑和手机的图案点进进去
4、会有两个选择:从电脑PC转手机移动、另一个是更换手机
5、输入你的继引码进行登录,就可以登录你原本的账号。
非常重要的一点:继引码使是有时效期的,会自动进行更换!!!(原本的不能使用了!!!),你要重新记住你的继引码!
夜雨聆风
