别划走!这可能是2025下半年最火的





姐妹们,还在卷短视频?刷到就是老天在提醒你,新的流量密码出现了!🤫
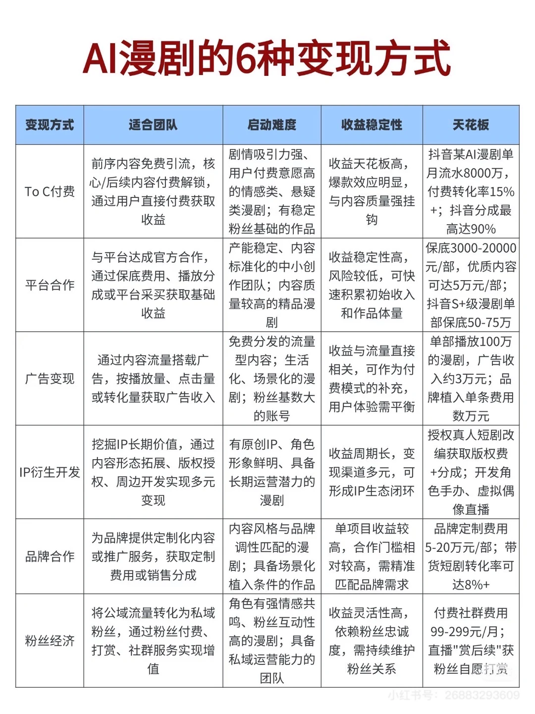
它就是——AI漫剧!用AI几分钟就能生成一部短剧,直接引爆抖音流量!💥
我这个月刚摸清门道,后台数据真的惊到我了… 这泼天的富贵终于轮到我了!😭
✅ 为什么是现在?
因为平台(没错,就是抖音&巨量引擎)今年下半年直接“砸钱”进场了!💰 推出了全新的漫剧扶持政策,从给钱、给流量到给IP,一站式帮你搞定!
具体怎么玩?我给你们画了个重点⬇️
它就是——AI漫剧!用AI几分钟就能生成一部短剧,直接引爆抖音流量!💥
我这个月刚摸清门道,后台数据真的惊到我了… 这泼天的富贵终于轮到我了!😭
✅ 为什么是现在?
因为平台(没错,就是抖音&巨量引擎)今年下半年直接“砸钱”进场了!💰 推出了全新的漫剧扶持政策,从给钱、给流量到给IP,一站式帮你搞定!
具体怎么玩?我给你们画了个重点⬇️
✨ 政策1:IP免费用,赚了九成归你!
平台开放了超6万部番茄小说IP给你免费改编!你只管做,赚的钱90%都分给你,平台还补贴改编费!这羊毛不薅都对不起自己!
✨ 政策2:有产能,就给你保底工资!
如果你能稳定月更5部以上,平台可以直接跟你签“保底协议”!作品还没火,保底收入先到手,简直太有安全感了!
✨ 政策3:做出爆款,平台直接花钱买断!
如果你的单部作品足够精品(总时长120分钟+),平台会直接出钱采买!一次性获得可观回报!
✅ 普通人怎么上车?
别怕!现在AI工具超级强大,从写剧本、画分镜、生成画面到配音,全流程都能用AI辅助完成!门槛大大降低!
我的建议是:
1️⃣ 先研究平台爱推什么(目前男频的都市、玄幻、脑洞类很吃香!)
2️⃣ 用AI工具尝试做1-2部短剧,练练手。
3️⃣ 坚持更新,积累粉丝和作品,朝着月更5部的产能努力!
记住,发布时一定要打上“AI生成”的标签,这是规定哦!
我已经把具体的政策解读和入门工具整理成了干货包,👇戳我头像,在群聊里发“AI漫剧”自取,一起抓住这波红利!
夜雨聆风
