AI设计/软件商家集合📢 小红书官方助力!



AI设计/软件开发公司/互联网企业的伙伴们,你们是否也遇到了这些“成长烦恼”?👇
1️⃣ 开通了专业号,笔记却始终没曝光?
2️⃣ 坚持发内容,但咨询线索寥寥无几?
3️⃣ 不懂如何设置【私信获客名片】等转化工具?
4️⃣ 不清楚行业特性,找不到精准投放与转化策略?
——别焦虑,你刷到这篇就对了! 小红书官方专项服务,现已面向重点行业开启招募!
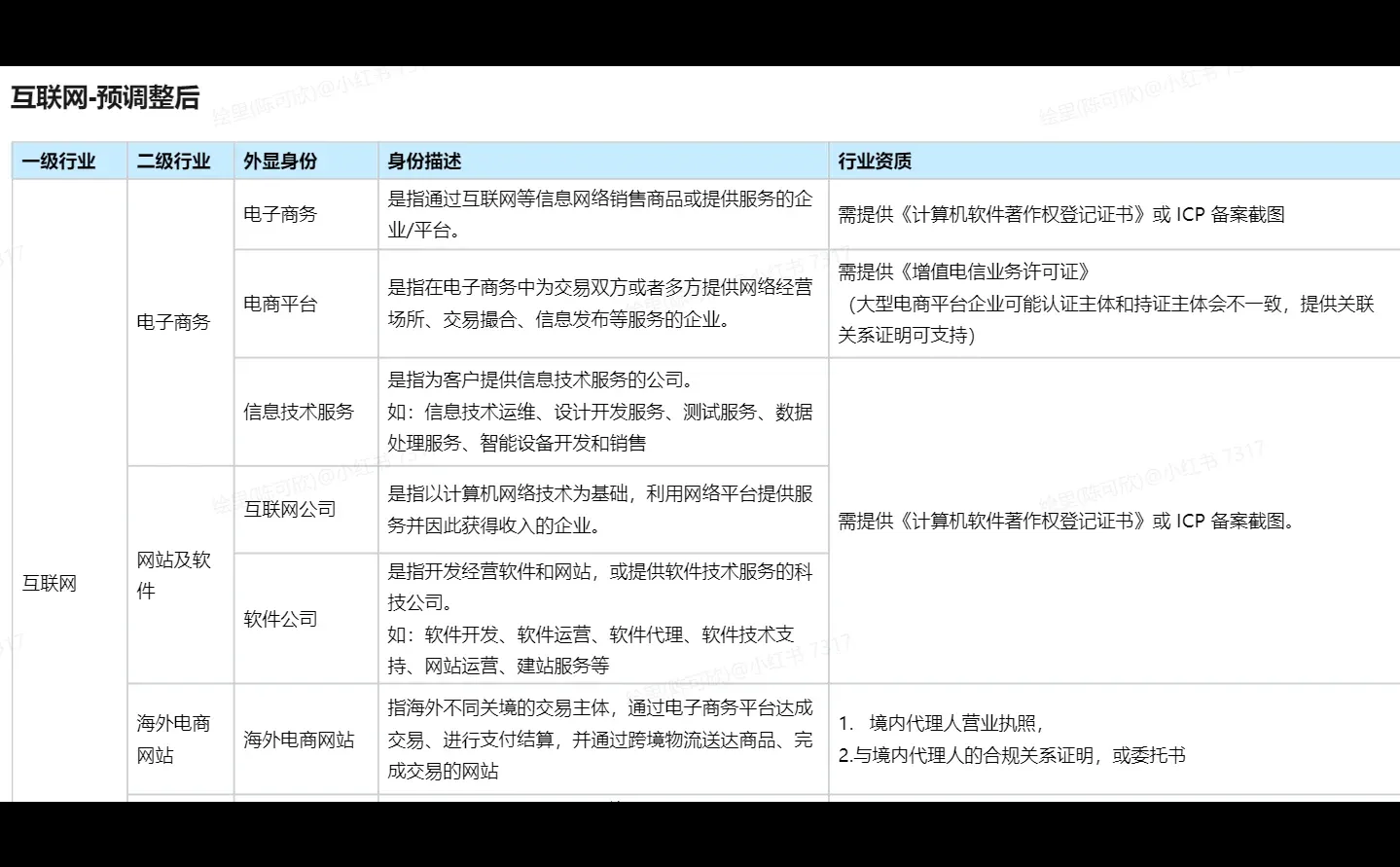
【我们专注的行业赛道】
✔️ 互联网与科技:软件公司、SaaS服务、AI工具、互联网企业
✔️ 设计创意:UI/UX设计、品牌设计、独立设计工作室
✔️ 企业服务:数字化转型、技术服务、解决方案供应商
【加入官方合作,你将获得】
🚀 专业账号诊断与投流陪跑:官方顾问1对1指导,优化笔记内容与投放计划。
🛠️ 高阶功能优先支持:配置【私信获客名片】与自动回复,提升线索转化效率。
👥 KOS员工号矩阵搭建:助力打造企业账号矩阵,覆盖更多样客户视角。
📈 专属行业投放策略:基于AI/软件行业特性,定制精准获客推广方案。
🎓 官方社群直播课程:为期1个月的线上实战教学,掌握最新平台玩法。
🔍 内测权益与数据月报:优先体验新功能,获取行业洞察与趋势月报。
【如何立即申请?】
👉 点击下方【立即参与】
👉 或私信【服务介绍】获取申请表
就会有专业营销顾问1V1免费咨询
手把手带你实现小红书生意新增长
活动时间即日起至2026年12月31日
抓住小红书商业生态增长红利,让技术与设计,被更多客户看见!
夜雨聆风
