乐于分享
好东西不私藏

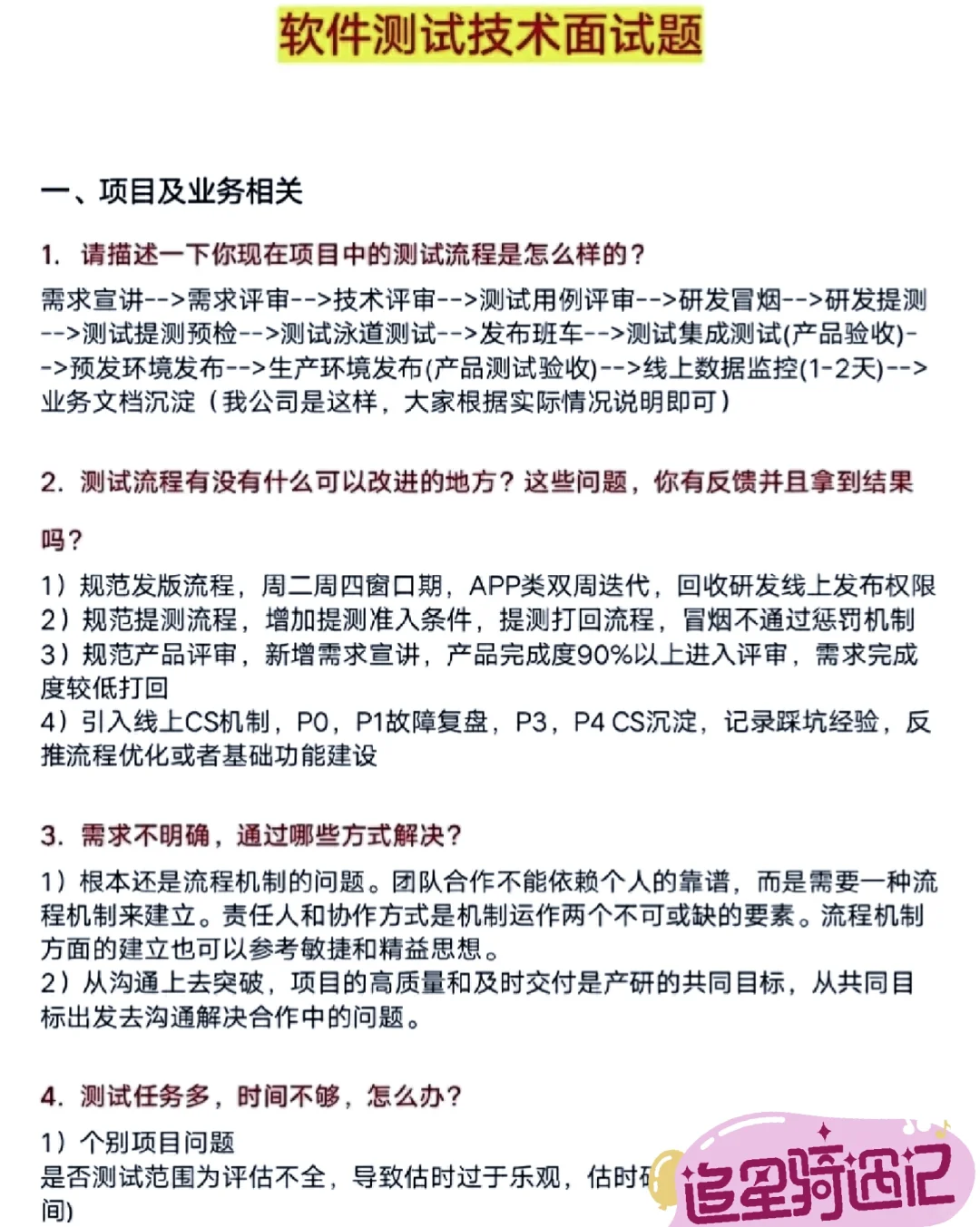
软件测试(项目➕技术)面试题㊙️

本文最后更新于2024-05-31,某些文章具有时效性,若有错误或已失效,请在下方留言或联系老夜

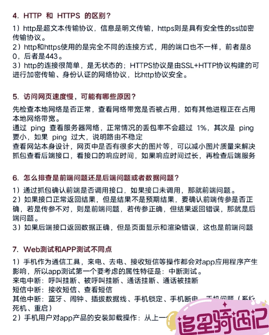
软件测试(项目➕技术)面试题㊙️

软件测试(项目➕技术)面试题㊙️

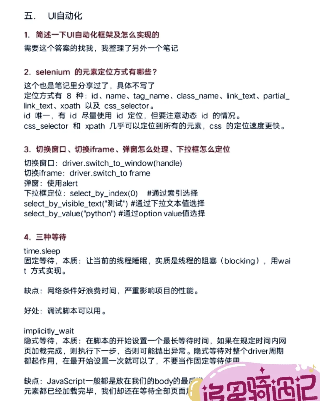
软件测试(项目➕技术)面试题㊙️

软件测试(项目➕技术)面试题㊙️

软件测试(项目➕技术)面试题㊙️

软件测试(项目➕技术)面试题㊙️

软件测试(项目➕技术)面试题㊙️

面试核心宝典,背对了面试题真的事半功倍😎
#软件测试面试 #自学软件测试 #经验分享 #软件测试项目 #测试项目面试题

本站文章均为手工撰写未经允许谢绝转载:夜雨聆风 » 软件测试(项目➕技术)面试题㊙️
×
订阅图标按钮