夜雨聆风
乐于分享
好东西不私藏
首页
教程
玩机教程
网站开发
WordPress
源码
模板主题
网站源码
插件脚本
软件
手机应用
电脑应用
iOS专区
TV盒子
车机软件
办公开发
游戏
好片推荐
活动资讯
最新活动
科技资讯
其他资源
实用趣站
零散资源
谈天说地
关于我们
进制转换
毒鸡汤
画图板
代码运行
在线排版
今天吃啥
随机密码
在线Markdown
关注本站
微信
当前位置:
夜雨聆风
>
其他资源
>
聊聊影视
>
泰坦尼克号 阿甘正传电影剧本
泰坦尼克号 阿甘正传电影剧本
当前时间: 2026-01-09 18:49:44
分类:
聊聊影视
评论(0)
本文最后更新于
2024-05-31
,某些文章具有时效性,若有错误或已失效,请在下方
留言
或联系
老夜
。
泰坦尼克号 阿甘正传电影剧本
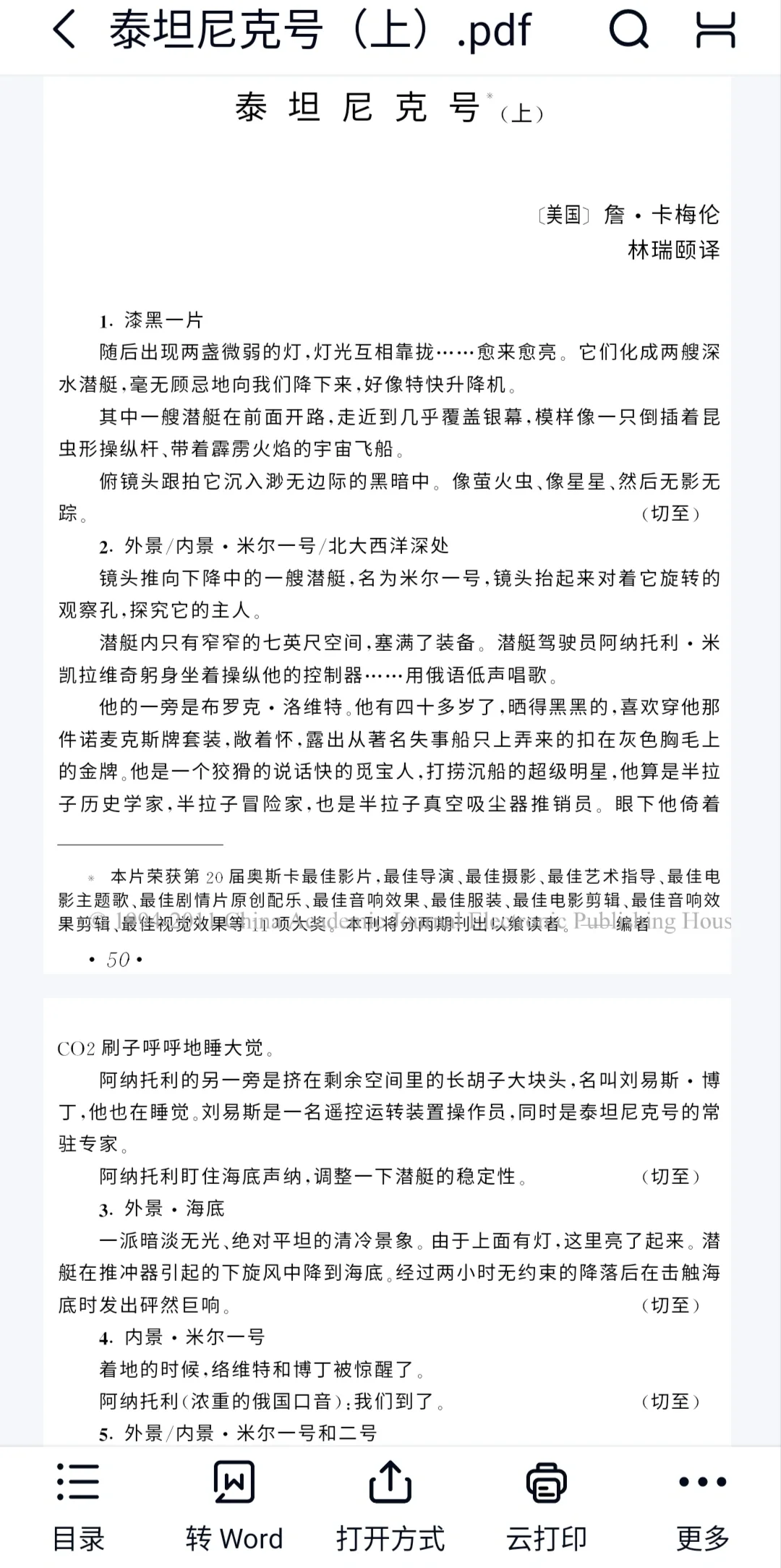
给你们看真正的电影剧本是什么样子的,跟小说有什么不一样?
本站文章均为手工撰写未经允许谢绝转载:
夜雨聆风
»
泰坦尼克号 阿甘正传电影剧本
wang
上一篇
电影推荐|《谈判专家》观后感
下一篇
基莲电影《类人猿行动》科普六一儿童节由来
猜你喜欢
   
  
片场的内幕,物化女性的控诉,电影《欢愉》
   
  
8.1 周五晚 金高银 大尺度《恩娇》电影沙龙
   
  
8.20 晚 佐佐木希《天使之恋》线下电影沙龙
   
  
自己一個人去看电影啦🎬
   
  
太敢拍了!局中局!反转不断!毛骨悚然!
   
  
亲子观影指南|世界电影 TOP150 清单❗
   
  
被《夏日沙上》的后劲创飞了!
   
  
电影推荐︳国产“小妞电影”合集
×
随机推荐:《这个iOS社交APP太治愈了吧!》
这个iOS社交APP太治愈了吧!
已关闭评论
)
随机推荐:《电子仓鼠必看:不必断舍离也能拯救收藏夹》
电子仓鼠必看:不必断舍离也能拯救收藏夹
已关闭评论
)
随机推荐:《Ai设计软件《免费版》》
Ai设计软件《免费版》
已关闭评论
)
随机推荐:《iOS专属的韩漫自由 免自签 太方便了》
iOS专属的韩漫自由 免自签 太方便了
已关闭评论
)
随机推荐:《盘一盘这学期看的电影电视剧小说漫画》
盘一盘这学期看的电影电视剧小说漫画
已关闭评论
)