近日,优酷互动内容平台正式上线,并公布了优酷互动视频创作标准和互动内容技术标准,为创作者提供内容创作流程、平台账号开通、互动播放系统介绍及技术规范等指引。此外,优酷还针对内容提供了 10 亿元的创作基金。

以互动内容为代表的微短剧已然成为了视频内容领域的一片新蓝海。尤其是爱奇艺、优酷开始布局分账短视频之后,很多人都产生了一种错觉,那就是——谁先入局,谁先站在风口,谁就能躺着赚钱。甚至不止是电视剧,连湖南卫视的《中秋之夜》也采取了类似形式,由几部十来分钟的微短剧组成。连传统的晚会都开始运用这种模式,足以见得微短剧之风靡。
新的内容风口,似乎就此诞生。然而,这个新风口似乎不太好追。
迷你剧,爱奇艺叫它“剧情短视频”,优酷叫它“微短剧”,腾讯叫它“火锅剧”也有很多人叫它“分账短视频”、“竖屏剧”。跟B站里盛行的泡面番相似,迷你剧也是碎片化时代的产物。既然争取的是用户的碎片化时间,所以必然具备剧集很短,节奏很快。这样的内容,也更加快餐化。
迷你剧门槛的提高与各大平台的加码有直接关系。不只是短视频平台,还是长视频网站,甚至连制作公司都看上了迷你剧这块蛋糕。
今年4月,微视上线了一部迷你剧《有戏男女》,主打情景喜剧。早前微视就在高价引入竖屏微短剧,时长1分钟以内,12集为一季。

没多久微视宣布关停,但是并没有妨碍短视频在微短剧方面的布局。今年4月10日,快手官方正式推出了“快手小剧场”,创作者发布短剧相关作品时带上#快手小剧场#标签或@快手小剧场,作品就有机会进入快手小剧场。除此之外,V8实拍招募迷你剧内容,包括去年年底上线的yoo视频也主打故事性的微剧微综艺。
除去短视频平台,长视频网站也对迷你剧市场虎视眈眈。
其中爱奇艺尤为执着,可谓是长视频网站的先行者。2018年下半年,曾经上线首档竖屏短剧《生活对我下手了》,开播不久就登上了爱奇艺热播榜单前十。3月15日,爱奇艺发布剧情短视频付费分账合作说明,率先实行短剧付费分账模式。
4月3日,优酷发布全新的“网络剧合作白皮书”,对于爱情、青春等题材中的创新、优质内容(A级以上),在分账收入金额以外,给予20%的补贴;鼓励做微短剧创新,对于优质短剧,优酷追加投资。
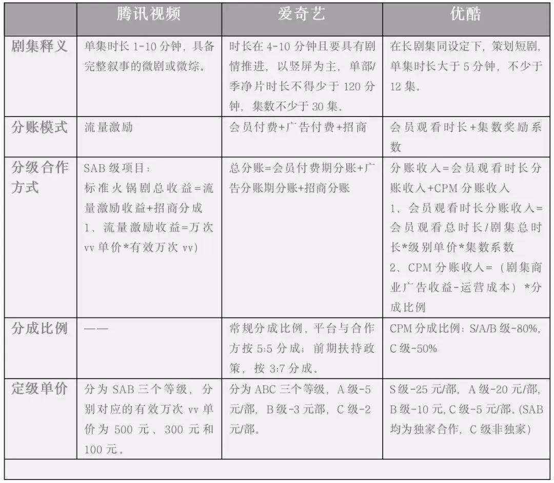
6月5日,继爱奇艺、优酷之后,腾讯视频也发布了短视频分账规则,腾讯视频给自己的短视频取了一个名字——“火锅剧”。火锅剧同样需要评级,分为S、A、B三个等级,跟爱奇艺和优酷不同的是,腾讯的火锅剧并不是付费模式,而是招商分成+流量激励收益。

有过多部短视频迷你剧制作经验的勿幕电影CEO张严西表示,短视频分账细则出来后,很多做网大的公司都找到他们,表示希望合作迷你剧的发行业务,“网大公司最先入局,一来是不想错过新的内容红利,二来很多网大公司以前走的就是分账模式,在分账内容方面积累了很多数据和经验。”4月11日,引力传媒也发布公告,称将加大公司在短视频内容营销的布局力度。
虽然短剧迷你剧的“风口论”一直受到追捧,可截至目前,整个市场还未找到太好的发展模式。短视频迅猛增长的用户时长并非是从长视频那里抢过来的,据艾媒咨询数据2019公布的监测分析发现,短视频的爆发式增长并未消解网民对长视频的内容需求,超过七成的用户继观看短视频也观看长视频。特别是在多屏互动的社会背景下,短视频拓展了长视频的切入场景,而长视频能满足用户深入了解信息、消磨大段时间的需求。现阶段,长短视频结合可以产生正向协同效应。

在内容与形式上,短剧作为引流手段,仍然是长剧的配合。如果你已经有了很多长视频,如何获得短视频?最简单方法就是拆解长视频。譬如cut、预告、花絮等。值得一提的是,目前年轻人追剧的方式之一就是追cut,许多剧集看点的cut都有着不错的播放量。

总的来说,短剧的发展是在摸着石头过河。短剧真正的敌人是同样瞄准的是用户碎片时间的直播和泡面番等。一方面,大量的流量被抖音、快手消解,另一方面早前入局者如泡面番等等已经有着一定的受众。从当下的成绩单来看,虽然诸如《生活对我下手了》、《陈翔六点半》等短剧豆瓣评分都在7分以上,口碑和播放量都不错,但整个市场仍然没有出圈之作。反过来看,在目前的短剧市场上,最大的机会也在于敢拍自己想做的内容。
“弃剧率与剧集长度成正比”这种现象在互联网时代观众养成新的观剧习惯之后越发明显。爱奇艺首席内容官王晓晖在2018爱奇艺世界大会上透露:“当下观看短剧大结局的人增长了20%,长剧只有6%,长剧弃剧率不断攀升,这意味着有一半以上的用户看完长剧的第一集或第二集就放弃了。”

今年5月27日,《2019中国网络视听发展报告》公布,报告中的数据显示短视频日均使用时长首次超过了长视频。除了趋势外,还有更为紧迫的现实原因,长视频的风险日益加大,再加上爆款难出,广告主投放更加谨慎,长剧的天花板已经显现。
另一方面,经济下行,整个文娱行业进入多事之秋。但短视频行业却不受其扰,一直热闹蒸腾。QuestMobile数据显示,截止到2019年6月,短视频行业新安装用户接近1亿,总体MAU ( 月活跃用户量)8.21亿,同比增速32%,而目前在线视频总体MAU9.64亿,同比增速2.4%,二者差距在逐步缩小。
综上,长视频带来的增长放缓,视频网站需要新的动力,视线随之投向了短视频领域。虽然制作成本相较于长剧来说的确要低出不少,但是目前来说,变现途中,暗礁重重。
目前变现方式主要有三种,分别是平台采买、短视频付费分账以及剧情广告植入。
平台采买对内容质量的要求也比较高,过程相对比较繁琐。某MCN机构的相关负责人则表示,他们单集制作成本在2万左右,如果按照12集的标准,那么每一个系列作品的成本高达24万。根据平台的采买政策,要等作品全部过审、正式上线之后数据验收合格,他们才能拿到收益。由于前期需要先提交样片,需要制作成本,因此如果不过审,相当于竹篮打水一场空。
关于短视频付费分账制度,业内人士看法不一。勿慕电影CEO张严西就曾在接受媒体采访时表示:“首先爱奇艺关闭前台播放量显示了,真实数据很难判断。第二如果只在爱奇艺播,也不一定能达到这个播放量,除非给比较强的推广位。”事实上,目前市场很少有迷你剧、短视频在播放量和拉新量上的数据报告,唯一能肯定的是,出圈和量级很难与发展成熟、故事完整的长剧分庭抗礼。

不同于分账模式应用于短视频的新尝试,广告是目前短视频变现最为常见的方式。而这一点的最大弊端就是伤害内容,尤其是在本来时间短、吃剧情的迷你剧而言,尺度的把握并不是轻易就能做好的。
更大的问题在于供给端。把一个小时甚至更长的剧情压缩在3-5分钟内,在勿幕电影创始人张严西看来,这是一个巨拧巴的过程,“如何在短时间里达到更多的信息量,我觉得这个门槛还是很高的,即便对于专业人士来讲也是如此”。野心视频CEO刘航曾在采访中提出,迷你剧遵循的或许不是内容逻辑,而是社交和陪伴的逻辑,这样对创作者的要求也是不一样的。

从影视教育上来讲,在故事架构的方法论方面还是以长内容核心。编剧构建故事的方式仍然是长内容的模式,这就导致市面上优秀的短剧剧本并不多。微短剧十分考验MCN机构及内容团队的优质内容生产能力,但动辄十几集的平台定制微剧和微综艺并不适合每家机构,考验剧情制作和策划能力的微短剧也不是谁都能做到头部位置。
既然如此,在短剧内容风向迭代迅速的当下,对于MCN机构及内容团队来说,不盲目更风、根据自身能力,在适合自己的板块做好内容才是王道。换言之,结合团队基因,做擅长的内容,比一味追寻风口要靠谱,也才能真正让团队走得更远。
