十款 SU 2021 必备插件,你确定都装了吗?
将我们设为「星标★」才能第一时间收到推送

2020年底SU更新到了2021版本,感觉就像是换了个皮,没啥实质性的更新。但是其中Ruby编码器进行了更新,这个也就导致了部分旧版本插件可能会不兼容。

而这对于插件就是灵魂的SU来说,这段时间如果更新了2021版本但是插件不兼容就很难受了。

–先一睹为快–

今天,管家给大家测试整理了
适合2021的SKETCHUP插件合集

参数表皮
这个插件能根据图片、公式、和参数等一键生成多种形式的“参数化”表皮。随着SU2021的更新,插件也是快速做出了更新,支持SU2021。


顶点编辑
有了这个插件,再也不用羡慕隔壁3DMAX可以对顶点进行直接编辑了。具体的功能管家在往期的文章有详细的介绍哦!


一键白模
这个插件其实是一款小巧的渲染器,大家平时用的最多的就是它的白模渲染功能。虽然渲染效果不及其他主流渲染器,但是用来做过程效果图、分析图用的AO白模还是绰绰有余的。


参数化放样
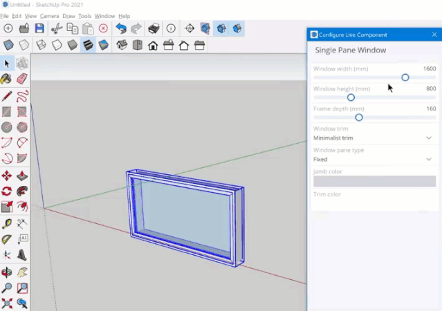
Sketchup 2021新增的实时组件功能和实时组件库,不过这个功能和他平台下的这个参数化放样插件比起来,起步就已经晚了。这个插件最近也是更新了最新版本,重点更新了中文翻译,而且支持最新的Sketchup 2021。

这个是SU的实时组件功能

这个参数化放样插件的效果


植物散布
种树种草相信是不少景观用户头疼的事情,不过有个插件号称是种草神器,一键即可随机生成真实的草地,并且这些植物都是代理模型,可以放心大胆的用这个神器来给自己的场景散布植物。而且这个插件支持2021的SU和VR5.0哦!


一键配楼
做场地需要大量配楼模型,一个个去拉太麻烦,而且拉出来的模型没有细节。这个插件可以一键生成带一定程度细节的配楼模型哦。


组件编辑
每次改SU的模型都像剥洋葱,要进到一层层的组件中去修改。这个插件可以让你能跳过层层外壳直接编辑组内的对象。


一键通道图
点击生成按钮,[Su]Ch可以一键生成透明、灰度、材质、图层、线框、轮廓、阴影、纹理、景深 9种通道图,然后一键导出即可,放到PS里面就可以开始愉快的P图了。


边界着色
生成sasaki风格的分析图从此不难,一键给模型边界上色可以节省不少在PS和AI里后期加工的时间。


爆炸图生成
爆炸图在分析图中的位置可以说是举足轻重,一张直观的分析图得益于爆炸图的明确展示。这个插件只需要分好组,然后单击一下插件,他就自动分散炸开了!


管家测评
以上的插件都是管家实测在2021是可以完美运行的,大部分的插件都是直接安装即可使用。而且这些插件都是十分实用的插件,其他更多的插件如果更新了支持2021的版本的,管家也会及时的给大家更新出来。

SU2021插件合集-安装使用教程


–VIP快速获取通道–




夜雨聆风
