平台、监管携手助推精品频出,短剧市场有望走上良性轨道
文娱价值官解读:
ID:wenyujiazhiguan
11月21日,抖音、快手、微信三家平台同日公告,下架微短剧《黑莲花上位手册》,在社交媒体引发热议,也让近段时间监管部门与平台合力规范短剧市场的行动,成为全民关注的焦点。
监管再次升级之后,不少观察人士开始对短剧的未来表示担忧——今年以来野蛮生长的短剧,是否会因为监管方面的“火速出击”而被按下“暂停键”?短剧会成为文娱产业历时最短的一个风口吗?
实际上,只要关注短剧平台近期的一系列动作,我们就不难发现上述担忧实属过虑。因为短剧平台不仅积极响应监管部门的举措,更在主动采取多种措施,在内容自查、推广审核等方面全面行动,合力推动短剧的良性发展。因为它们坚信违规短剧的整治,有利于行业环境的肃清,有助于加速内容精品化的步伐,对于短剧市场健康有序发展反而是持续利好。

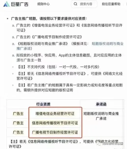
在广电总局宣布启动一个月专项短剧治理工作的第二天,抖音就发布公告称近期平台累计下架小程序内违规微短剧119部,处置违规推广微短剧的抖音账号1188个。20日,抖音巨量广告不仅进一步收紧短剧广告投放主体资质要求,更规定拟投放短剧广告的小程序、快应用、App 等应用的主体必须与广告主一致,不支持代投。

上述举措不仅将会抬高短剧投流公司的资质门槛,利好资质完整、内容合规的头部公司,更可将那些不具备资质且有违规风险的代投公司剔除出去。由于流量投放是短剧爆火的“生命线”,规范“投流”将会有效促进短剧市场的“正本清源”。
作为仍在高速发展,仍在探索自身可能性的新生事物,短剧之所以能快速俘获大批观众,展现出生机勃勃的市场活力,正是由于其在题材、形态方面的多元性、包容度,在此过程中难以避免泥沙俱下等“乱象”的发生,行业自身也在快速进行优胜劣汰的生态调节。面对短剧成长初期的这些问题,不宜采取“一棒打死”的极端态度,而是要给予行业足够的“自我净化”的时间和空间。

在短剧平台加快自纠自查的同时,监管部门常态化管理机制的建立,审核细则、“黑名单”机制的逐步落地,也将会为平台提供相关标准,为行业划下一条清晰透明的监管“红线”,让短剧市场有据可依,从而帮助各类短剧最大程度规避合规风险,消除不确定因素。
因此,监管部门与平台的联手配合,上下呼应,正在为短剧行业的长远发展保驾护航,使之免于陷入“一抓就死,一放就乱”的恶性循环。

在今年短剧市场“狂飙突进”的过程中,这个内容赛道身上的“负面”标签被有意无意地放大了。媒体往往热衷于去挖掘那些渲染极端复仇、以暴制暴、色情低俗等不良价值观的作品,并将其视为短剧的代表。实际上,这类通过低劣手法拿捏人性弱点的作品,仅仅是短剧内容生态的一小部分,短剧也并不仅仅是通过这些吸引到海量观众。

今年暑期,一部名为《逃出大英博物馆》的短剧在抖音平台火爆出圈,该剧将文物拟人,讲述了一盏从大英博物馆出逃的玉壶在英国偶遇中国记者,寻求帮助想要回到故土的故事,激起了无数国人内心的家国情怀,充分证明了短剧在快速调动观众情绪,令其深切共情方面强大的感染力。
在今年3月的抖音短剧畅想会上,抖音也从情感价值、故事价值、社会关照等多个维度探讨了短剧未来的发展方向。相比于长开发周期,高制作投入的长视频,短剧因为制作周期短,排播运营灵活,可以更为快速地折射当下用户的集体期待、真情实感,提供即时抚慰、心灵按摩等情感价值。

以今年一季度流量、口碑双丰收的《二十九》为例,这部由柠萌影业与抖音联合出品的短剧,摒弃传统影视剧“恋爱脑”“雌竞”的陈旧套路,聚焦生活职场困境中都市女性的相互救赎,赢得了女性观众的普遍好评,在豆瓣上收获了8.1分的高分。另一部短剧《我是名角儿》则将国粹与现代剧情进行了巧妙融合,以北京胡同为纽带,刻画反映了老一辈艺术家对国粹京剧的坚守弘扬,以及新一辈传承者们的守正创新,同样收获了抖音年轻受众的追捧和喜爱。

《我是名角儿》《二十九》及《逃出大英博物馆》的广受欢迎,充分证明了具备健康价值观,精良制作、用心演绎的短剧,对用户的吸引力一点也不亚于那些“狗血爽剧”,为行业树立起了正向引导的标杆,示范了优质短剧的正确打开方式。
监管部门与短剧平台的“纠偏”举措,将有助于行业各方戒骄戒躁,从“捞快钱”的“邪路”回到以积极向上的作品吸引观众的正路。我们也希望短剧行业的各个主体能够珍惜行业规范化带来的机遇,通过强化自律意识,主动规避风险,在短剧未来的广阔市场中拥有一席之地。

当头上不再悬着一柄“达摩克利斯之剑”,短剧行业将有望走上良性发展的“快车道”。对于影视行业而言,短剧行业的规范化,也让投身其中的制作方、发行方、演艺人员吃了一颗“定心丸”。短剧不再是骤起骤落的一把“虚火”,而是真正成为可以长期深耕的一片“沃土”。
前两年的影视“寒冬”曾让横店的开机率一度锐减至45%,有九成演员一两年都无戏可拍。而2021年开始兴起的短剧热潮,则让“寒冬”之中几近停摆的影视行业快速走出“至暗时刻”。
由于拍摄制作周期短,资金投入门槛低,变现速度快,短剧的“产能”也在一两年的时间内快速放大。据媒体报道,在横店每天筹备、开机、杀青的短剧就有近百部,不仅不少影视公司都表示“短剧救活了我们”,巨大的需求也让演职人员的收入水涨船高。

不仅如此,短剧与长视频之间也并不再是竞争关系,而是互相增益——演职人员、制作团队可以在短剧拍摄中得到锻炼,并渡过影视项目之间的“空窗期”,长短剧之间的联动也可以最大化地发挥内容IP的价值。
然而,同质化严重、剧情浮夸、精品缺少、盗版横行……一哄而上之下的无序发展,也正在让短剧行业的未来被快速透支,没有人知道这个风口何时就会猝然“熄火”,从而把从业者重新打回“无戏可拍”的境地。
如今,监管部门与平台的“双管齐下“,共同勒住了短剧恣意狂奔的“缰绳”,也逼迫短剧向精工细作的方向进化,逐步淘汰掉那些急功近利的“草台班子”“外行资本”,从而提高整合行业的专业化程度,让专业的公司、人才真正能够获得相应的回报,对于所有的从业者无疑都是一件好事。
未来,短剧有望成为国内影视行业生态的重要组成部分,共同满足观众日趋旺盛的精神需求,内容的长短也不再是区分作品的藩篱,用户可以根据场景、需求随意选择。随着短剧监管的常态化,这一天正在加速到来。
(文章配图部分来自网络,如有版权问题请联系编辑)

转载开白请在后台回复“转载”。
商务\合作\请加微信:endayaa或 meiqi2522
欢迎关注视频号


夜雨聆风
