夜雨聆风
乐于分享
好东西不私藏
首页
教程
玩机教程
网站开发
WordPress
源码
模板主题
网站源码
插件脚本
软件
手机应用
电脑应用
iOS专区
TV盒子
车机软件
办公开发
游戏
好片推荐
活动资讯
最新活动
科技资讯
其他资源
实用趣站
零散资源
谈天说地
关于我们
进制转换
毒鸡汤
画图板
代码运行
在线排版
今天吃啥
随机密码
在线Markdown
关注本站
微信
当前位置:
夜雨聆风
>
技术教程
>
软件教程
>
关于严厉谴责假冒“净果APP”名义实施诈骗的严正声明
关于严厉谴责假冒“净果APP”名义实施诈骗的严正声明
当前时间: 2026-01-10 11:41:59
分类:
软件教程
评论(0)
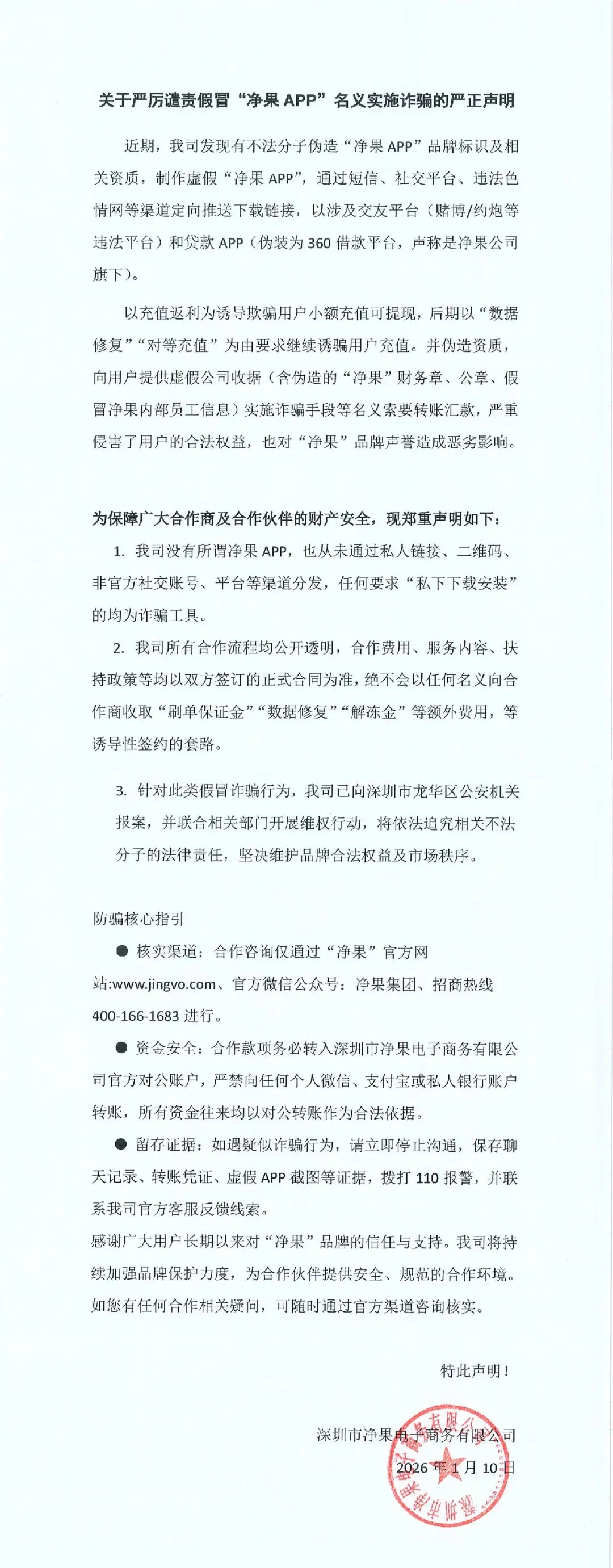
关于严厉谴责假冒“净果APP”名义实施诈骗的严正声明
净果集团公司严正声明
本站文章均为手工撰写未经允许谢绝转载:
夜雨聆风
»
关于严厉谴责假冒“净果APP”名义实施诈骗的严正声明
wang
上一篇
精彩短剧《海风替我说再见》完整版(合集大结局/未删减版)
猜你喜欢
   
  
精彩短剧《海风替我说再见》完整版(合集大结局/未删减版)
   
  
iOS可变身追剧合集2025伪装苹果影视APP
   
  
AI落地软件开发的实践与挑战(华为)
   
  
【iOS】新橘汁来喽!全面优化的影视神器!观影必备~苹果IOS限时 Store伪装上架!
   
  
热门短剧《难撩》1-100(完整版/后续/大结局)
   
  
AppStore最新上架iOS观影神器!瓜子影视 橘汁,全新无广告!视频、短剧、小说、漫画、直播
   
  
多名用户投诉“多邻国”语言学习App暗藏免费试用陷阱,申请退款遭拒
   
  
PureLibro,一款iOS本地阅读软件
评论
抢沙发
取消
有人回复时邮件通知我
9 + 9 =
提交评论
昵称
昵称 (必填)
邮箱
邮箱 (必填)
网址
网址
×
随机推荐:《24年社区招聘,还有谁不知道这个APP》
24年社区招聘,还有谁不知道这个APP
已关闭评论
)
随机推荐:《学而思亲子App可以查看学情报告,很方便》
学而思亲子App可以查看学情报告,很方便
已关闭评论
)
随机推荐:《追剧软件都这么卷了,没广还支持安卓苹果》
追剧软件都这么卷了,没广还支持安卓苹果
已关闭评论
)
随机推荐:《whatsapp聊天极限拉扯155美元,太爽了》
whatsapp聊天极限拉扯155美元,太爽了
已关闭评论
)
随机推荐:《电影《疯狂的麦克斯:狂暴女神》中国首映礼》
电影《疯狂的麦克斯:狂暴女神》中国首映礼
已关闭评论
)