乐于分享
好东西不私藏

终于找到了!手机上搞定PDF编辑,这个方法最好用

终于找到了!手机上搞定PDF编辑,这个方法最好用

Hello,大家好,这里是每天都想准点下班的哒哒!

可能很多朋友都遇到过这种情况,急需修改PDF文件,但是身边没有电脑。这时候,要是手机可以编辑修改PDF文件,是不是就方便很多?
那手机可以编辑PDF文件吗?如何编辑?
今天就给大家推荐一款手机上的PDF编辑工具——迅捷PDF编辑器

操作步骤

打开软件后,选择首页的“PDF编辑”功能,在文档库里导入需要编辑的PDF文件。
注意啦,如果文档库里没有文件,则需要在其他APP中找到需要操作的文件,选择“其他应用打开”-“迅捷PDF编辑器”,点击后成功跳转,即可开始处理。
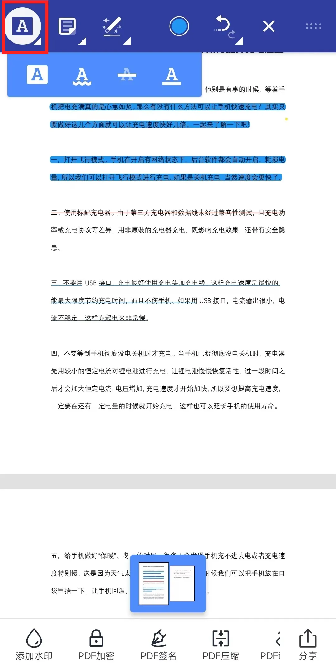
可以看到,在页面的左上角有三种PDF编辑功能。长按文字编辑功能,在这里我们可以为文字标注下划线、删除线或用荧光笔提亮
长按第二个图标,可以为PDF文件添加注释、图片、文本框、印章等内容,满足各种编辑需求!
第三个是画笔功能,这里有各种类型的线条可供选择,也可以自由涂鸦
除此之外,在页面下方还聚集了PDF加密、压缩、添加水印等6种功能,一个界面,就能搞定PDF编辑的所有操作,十分便捷!

1添加水印

水印文字可以自由填写,大小、颜色以及透明度也能根据需求自行调节。这样,再也不怕文件被人盗用了!

2PDF加密

对于重要的PDF文件可以进行加密设置,能大大增强文件的安全性!

3PDF签名

可以为自己的文件创建独属手写签名,画笔大小及颜色都可进行设置。

4PDF压缩

如果文件较大,这里也提供了压缩功能,有“轻度压缩”及“重度压缩”2种方式可选择。

5PDF调方向

当PDF页面被旋转了没法阅读时,便可以使用”PDF调方向“功能,这里有自动调整、横向和纵向3种选择。

6PDF调尺寸

如果PDF文件的页面过大或者过小,也可以进行调整,这里提供了A3、A4、B4、B5等六种常见选项。
关于手机上编辑PDF文件的分享就到这里啦!不仅如此,这款软件还支持拍图识字、论文查重、拍照翻译、图片格式转换等众多功能,能帮助我们解决工作及学习中的众多难题,感兴趣的小伙伴一定要亲自试验一下哦!

END

往期精选

一秒钟完成图片转文字!微信这个隐藏功能,也太好用了吧

太好玩了!这个时光机特效,让你一秒穿越未来!

图片加水印这样做,美观又方便!再也不怕被盗了

手机投屏到电视其实很简单!4种方式,让你实现大屏自由

本站文章均为手工撰写未经允许谢绝转载:夜雨聆风 » 终于找到了!手机上搞定PDF编辑,这个方法最好用

评论 抢沙发

6 + 9 =
  • 昵称 (必填)
  • 邮箱 (必填)
  • 网址
×
订阅图标按钮