能让庄家害怕的副图指标源码
希望能为你的行情分析增添概率。



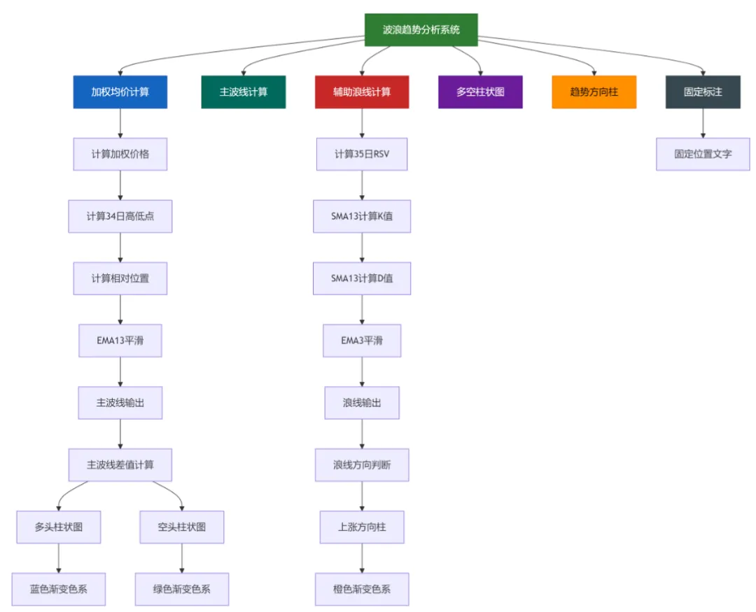
加权均价:=(2*CLOSE+HIGH+LOW)/4;
近期低点:=LLV(LOW,34);
近期高点:=HHV(HIGH,34);
主波线:=EMA((加权均价-近期低点)/(近期高点-近期低点)*100,13);
平滑波线:=EMA(0.667*REF(主波线,1)+0.333*主波线,2);
波:主波线,POINTDOT,COLOR0000A8;
RSV:=(CLOSE-LLV(LOW,35))/(HHV(HIGH,35)-LLV(LOW,35))*100;
K值:=SMA(RSV,13,1);
D值:=SMA(K值,13,1);
浪:EMA(D值,3),POINTDOT,COLORYELLOW;
STICKLINE(主波线-平滑波线>0,主波线,平滑波线,5,0),COLOR0000C0;
STICKLINE(主波线-平滑波线>0,主波线,平滑波线,4,0),COLOR0000E0;
STICKLINE(主波线-平滑波线>0,主波线,平滑波线,3,0),COLOR0000F0;
STICKLINE(主波线-平滑波线>0,主波线,平滑波线,2,0),COLOR0000D0;
STICKLINE(主波线-平滑波线>0,主波线,平滑波线,1,0),COLOR0000FF;
STICKLINE(主波线-平滑波线<0,主波线,平滑波线,5,0),COLOR00B500;
STICKLINE(主波线-平滑波线<0,主波线,平滑波线,4,0),COLOR00C600;
STICKLINE(主波线-平滑波线<0,主波线,平滑波线,3,0),COLOR00D500;
STICKLINE(主波线-平滑波线<0,主波线,平滑波线,1,0),COLOR00E600;
DRAWTEXT_FIX(1,0.80,0,0,’微信公众号: 贰姊’),COLORRED;
STICKLINE(EMA(D值,3)>REF(EMA(D值,3),1),EMA(D值,3),REF(EMA(D值,3),1),8,0),COLORFF5D00;
STICKLINE(EMA(D值,3)>REF(EMA(D值,3),1),EMA(D值,3),REF(EMA(D值,3),1),7,0),COLORFF5D10;
STICKLINE(EMA(D值,3)>REF(EMA(D值,3),1),EMA(D值,3),REF(EMA(D值,3),1),6,0),COLORFF7710;
STICKLINE(EMA(D值,3)>REF(EMA(D值,3),1),EMA(D值,3),REF(EMA(D值,3),1),5,0),COLORFF8810;
STICKLINE(EMA(D值,3)>REF(EMA(D值,3),1),EMA(D值,3),REF(EMA(D值,3),1),4,0),COLORFF9910;
我是【贰姊】
一个只分享硬核指标公式源码
💡 源码仅供学习,据此操作,风险自担。
✨ 如果你有想要的指标,评论区留言!
🔍 关注公众号【贰姊】,获取往期精彩源码。
夜雨聆风
