客户想找我设计产品,提供了一份硬件开发需求文档,堪称教科书级别,大大减少了沟通成本,大家可以参考学习一下
客户发了一个硬件开发需求文档,问我能不能设计,如果可以,就让我评估一个大概的费用给他。
我看了他的硬件开发需求文档,不禁为客户称赞,他的硬件开需求文档写行太好了,堪称教科书级别。
到底是怎么样的好法呢?
让我一一为大家道来。
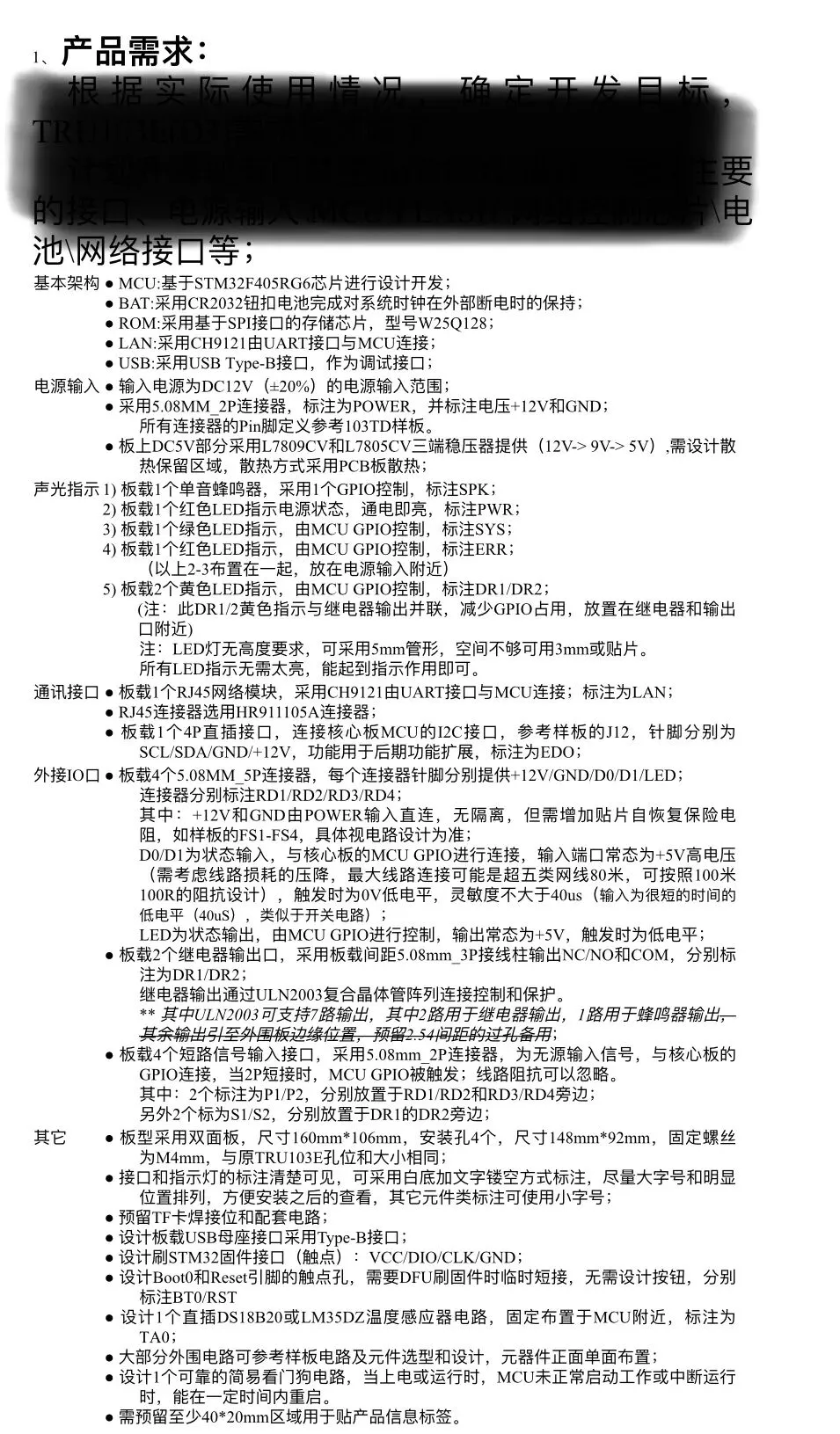
1.功能需求很清晰,很详细

以前的客户有设计需求的时候,一般都是说一下要设计一个什么样的东西,要有哪几个功能,其他的都是模模糊糊,不清不楚的,让我们自己去理解,自己去猜测。
基本都是理解不了,都是花很多时间精力去和客户沟通,沟通,再沟通,才勉强全面理解客户的需求。
2.提供参考的图片,方便我们选型

给我们提供了一关键器件的图片,让我们参考,大大方便我们选型,节省我们的时间。
3.PCB布局提供参考草图

4.明确任务完成输出什么

客户明确任务完成目标,需要输出电路图、PCB板原始文件,BOM等。
以前很多客户都是要聊了好久,才知道到底要输出什么东西给他们。
总之,看了客户这份硬件开发需求文档后,我一下就清楚明了整个项目的需求,一个疑问都没有,只回复一句“好的,我评估好费用后就回复你”。
写在最后:
如果大家以后有硬件开发需求的,可以参考这位客户的硬件开发需求文档,按照自己的的需求写一份规范标准的硬件开发需求文档。
这样就可以大大节省沟通成本,很快就能评估出报价,大大消除你们等待报价出来焦急的心情。
也能快速匹配到合适的高手,可靠地为你们把东西设计出来。
夜雨聆风
