东吴计算机【金山办公深度报告:办公软件自主可控势在必行,国产龙头乘势而起】
特别声明:《证券期货投资者适当性管理办法》、《证券经营机构投资者适当性管理实施指引(试行)》于2017年7月1日起正式实施。通过新媒体形式制作的本订阅号推送信息仅面向东吴证券客户中的专业投资者,请勿对本资料进行任何形式的转发。若您非东吴证券客户中的专业投资者,为保证服务质量、控制投资风险,请取消关注本订阅号,请勿订阅、接收或使用本订阅号中的任何推送信息。因本订阅号难以设置访问权限,若给您造成不便,烦请谅解!感谢您给予的理解和配合。
评级:暂无
投资要点
国产办公软件龙头:金山办公是国内领先的办公软件和服务提供商, WPS Office办公软件是公司的核心产品,产品线目前已从桌面向多平台全线产品延伸,可在Windows、Linux、MacOS、安卓、iOS等多平台使用。围绕WPS Office等产品,公司商业模式从传统办公软件产品使用授权向服务订阅、互联网广告推广拓展,实现业务的多元化发展。过去几年公司营收、净利润均保持高速增长,2018年营收11.30亿元,同比增长49.97%,归母净利润3.11亿元,同比增长44.94%。2018年授权业务、广告业务、订阅业务营收占比分别为31.49%、33.75%、34.76%,三大业务占比接近,协同驱动营收增长。
自主可控背景下,授权业务有望加速:授权业务是公司的核心业务, WPS Office已经在国内市场占据明显竞争优势,截止2018年底公司WPS注册用户为2.80亿,占国内办公市场用户总规模的42.75%,2019年3月,月活跃用户数3.28亿,是国内最大的国产办公软件厂商。在政府、银行、央企等多个重点领域优势明显,覆盖率在85%以上。随着软件正版化和自主可控等多重政策因素的催化,用户覆盖率和国产替换率有望进一步提升,带动授权业务加速增长。
免费+广告模式,实现广告变现:基于庞大的月活用户,采用“免费+广告”的模式,以产品、官网为主要载体,为各类广告客户提供广告营销服务,分享互联网广告经济带来的红利。公司广告收入来源主要包括第三方平台推广和广告业务,目前和多家广告客户建立长期稳定合作。2016年-2018年公司互联网广告推广服务业务营收分别为2.43亿元、2.96亿元、3.81亿元,3年CAGR为25.22%,收入稳步增长。
个人订阅带动营收高速增长:办公服务订阅分为个人服务订阅和机构服务订阅,2018年营收3.93亿元,2014年-2018年CAGR为150.38%,是公司近几年业绩增长的主驱动力。个人客户订阅营收从2014年的0.03亿元增长到2018年的3.70亿元,5年CAGR为233.25%,高增速带动公司办公服务订阅业务整体高增长。个人办公服务订阅的快速增长主要受益于会员人数和付费用户数的持续高增长, WPS会员人数由2016年度的约99万人增长至2018年度的约575万人,稻壳儿会员数由2016年度的约106万人增长至2018年度的约357万人。随着公司产品服务的不断升级和用户付费意愿的持续提升,付费用户渗透率有望进一步提升,办公订阅业务有望继续保持高速增长态势。
盈利预测与投资评级:预计公司2019-2021年实现营收16.06亿元/22.64亿元/29.68亿元,归母净利润3.70亿元/6.04亿元/7.87亿元。作为国内最大的办公软件厂商,以软件产品授权为基础,凭借庞大用户资源,云化转型推进推动增值服务的快速渗透。对比可比公司2020年PE,给予公司50-60倍PE,对应目标价65.5-78.6元。
目录

1. 国内领先的办公软件和服务提供商
国产办公软件龙头。公司成立于1988年,是国内领先的办公软件和服务提供商,主要从事WPS Office办公软件产品及服务的设计研发及销售推广。公司向各行业客户提供包括 WPS Office办公软件和金山词霸在内的产品,并基于办公应用场景开发各类增值服务,提供一站式、多平台办公应用解决方案,同时提供以产品和相关文档为媒介的互联网广告推广服务。

雷军为公司实际控制人。WPS香港为公司控股股东,持有公司67.5%股份。雷军为公司实际控制人,通过金山软件、WPS开曼、WPS香港、顺位互联网、奇文二维、奇文四维、奇文五维、奇文七维等间接控制公司已发行11.99%的股份。求伯君与雷军签署了《关于保持一致行动人的协议》,为其一致行动人。

1.1. 公司主要产品和业务
WPS Office办公软件是公司的核心产品。公司的主要产品为WPS Office办公软件和金山词霸等软件,其中WPS Office办公软件是公司的核心产品,包括WPS Office桌面版和WPS Office移动版。
WPS Office桌面版主要应用于电脑端,根据适配系统不同,主要包括WPS Office Windows版、WPS Office Linux版、WPS Office Mac版。包含WPS文字、WPS表格、WPS演示、PDF阅读等组件。

WPS Office移动版是基于 Android、iOS平台研发的办公应用软件,支持各种主流智能手机、移动平板设备,包括WPS Office移动个人版和 WPS Office移动专业版,主要包含WPS文字、WPS表格、 WPS演示及PDF阅读等组件。

金山词霸是一款以中英互译为主的电子词典及在线翻译软件,支持Windows、iOS、Android等多种平台。用户可使用金山词霸进行阅读、写作、口语练习以及单词复习等多种语言训练。

从产品模式向服务模式转型。随着公司持续的技术变革和业务拓展,主要产品线从桌面向多平台全线产品延伸,商业模式从传统办公软件产品使用授权向服务订阅、互联网广告推广多模式发展,围绕公司的WPS Office等产品,实现业务的多元化发展。

目前公司的主要业务分为三块:
1)办公软件产品使用授权:为不同规模的组织级客户提供不同类型的软件产品使用授权,主要包括数量授权和场地授权等模式。对于软件需求订购数量较少的中小型机构客户,公司通常采用数量授权的方式,对于软件需求数量较大的大型客户,通常采用场地授权方式。
2)互联网广告推广服务:公司采用“免费+广告”的模式,以产品、官方网页为主要载体,通过多种展示形式,为各类广告客户提供广告营销服务。按照不同展示方式,公司互联网广告推广业务主要分为界面类和任务类。

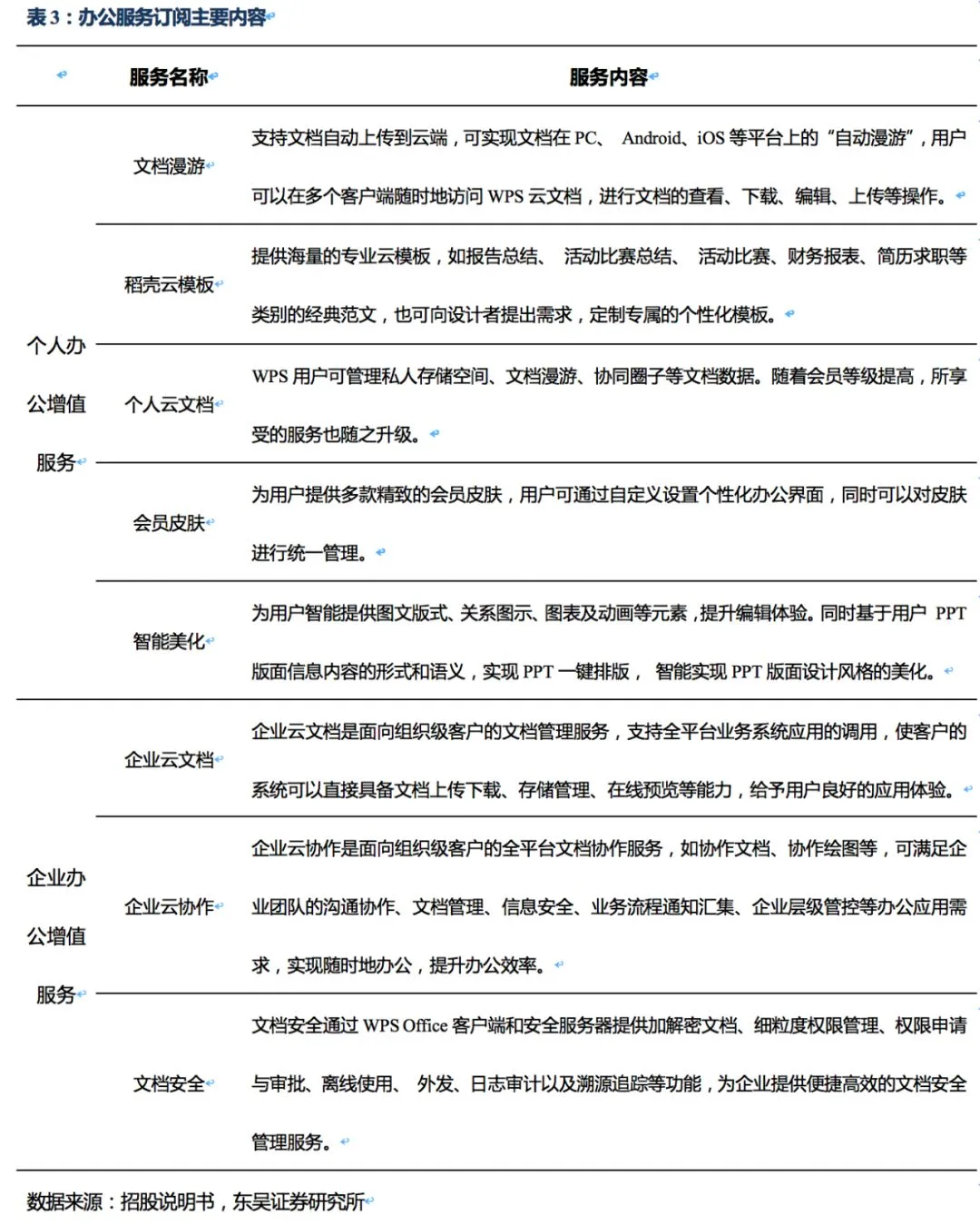
3)办公服务订阅:公司的办公服务订阅主要包括机构客户办公服务订阅和个人用户服务订阅,是公司针对个人用户及组织级客户的办公应用场景,结合用户的不同需求,所推出的一系列办公应用服务。个人会员主要分为WPS(含超级会员)、稻壳会员两类。

1.2. 业绩高增长,各项财务指标优异
营收和归母净利润稳健增长。公司2014年-2018年营收分别为2.83亿元、3.94亿元、5.43亿元、7.53亿元、11.30亿元,5年CAGR为41.36%。2014年-2018年归母净利润分别为0.14亿元、-1.45亿元、1.30亿元、2.14亿元、3.11亿元,5年CAGR为117.10%。公司业绩保持稳健增长主要得益于三方面:1、自主可控背景下的国产替代空间快速扩大;2、公司产品竞争力不断增强,带动用户规模扩大;3、加强和完善营销运营体系建设。

办公服务订阅业务推动毛利持续提升。目前公司主要业务包括办公软件产品授权、互联网广告推广服务、办公服务订阅,从2018年营收和毛利占比来看,公司三项业务占比接近。公司2014年-2018年办公服务订阅的收入持续增长,成为公司业绩增长的主驱动力,营收和毛利占比提升明显,2018年营收和毛利占比分别为34.78%、32.35%倍。





互联网浪潮带来办公软件的普及。目前全球互联网渗透普及率呈现显著提升态势。根据CNNIC统计数据显示,截止2018年12月底我国网民规模约8.29亿,我国网民数量的增长也促进了办公软件用户数量的增长。根据计世资讯统计,2018年中国基础办公软件用户规模为6.55亿,2012年-2018年复合增速为6.8%,预计未来国内办公软件市场规模和用户数量仍将持续保持增长。

建移动办公渗透率不断提升。智能移动终端的日益普及和移动办公场景的日益成熟带动了办公软件应用的二次腾飞。随着全球移动互联网应用的发展,以智能手机为代表的智能移动终端日益普及。根据IDC公开数据,2012年全球智能手机出货量约为7.23亿台,2018年为14. 05亿台,期间复合增长率达11.7%。中国市场智能手机出货量整体亦呈持续增长趋势,从2012年的2.13亿台增长到2018年的3.98亿台,期间复合增长率达到11.0%。未来随着智能手机的渗透率提升、5G技术的成熟,将进一步带动智能设备出货量的高速增长,客户移动办公的需求持续增强。

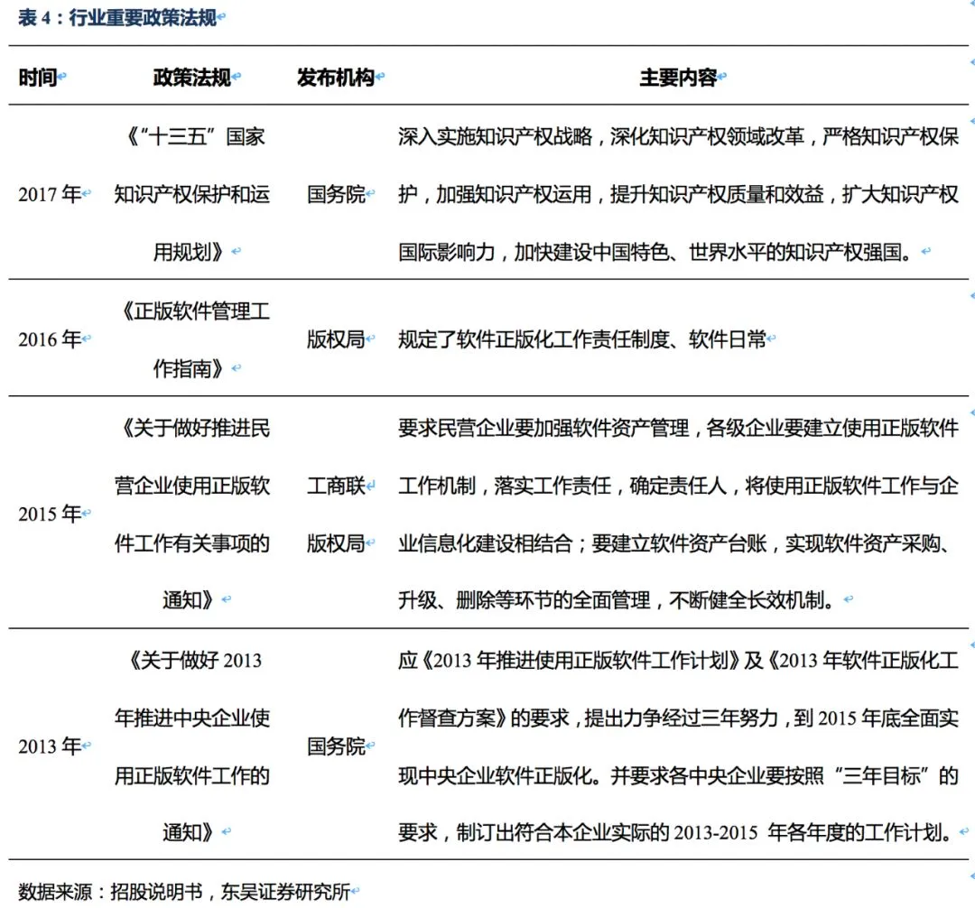
知识产权政策对国产软件意义重大。目前国内办公软件市场面临两重障碍,一个是盗版问题,一个是微软 Office的垄断。正版化是国产办公软件发展的基础条件,相对于盗版的零成本来说,国产办公软件无法参与竞争。随着国家对知识产权的逐渐重视,国务院和版权局等部门推出一系列政策支持基础软件行业的发展,知识产权政策将助推用户对软件正版化的重视,增加对国产软件的需求,从而提升国产办公软件的竞争力。

办公软件的自主可控是信息安全的关键。办公软件是基础软件中应用最广泛的软件之一,与信息安全密切相关。作为平台性的软件,一旦遭到攻击或破坏,整个系统就必然受到威胁。而办公软件的中国市场份额,目前主要被微软的Microsoft Office所垄断。
自主可控体系建设提供新机会。在国产替代总体战略的带动下,国产办公软件行业中的骨干企业有望迅速成长。用户越来越重视信息安全,开始逐渐倾向于选择具有品牌口碑、技术及资本等综合优势的软件企业和能够提供安全可靠产品的厂商进行合作,尤其是具有较强技术实力,能够保护客户隐私、保障行业敏感信息安全的软件企业。作为软件企业的重要组成部分,基础办公软件行业骨干企业在良好的政策环境和利好趋势下健康成长,行业地位更加突出。
2.3. 政办公软件市场稳增长,国产品牌市场份额不断扩大
办公软件市场稳定增长。2018年中国基础办公软件市场规模为85.34亿元,较2017年同比增长9.7%,预计到2023年,行业市场规模将达到149.04亿元,2018-2023年复合增长率为11.8%。

国产办公软件正不断扩大市场份额。由于办公软件产品技术门槛较高,办公软件市场中,仅有数家厂商参与竞争,目前国内外的主要竞争公司为Microsoft Office(微软)、G suite(谷歌)、iWork(苹果)、WPS Office(金山办公)、永中 Office(永中)、中标普华Office(中标)。以公司为代表的国产办公软件企业通过提高兼容性和保持品牌创新,不断研究用户需求、优化用户体验,凭借更灵活的定价策略和个性化的服务,不断扩大办公软件桌面市场份额。

2.4. 公司是目前国产办公软件市场的最强者
WPS Office已占据一定市场竞争优势。聚焦国内市场,除了微软的Microsoft Office外, WPS Office、永中Office、中标普华Office等是国内市场的主要品牌。目前公司与微软已取得明显的竞争优势,市场中形成了微软、公司同台竞争,其他品牌跟进发展的竞争态势。截至2018年底,按照WPS注册用户总量2.80亿计算,WPS用户占国内市场总规模的42.75%,已经成长为国内最大的国产办公软件提供商。考虑到公司有规模较大的免费用户,未来市场拓展空间较大。
活跃用户超3.28亿,移动端用户增长迅速。2019年3月,主要产品月度活跃用户数(MAU)超过3.28亿,其中WPS Office桌面版月度活跃用户数超过1.32亿,领先其他国产办公软件;WPS Office移动版月度活跃用户数超过1.87亿;公司其他产品(如金山词霸等)月度活跃用户数接近0.10亿;WPS Office移动版已覆盖全球超过220个国家和地区,在全球Google Play、中国App Store的办公软件应用市场中排名前列,是国内市场月活跃用户第一位的移动端办公软件。

在多个重点行业和领域实现高覆盖率。公司产品及服务在政府、金融、能源、航空等多个重要领域得到广泛应用, 在政府部门优势尤其明显,目前已覆盖30多个省市自治区政府、400多个市县级政府。截至2019年3月底,《财富》杂志披露的 “世界500 强”中的120家中国企业,公司已服务69家,比例达57.50%;国内96家央企中,所服务的客户已达82家,比例达85.41%;特别在金融行业,全国五大有商银均为公司客户,在12家全国性股份制商业银行中,所服务的客户已达11家,比例达91.67%。公司产品在国内政府及企事业单位正版化采购市场明显领先于其他国内同类产品。

产品全面适配国产整机平台,有望率先受益于国产化。为适应客户的安全可靠需求,公司自主研发的WPS Office Linux版本已经全面支持国产整机平台(如:龙芯、飞腾、兆芯、申威等芯片)和操作系统,并在国家“十二五”、“十三五”期间的“核高基”多项重大示范工程项目中完成系统适配和应用推广。在国家积极推进国产自主可控生态建设的背景下,公司作为国产办公软件产品的佼佼者,在国产化推进过程中有望率先受益。

3.1. 国内网络广告市场持续增长,移动广告占据市场主流
国内网络广告市场持续增长。根据CNNIC发布的第43次《中国互联网络发展状况统计报告》显示,2018年中国网络广告市场规模达到3,717亿元,同比增长25.7 %,仍保持较高增速。随着软件行业“免费+广告”的兴起,软件行业公司将分享互联网广告经济所带来的红利。2012 年至2018年,互联网广告行业的复合增长率达到30.0%,发展前景广阔。

移动广告占据市场主流。随着移动终端的高速增长,广告市场发展势头十分强劲,移动广告的整体市场增速远高于网络广告市场增速,目前移动端广告市场份额在整体中的占比在70%左右,未来仍将持续增长。国内互联民数量也从侧面印证了这一增长趋势,据CNNIC统计数据显示,2018年12月中国手机网民规模达8.17亿,较2017年底增加6433万人。随着娱乐、消费以及办公等方面业务移动化的需求高速增长,包括移动办公在内更多应用正逐渐加入广告运营阵列。
3.2. 乘“免费+广告”东风,互联网广告推广服务营收稳步增长
乘“免费+广告”东风,享互联网广告红利。随着软件行业“免费+广告”模式的兴起,公司基于多年积累的庞大用户数,积极挖掘用户增值价值,通过与广告商合作,通过广告投放,分享互联网广告经济带来的红利。
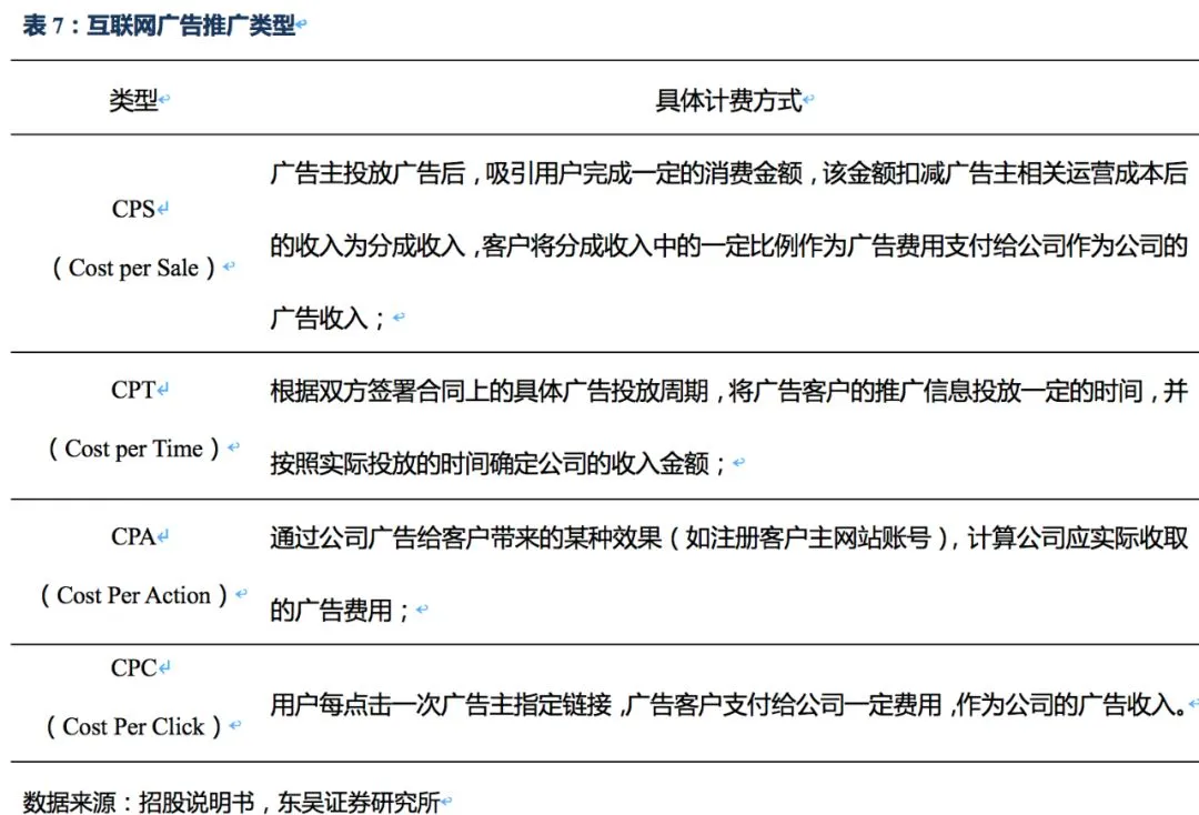
公司广告收入来源主要包括第三方平台推广和广告业务。广告业务分为自营广告业务和第三方平台推广业务,第三方平台推广主要是公司与淘宝联盟、百度联盟等网络平台分别签署电子平台协议,利用自有产品流量满足第三方平台中广告主的互联网广告展示需求。公司与广告主或者广告代理商约定展示方式及计费方式,完成约定的互联网广告推广。按照不同的广告计费方式,主要分为CPS(Cost per Sale)、CPT(Cost per Time)、CPA(Cost Per Action)、CPC(Cost Per Click)四种模式。按照不同展示方式,互联网广告推广业务主要分为界面类和任务类。

互联网广告推广服务营收稳步增长。凭借品牌价值和用户优势,公司与多家广告客户建立了长期稳定的合作关系,业务收入逐年增长。2016年-2018年营收分别为2.43亿元、2.96亿元、3.81亿元,3年CAGR为25.22%。第三方平台合作推广业务2016年-2018年分别实现收入1.23亿元、1.67亿元、1.91亿元,3年CAGR为24.61%。广告业务2016年-2018年分别实现收入1.10亿元、1.22亿元、1.88亿元,3年CAGR为30.73%

通过订阅模式提供优质产品服务。公司的办公服务订阅包括个人服务订阅和机构服务订阅。针对机构客户,在订阅模式下,客户可以随时使用公司现有和新增的产品服务模块,并持续获得产品升级和技术支持服务。针对个人客户,公司通过引入WPS会员(包含超级会员)、稻壳会员两种付费会员,为用户提供云文档、文档修复、PDF工具包等办公应用服务。

会员人数和付费用户数持续高增长,渗透率提升空间大。通过优化产品服务,引进大量优质资源等吸引个人用户订阅,WPS会员人数由2016年度的约99万人增长至2018年度的约575万人、稻壳会员数由2016年度的约106万人增长至2018年度的约357万人。会员人数增长的同时,公司通过增加会员服务功能和内容、丰富运营手段带动付费用户数量增长。2016年-2018年,公司付费用户月活分别为77.80万、271.33万、481.17万,付费用户月活数量持续增长。近三年公司付费用户数的转化率呈现快速增长的趋势,截止2019年3月,公司月活用户3.29亿,付费会员数569.9万人,付费用户渗透率1.73%,渗透率还有较大提升空间。

个人订阅带动营收高速增长。得益于公司在WPS和稻壳会员数的增长,2018年营收3.56亿元,2014年-2018年CAGR为150.38%;其中个人客户订阅营收从2014年的0.03亿元增长到2018年的3.70亿元,5年CAGR为233.25%;机构客户订阅营收从2014年的0.07亿元增长到2018年的0.23亿元,5年CAGR为34.63%。个人办公服务订阅的高增长率提升了公司办公服务订阅业务整体的高速增长。

公司本次公开发行股票10100万股,共募集46.32亿元资金,募集资金将用于WPS Office办公软件研发升级、办公领域人工智能基础研发中心建设方向、办公产品互联网云服务方向、办公软件国际化方向。除了对WPS办公软件产品的升级之外,未来公司重点的发展方向会是人工智能和云方向,并加大在海外市场的拓展力度。

1)办公软件产品使用授权主要客户集中在政府、金融等部门,根据募投项目描述,公司未来将加强安全可靠领域的投入,未来几年将受益于软件正版化、自主可控和海外市场的扩张。我们预计明年将有200-300万台的国产主机替换需求,平均一台主机的授权费用在300元左右,预计授权业务2019年-2021年的增速为25%、30%、10%。
2)互联网广告推广服务一方面受益于用户规模和活跃用户数不断提升,另一方面受制于会员数的增长(会员免广告),预计2019年-2021年公司广告推广业务增速为20%、15%、15%;
3)办公服务订阅业务:个人服务订阅中,付费会员数和ARPPU持续,预计公司2019年-2021年WPS会员收入增速为80%、68%、44%;稻壳会员收入增速为89%、62.5%、62.5%;机构服务订阅中,机构客户对定制化办公需求稳步提升,预计2019-2021年增速为10%、10%、10%。



1、 产品单一风险:WPS系列产品和服务是公司收入的主要来源,公司技术升级、迭代进度不及预期,影响公司产品竞争力,从而对未来业务发展产生不利影响。
2、 付费用户增长不及预期:公司办公服务业务近3年保持高速增长,后续付费用户增速未达预期,将会对公司营收造成不利影响。
3、 国产化推进不及预期:国产化电脑的应用进度低于预期,带来公司WPS产品的授权会相应滞后。
联系人
首席证券分析师:
郝 彪 haob@dwzq.com.cn
执业资格证书号码:S0600516030001
本订阅号所载内容不构成对具体证券在具体价位、具体时点、具体市场表现的判断或投资建议,不能够等同于指导具体投资的操作性意见。本订阅号所载内容仅供参考之用,接收人不应单纯依靠本资料的信息而取代自身的独立判断,应自主做出投资决策并自行承担风险。东吴证券研究所及本研究团队不对任何因使用本订阅号所载任何内容所引致或可能引致的损失承担任何责任。
本订阅号对所载内容保留一切法律权利。凡对本订阅号所载所有内容(包括文字、音频、视频等)进行复制、转载的,需注明出处,且不得对本订阅号所载内容进行任何有悖原意的引用、删节和修改。
卖出:预期未来6个月个股涨跌幅相对大盘在-15%以下。
夜雨聆风
