我为读者定制了一款CAD插件,尺寸校核与指定倍数移动复制
-
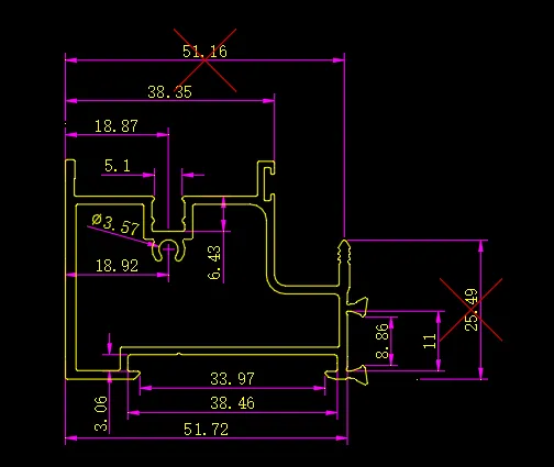
尺寸校核功能
我们有时候会双击直接改尺寸,这样的后果就是我们放大或者缩小的时候,尺寸不会自动变化。这对于从事模具铸造行业的设计师来说,是不允许出现的错误,所以此插件会根据标注尺寸有没有手动改过校核一下,标注出八叉提示。如图:

-
指定倍数移动复制功能
有时候下料的时候会放大一点,如果没有上一步的尺寸校核,制造出来的成品模具会错上就错。如果尺寸标注没问题,那我们接下来就是直接放大的同时带基点复制了。
-
复制完后底部文字标注功能
复制完后会自动标注放缩了多少倍,文字大小会根据尺寸比例尺智能调整。文字位置也会根据图元大小智能调整。
完整视频如下:
已关注
关注
重播 分享 赞
今天的分享就到这,欢迎大家留言、转发。日后会根据大家的需求,为大家带来更多实用的工具和技巧。再次感谢大家的支持,咱们下期再见!
免责声明:本插件尺寸校核功能及文字标注功能由笔者编写,移动复制功能由读者提供源码,笔者优化整合。
往期推荐
夜雨聆风
