10亿红包+AI社交双引擎,元宝App打响2026春节流量攻坚战,核心产业链大梳理

当2026年马年春节的年味渐浓,互联网行业的新春流量争夺战已提前升温。腾讯旗下元宝App正式官宣,将于2月1日上线“春节分10亿现金红包”重磅活动,以无门槛微信提现、预约额外抽奖次数等极具吸引力的玩法,剑指春节档拉新提活;同时低调开启社交AI玩法“元宝派”内测,将人工智能深度嵌入兴趣社群、聊天总结等核心场景,在红包流量的加持下,探索“AI+社交”的商业化新可能,有望复刻当年微信红包的流量神话。
10亿现金红包:微信生态赋能的拉新提活利器
作为春节营销的“黄金敲门砖”,元宝App此次抛出的10亿现金红包,在玩法设计上精准击中用户核心诉求,更深度绑定微信生态实现高效裂变。活动设置单笔最高1万元现金红包及限量100张的万元小马卡,用户通过签到、体验AI功能、分享社群等简单任务即可参与抽奖,所有红包奖励均可直接提现至微信零钱,彻底打通“领取-提现”的无障碍链路,极大降低用户参与门槛。这种无套路的现金激励,恰好契合了春节期间用户对普惠福利的期待,为活动爆发奠定基础。
更具策略性的是活动预约机制的设置。用户提前在元宝App主页预约卡片完成登记后,将于2月1日活动正式开启时额外获得10次抽奖机会,这一“早鸟福利”有效激发用户提前锁定活动的积极性,既为活动上线积累了初始流量势能,也通过预约用户的提前扩散形成预热期的社交传播。参考财神爷爷App曾以类似红包活动16天拉新72万、活跃用户环比翻倍的案例,元宝App凭借10亿级资金投入与微信生态的天然流量优势,有望实现新用户规模的爆发式增长,同时通过任务体系唤醒沉睡用户,推动日活、月活数据的显著提升。
社交裂变的设计进一步放大了活动影响力。用户可将分享红包转发至微信、QQ好友及社群,实现“元宝出钱、好友拆包”的病毒式传播,这种依托熟人社交链的扩散模式,不仅降低了拉新成本,更能借助信任关系提升新用户转化率。正如博通咨询首席分析师王蓬博所言,腾讯延续了最擅长的社交打法,将红包福利与社交裂变深度绑定,试图通过春节这一社交互动旺季,快速强化元宝App的用户渗透率。
元宝派内测:AI重构社交场景的商业化探索
在红包流量的背后,元宝App更暗藏着对“AI+社交”赛道的战略布局。此次同步开启内测的“元宝派”,标志着腾讯正式将人工智能技术融入社交核心场景,开启从流量争夺到心智占领的深层竞争。“元宝派”以多人社交空间为载体,支持用户邀请微信、QQ好友加入兴趣社群,核心亮点在于AI功能的场景化落地——群内用户可随时调用AI工具完成聊天内容总结、打卡监督、活动发起等操作,让人工智能成为社交互动的“常驻助手”,而非独立的工具模块。
这种“AI嵌入社交”的创新模式,精准解决了传统社群运营中的效率痛点。在兴趣社群中,AI可自动梳理讨论重点、提炼核心观点,帮助用户快速掌握群聊精华;在节日互动场景中,AI能生成个性化拜年文案、3D红包封面,丰富社交表达形式。相较于单纯的AI聊天工具,“元宝派”将技术融入真实社交需求,通过降低沟通成本、提升互动趣味性,增强用户对产品的依赖度,为后续商业化铺路。
从行业趋势来看,2026年马年春节已成为互联网大厂争夺AI超级入口的首场全民级战役,字节、阿里、百度等玩家均以红包为引布局AI生态。元宝App的差异化优势在于“社交+AI”的深度融合,依托腾讯强大的社交基因,将AI功能与微信生态、社群互动紧密结合,形成“红包引流-AI体验-社交留存”的完整闭环。这种模式不仅让流量转化更具价值,更在探索一条可持续的商业化路径:通过AI提升社交效率与体验,积累高粘性用户群体,未来可延伸至精准内容推荐、兴趣电商、增值服务等多元变现场景。
对于元宝App而言,10亿红包活动是拉新提活的短期利器,而“元宝派”的AI社交探索则是长期发展的核心竞争力。春节期间的海量新用户,将成为“AI+社交”玩法的首批体验者,红包活动中设置的“体验AI功能解锁抽奖机会”等任务,已为AI场景的用户教育做好铺垫。正如素喜智研高级研究员苏筱芮所指出的,腾讯借助春节节点强化元宝AI的渗透率,助力其“AI社交”路线得到更有效地延展,体现了从流量争夺向心智占领的策略演进。
2026年春节,元宝App以10亿红包为引、AI社交为核,在激烈的行业竞争中打出了差异化组合拳。微信生态的流量赋能、预约机制的精准运营、AI场景的创新探索,共同构成了其春节营销的核心竞争力。这场战役不仅关乎短期的用户增长,更承载着腾讯在“AI+社交”赛道的战略野心。随着2月1日活动正式上线,元宝App能否借助春节流量实现跨越式发展,其“AI+社交”的商业化路径又将迎来怎样的突破,值得行业持续关注。
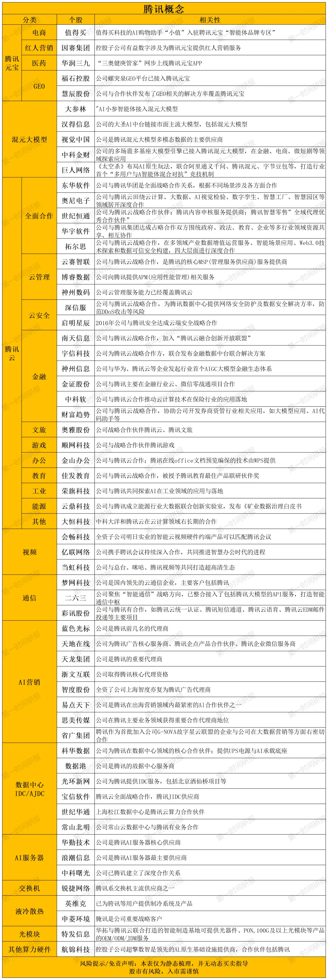
下面我将腾讯概念产业链为大家梳理一下。

关于更多市场发展动向、发展趋势、产业链和个股研究资料,都已上传至星球圈子。并不定期更新最新趋势投资股票池,目前限时早鸟价98/年。

星球优质案例
星球10月31日盘中分享,孚日已累计8连板!福祥药业也接近翻倍

星球29日盘中分享,四川金顶涨停

星球27日盘中分享,富满微连续俩日大涨

星球26日盘中分享,美利云、网宿科技连续大涨

星球21日盘中分享,综艺股份涨停,22日再次涨停

星球21日盘前分享,中钨高新涨停

星球19日盘中分享,20日粤传媒涨停

星球16日盘前分享,宏盛华源涨停,19日再次涨停

星球13日盘中分享,14日汉朔20厘米涨停

星球11日盘中分享,道氏技术20厘米涨停

星球9日盘中分享,11日,双双涨停

星球9日盘中分享,天龙涨停,11号再次20厘米

星球8日盘中分享,巨力索具涨停,海兰信20厘米涨停,11号再次大涨

星球日6盘中分享,邵阳液压俩天40厘米,9日再次大涨

星球5日盘前分享,高德红外涨停

星球5日盘享中,喜临门大涨

星球30日盘享中,31日蓝色光标20厘米涨停,5日再次涨停

星球30日盘前分享,昊志机电盘中20厘米涨停

星球29日盘前分享,吉林化纤涨停,吉林碳谷20+

星球26日盘中分享,29日海格通信涨停

星球25日盘中分享,长光华芯尾盘大涨

星球24日盘中分享,青山纸业涨停

星球18日盘中分享,久之洋19日大涨

星球16日盘后分享,17日东方铁塔涨停

星球16日盘中分享,久之洋涨停

星球12日盘中分享,15日中国铀业一度涨停

星球12日盘前分享,康斯特20厘米涨停

星球10日盘中分享,晓程科技大涨13厘米

星球9日盘前分享,跃岭股份涨停,10日再次涨停


星球8日盘前分享,五洲新春涨停,金沃大涨

星球5日盘中分享,拓日新能涨停

星球4日盘中分享,固高涨停

星球2日盘中分享,3日兆龙大涨

星球2日盘前分享,惠发食品涨停

星球1日盘前分享,广和通20厘米涨停,博通集成涨停

星球1日盘前分享,科翔20厘米涨停

星球28日分享,1日峨眉山一字板

星球28日分享,1日中兴通讯涨停,广和通涨停,其他都大涨

星球27日分享,28日长盈精密大涨

星球25日分享,东芯股东20厘米涨停

星球24日分享,25日佳缘科技20厘米涨停

星球21日分享,易点天下20厘米涨停

星球19日分享,国联水产20厘米涨停

星球18日分享,石基信息涨停,值得买大涨

星球17日分享,中一20厘米涨停,恒工精密20厘米涨停

欢迎加入第一时间研报的知识星球,


最后,你的关注+点赞+转发+在看,是对第一时间研报的最大动力。
夜雨聆风
