律师神器:绝对让你工作效率翻番的APP|天同文化


王真按:分享,是天同文化内核的重要一支。天同每月打开大门,通过天同开放日,与同行切磋交流;天同律师研究专业问题,通过天同诉讼圈与同行分享;天同律师专研诉讼技能,通过无讼学院传递给同行。我们的每一个行动都在践行“同行同志为同行”的承诺,都在完成“重新定义诉讼”的使命。
无私分享,已经融入天同人的骨血,成为每天最正常的天同文化现象。每一个经过千挑万选进入天同的“牛娃”,各个身怀绝技,在天同小院、在云端大厦,分享自己的工作方法、办案体会。
今天,我们的主笔人是北大高材生,“江平”民商法奖学金获得者吴陶钧,他不仅精于法律问题的深究,还善于利用各种小工具提高工作效率,被我们称为“工具小王子”。每次看到他打开电脑,使用各种眼花缭乱的效率小工具,都让“老”律师们叹为观止。本文是他在团队内部分享的工具使用心得,遵循天同的分享精神,我们在天同文化板块推出,希望对各位律师同行提升工作效率有所助益。

律师朋友,你是否经常想要记录笔记却苦于没有随身携带本子,想要随时查找笔记却发现自己的文字已经被淹没,想要画一张清晰、板正、漂亮的股权结构图却发现Word中的线条总是不听使唤。抑或是,你想要搜索本地文件却发现资源管理器慢得惊人,想要扫描一张送达回证却发现扫描仪远在楼下,想要复制图片中的文字却无法可寻。如果你经常遇到这些问题,那么本文正是你发自内心想要阅读的。本文的APP能够轻松帮你解决这些问题,让属于机器的工作归机器,属于人类的工作归人类,绝对能让你的工作效率翻番,堪称神器。
我本人对各种APP非常好奇,经常关注、使用。身边也有一些技术帝,我也时常向他们请教[1]。现在将我所了解的APP分享出来,希望对大家的工作有所帮助[2]。
结构化思维与表达
律师是最经常使用结构化记录的一群人,因为我们要讲逻辑、讲体系,我们要抓重点、要将复杂的事情简单化。律师也是一个不断学习,不断总结、归纳的职业,因为我们每天要处理不同的问题。如何将这些灵感、经验随时进行结构化记录是我们面临的一大难题。

适用场景:结构化记录
功能优势:记录方便、操作简单、随时同步
幕布是一款极简大纲笔记工具,可以有效帮助律师解决结构化记录的问题。它的特点很多,可以简要介绍如下:
手机、电脑随时同步
电脑的特点在于高效,但无法随身携带;手机的特点在于便携,但无法完成大文件写作,两者均无法互相替代,彼此结合才构成我们工作的全部。因此,同步则显得尤为重要。
快速分享
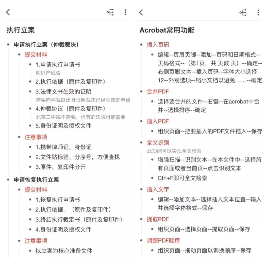
律师通过幕布可以将自己总结的工作经验一键分享。曾经团队的实习生不知道申请执行立案需要准备哪些材料,不知道证据的页码怎么编辑,我随即发送他这样一个链接:

操作简单
工具的本质是帮助我们提高效率,如果一个工具的操作过于繁杂,使用它不仅不会节约时间反而使工作更麻烦,那倒不如不用它。幕布的操作非常简单。回车键换行,Tab键缩进,Shift+Tab键缩退,这三个功能基本能够实现95%的功能。
界面简洁、支持文件夹功能、可一键转化为思维导图。

适用场景:可视化表达
功能优势:诉讼律师可视化表达的专业工具
律师的工作无非是帮助法官梳理事实、分析案情,本质在于将复杂问题简单化。可视化的图表是将复杂问题简单表达的绝佳方法。Visio的基本功能就是画图,它是微软办公家族Word、Excel、PPT外的另一成员,是Word画图功能的超高配版。诸位律师如有意向着重提升可视化技能,可参阅天同律师事务所编著的《诉讼可视化》一书。
与Visio有同样画图功能的是ProcessOn,这是一款网页版画图工具。特点在于操作简单,只要有网就可以随时随地画图。但显示效果要比Visio差很多,自从使用Visio后我就没再用过ProcessOn。
信息管理效率神器
律师电脑中的材料一般比较多,如果文件梳理得不够清楚,使用电脑自带的搜索功能检索文件,速度很慢,非常影响工作进程。而即使文件梳理得非常清楚,也要层层打开文件夹,费时费力。如何才能快速查找、查看、预览这些文件呢?

适用场景:搜索电脑本地文件
功能优势:秒搜!秒搜!秒搜!
everything是一款快速文件索引神器,它最大的特点在于快。只要你记得文件名关键词,电脑本地文件秒搜。说它是Windows平台上最快速的文件索引工具绝不为过。

适用场景:同时查看多个文件夹
功能优势:轻松实现单窗口多标签模式
IE浏览器的多窗口模式曾经一度让我抓狂,因为这种模式下浏览多个网页非常不便。具有同样问题的是Windows下的资源管理器,我们要打开多少个文件夹就需要同时打开多少个窗口,非常麻烦。后来,浏览器进化了,但Windows的文件管理却是依旧,很是恼人。
Clover是资源管理器的一个扩展,能够为Windows的资源管理器增加多标签页,从而实现单窗口多标签页的浏览模式。在查看和操作多个不同路径的文件夹时,使用Clover会让工作显得尤为方便。

适用场景:文件预览
功能优势:快速预览PDF
用过Mac的人都知道它的预览功能,轻轻敲击空格即可秒速预览文件,速度之快令人吃惊。可遗憾的是,Windows系统却无此功能,打开任何文件都需要启动相应的软件,速度之慢让人心烦。
seer是一款Windows系统下的预览工具,可以帮助我们极速预览图片、PDF等文件。稍遗憾的是它的预览速度比Mac逊色,成长空间还很大。

适用场景:手机干货文章的收藏、整理
功能优势:支持超多平台,快速收藏文章
在微信、无讼、简书或者其他平台上经常会遇到干货文章,如何对这些文章进行快速收集是我们平时遇到的一大难题。印象笔记是解决该难题的好工具,轻轻一点即可实现对文章的收录。
与印象笔记相关联的一个APP叫pocket,它的功能在于缓冲收藏文章。即对没有时间阅读的文章进行临时收集,待学习阅读后再转存印象笔记的临时储存库。

适用场景:信息检索
功能优势:速度快,界面极简
浏览器是一类很成熟的软件,市面上各种浏览器类APP很多,在这里着重推荐夸克的原因是:(1)快:夸克删去了类似资讯、推送等很多不必要的功能,在尽可能降低各类信息对我们干扰的同时也提高了整个软件的启动速度,打开毫无延迟感;对于常用的网址夸克具有独特的预加载功能,此在很大程度上加快了它的检索速度。(2)简洁:打开夸克,它的界面只有logo和搜索框,检索内容排版清晰且无广告,视觉体验非常好。
案件材料数字化
案件材料数字化是我们律师工作中必不可少的一环。它最大的特点是,保存的文件不易丢失,占用空间小,容易分类整理,还能随身携带。

适用场景:组织证据
功能优势:能够快速插入页码,实现全文检索
PDF是除Word外我们平时接触最多的文档格式。它最大的优点是格式固定,浏览方便。但正因此,也带来了无法编辑、无法全文检索的问题。
Acrobat是一款神奇的PDF阅读器,它的神奇之处不仅在于可以对PDF进行编辑(插入文本、页码等),还可以对PDF进行识别,进而实现全文检索。此外,它能够将图片转换为PDF,合并、提取PDF,随时插入、调换PDF顺序等等,是一款绝佳的PDF操作神器。

适用场景:图片文字识别
功能优势:拥有绝对让你满意的识别率
市面上文字识别类软件很多(如Textgrabber),但识别的准确度大多不尽人意,白描是其中少有的准确度极高的APP。经实测,它的识别率可以达到99%,直逼100%。不过,可能有人会说扫描全能王和Scanner pro也有文字识别功能,没有必要专门下载白描。对此我只想说,术业有专攻,没有对比就没有伤害,白描谁用谁知道。

适用场景:文件扫描
功能优势:自动锁定文本,扫描出的文件很板正
Scanner pro是一款移动扫描工具。相比于扫描全能王,它具有强大的畸变矫正功能,可以最大限度的让弯曲的图片变得平整,能够轻松解决照片中文字变形的问题。扫描全能王的操作流程是先拍照后自动剪裁,但自动剪裁时总有偏差,时常需要手动调节,费时费力。相比而言,Scanner pro则在拍摄过程中直接锁定文档,准确率更高,效率更高。
扫描全能王和Scanner pro都可以对简单的文件如法院程序性文件进行处理。但面对复杂的文档,比如法院阅卷,我则更加倾向于先拍照收集信息,然后用Acrobat将照片统一合并为PDF。相比于扫描全能王、Scanner pro,Acrobat的处理效率更高,所获文档也更加清晰。

适用场景:收集名片信息
功能优势:快速收藏重要客户信息
平时,我们发出去很多名片的同时也会收到很多名片,麻烦在于这些纸质名片既容易丢失又不容易整理。名片全能王的功能在于可以对名片进行电子化收集,轻轻一扫即可快速识别并收集信息。既解决了纸质名片易丢失的问题,又解决了难整理的麻烦,还可以一键保存联系地址,简单高效。

适用场景:会议记录
功能优势:语音识别率高,免费
平时与客户洽谈案情或者视频会议都需要整理会议纪要,如果边听边记肯定影响交谈效果,如果边讨论边记又肯定来不及。搜狗听写是一款语音转文字的速记工具,可以有效应对这个问题。相比于讯飞旗下的老牌速记工具讯飞语记,搜狗听写的识别率毫不逊色,它专注于语音转文字领域,功能更加纯粹。
日程管理(GTD)
律师每天的工作内容很多,单纯依靠大脑记忆容易遗漏,一个清单类的APP帮助我们梳理每天的待办事项确有必要。[3]对于律师而言,待办事项的刚需分类有两个:一个是时间,即今天、明天、后天,或者本周之内每天的待办事项有哪些;一个是案件,即我们所负责的某个案件有哪些待办事项,进程如何。

适用场景:日程管理
功能优势:时间、案件两维度查看行程
市面上的待办事项APP很多,但能够满足律师上述刚需且启动速度快、操作简单的却很少,Things是其中一个。一方面,它可以按照时间的顺序创建待办事项,清晰列明今天、明天及未来几天的待办事项,帮助我们安排行程;另一方面,它又具有项目创建功能,在按照时间顺序将待办事项列明的同时,能够将一个案子下的待办事项统一放在一个项目内,帮助我们准确把握案件进程。此外,值得一提的是它的启动速度超快,毫无卡顿感,用户体验非常好。不足的地方是目前暂时没有Windows版本,自然也无法同步。

适用场景:日程管理
功能优势:随时记录和删除,行程非常清晰
在桌面日历APP上,我们可以随时在特定的日期记录我们的行程,每天、每周甚至每个月的计划都一目了然。整个日历处于半透明状态,对桌面的美感影响并不太多。缺点在于不能同时将待办事项按照案件类别进行分类,暂时没有手机版本自然也无法同步。

适用场景:日程管理
功能优势:多平台支持
滴答清单的特点在于可以以案子为核心创建待办事项,相当于自动对每天不同的事项以案件为标准进行了分类。但同时正由于该特点,清单中每天、每周或者每个月的规划不够清晰。滴答清单可以实现手机与电脑的同步,操作相对方便。
以上待办事项类APP,各有优劣,诸位律师可依自己的需求进行选择。
法律资源库
法律研究是律师随时随地都会遇到的,建立属于自己的移动法律资源库并随时查阅资料是每一名律师的梦想。下面这些小工具,在一定程度上能够帮助各位律师向这个梦想更近一步。

适用场景:法律检索
功能优势:拥有信息量最大的法律实务类文章
无讼是百万法律人的学习交流平台,是一款综合的法律实务类APP。它拥有信息量最大的法律实务类文章(无讼阅读),具有案例检索及法律检索功能,是一个移动的法律检索数据库。它的子项目无讼合作已经帮助数以万计的律师实现快速查档、无间隙案件合作。天数计算器和贷款利息计算器等小工具则进一步提高了它的实用性。

适用场景:查找法律
功能优势:检索速度快、界面简洁
看法是一款非常强大的法律法规类APP。它的启动速度及文件检索速度都非常快,提供名称检索和全文检索两种功能,检索结果会依法律、行政法规、司法解释及部门规章的顺序列示,界面简洁清晰,阅读体验非常好。
其他法规查询类APP还有中国法律等。中国法律的特点在于,按照部门法的顺序将我国现行法进行排序,很多时候根本不需要检索即可快速找到我们想要的法条。数据库较全,但相应检索速度偏慢。有索引,定位方便,能够实现页内检索。Bug在于有广告,一定程度上会影响我们的阅读体验。

适用场景:查找电子书
功能优势:垄断是最大的优势
书籍是法律研究中的一项极其重要的检索资源,其特点在于知识基础且体系化。我一直认为,汲取知识的最佳方法就是在我们遇到问题的时候看我们最需要看的书,因为此时我们学习的积极性很高,同时由于有问题的指引我们学习的效率也很高。达到这种效果的核心障碍在于,纸质书过于笨重无法随身携带。将书籍电子化是克服该障碍的有效方法。
读秀是一个专门查找电子书的数据库,借助它并通过一定的方法能够帮助我们实现全文查阅各种电子书籍。
不过,相比于读秀,建立常用书籍的电子书库是实现随时看书的更快捷的方法。同时使用Acrobat对这些电子书籍进行识别,就可以实现全文检索。最后将这些书籍放入百度云盘中,即可建立属于自己的移动电子图书馆。
其他小工具
除上述版块外,能够帮助律师提高工作效率的还有以下小工具,有了它们我们可以将工作秀出民族风。

随着执业年限的增长,律师的藏书会越来越多。大批量的图书带来的麻烦是不容易管理,容易丢失。晒书房是一款可以将纸质藏书的书名及样式电子化的小工具,可以帮助我们轻松打理我们的藏书。下图为我藏书中的一小部分:


大多数人都厌烦等待,等待公交车是其中一种。北京实时公交可以帮助我们实时查看公交车的位置,让你不再等到望眼欲穿。经实测,它的误差一般在30秒左右,准确率堪称一绝。

述标时经常遇到没有PPT遥控笔的状况,手动操控电脑总会影响展示效果,客户体验欠佳。袋鼠输入是一款移动的PPT遥控器,通过它你可以随时远程控制PPT。

目前查询快递最方便的方式莫过于微信扫一扫,但缺憾在于只能查询信息却无法保存信息。快递100是一款专门查询并保存快递信息的APP,通过它我们可以对寄出的快递进行系统收藏,方便备忘。

少数派是分享各种好用APP的软件,通过它我们可以发现无数神器,使我们的智能手机更好用。具有相同功能的软件还有AppSo,相同功能的公众号“白的夜”,可供各位律师学习使用。
结语
APP的本质是工具,工具背后是发现问题并解决问题的思维与方法。例如,工作中总会有一些感悟和经验,如何能够将其快速记录、不断升级、回顾并再次总结是个难题。便签纸是一种解决方法,但容易丢失,不能随时添加、更改、升级,不足取。幕布是个好工具,可以随时记录、不断升级并随时查阅。从这个过程来看,APP的产生或发现无非是“经历-思考-发现问题-想办法-执行-解决问题”这样一个过程。其中最核心的环节在于“想办法”,在APP的发现这个问题上我所能想到的办法是:(1)直接检索能够解决该问题的APP;(2)与技术帝交流,学习前辈经验;(3)检索并查阅与本文类似的总结类文章;(4)浏览专门推荐APP的专业网站或APP。工具只是手段,这些思维才是一名律师最宝贵的能力。
此外,APP的时效性很强,更新迭代的速度比较快,以上仅为现阶段我认为在相应领域比较出色的APP,相信各位律师手里肯定有用户体验更好的。对此,也希望诸位能够将这些神器分享出来,一起为打造更高效的律师工作环境而努力。
注释:
[1]我身边的技术帝如北京大学法学院的黎俊志、郑荣圣、吴雅琼、范海伟、彭粒一等同学,本文之写作亦有赖于他们的帮助和支持,在此特表感谢。
[2]需捎带说明的是,本文的分享以手机APP为主但不限于此,电脑小工具、神奇小网站等只要是能够提高工作效率的也都列在其中。
[3]同时,这样的行程记录也有助于我们回顾和梳理已经发生的工作内容。
查看往期文章,请点击以下链接:
夜雨聆风
