全国档案查询利用服务平台移动端APP正式上线(附操作手册)

点击上方蓝字关注我们


全国档案查询利用服务平台移动端APP(以下简称“档案查询APP”)于2025年7月正式上线。档案查询APP建设是档案部门积极响应数字中国战略,服务人民群众的重要举措,标志着全国档案查询利用服务工作迈向移动互联新阶段,将为社会公众带来更为高效、便捷查档体验。
档案查询APP功能实用,操作简洁,用户通过手机完成实名注册即可查档,可根据自身需求选择电子邮件接收、快递邮寄(邮资自理)、到就近档案馆现场领取等方式获得查档结果。
档案查询APP上线是档案工作更好服务人民群众的重要举措。后续还将持续优化APP功能,加强与各级档案馆的联动,进一步提高档案服务质量、拓展服务渠道。广大用户可扫码进行下载安装,或在华为应用市场搜索“全国档案查询利用服务平台”,开启便捷查档新体验。
HOME
全国档案查询利用服务平台移动端APP用户操作手册
第1章 前言
1.1编写目的
本操作手册旨在为全国档案查询利用服务平台移动端APP使用用户提供系统操作指南。
1.2使用范围
本操作手册仅适用于全国档案查询利用服务平台移动端APP用户使用。
1.3手册说明
本操作手册中所使用的各类数据、图片及图片中所包含的信息均为测试数据,非真实数据。
第2章 下载使用
2.1APP下载
系统提供多种下载方式,分别是华为应用商店下载和官网扫码下载。
2.1.1应用商店下载
进入华为应用商店,搜索全国档案查询利用服务平台移动端,根据页面提示,下载安装该应用软件后使用。

2.1.2官网页面扫码下载
通过PC访问全国档案查询利用服务平台官网,可在页面右下角看到下载二维码,使用微信、浏览器等工具扫码后,可以下载安装APP。如下图所示:

完成下载安装后,如下图所示,点击即可开始使用。

2.2登录注册
点击手机端图表,打开APP,进入系统首页,如下图所示:

用户打开APP后,进入应用首页,【服务专区】模块中为该APP可以提供的业务服务内容。其中我要查档、我要咨询,要求用户必须完成登录认证。馆藏介绍、查档须知、常见问题无需登录也可以正常使用。
第3章 各模块功能操作说明
用户主要开展的业务工作包括用户注册、登录、查档、咨询等内容。接下来按模块介绍操作说明。

3.1用户注册
使用档案查询申请,必须首先完成用户注册工作,验证本人后,才能使用。注册流程如下:
3.1.1填写个人身份信息
按照要求,填写证件类型、姓名、身份证号码、证件开始时间、证件结束时间、身份证有效期、手机号码、短信验证码、密码登信息,后,进入下一个环节。

3.1.2人脸识别
完成基本信息的填写后,进入人脸识别环节,系统会提醒使用手机摄像头权限,请点击“同意”,并按照要求,完成人脸识别认证,如下图所示:

3.2用户登录
完成注册后,系统默认跳转到登录界面,也可以通过系统首页,点击【用户登录】按钮进入登录页面。系统支持两种登录方式,分别是账号密码登录以及短信验证码登录。
账号密码登录:输入身份证或手机号码当做账号,输入注册时填写的密码,点击【登录】按钮,完成登录。
短信验证码登录:输入手机号码,点击获取验证码,系统会首先会进入系统校验人为操作,如下图所示:

滑块拖动到指定为止后,进入后续操作,需要进一步输入用户身份证号码的后六位,用来保障用户信息安全。如下图所示:

身份证后六位输入无误后,系统发送短信,将验证码填入短信验证码框后,验证无误,系统完成登录。登录后进入用户中心页面,如下图所示:

3.3我要查档
在该模块,用户向目标档案馆提交档案查询申请,档案馆接收后,根据档案实际情况,选择答复用户。
3.3.1我要查档
点击【我要查档】按钮,进入查档登记单页面。页面包括利用者信息和查档诉求两部分内容,其中利用者信息为该登录账户的人员信息,无需手动填写,系统自动关联。
查档诉求内容包括档案查询的利用目的,档案类型、查档线索、目标档案馆,期望利用方式等内容。其中,目标档案馆可以最多选择3个。再上传了相关证明附件后,点击提交按钮,该查档申请会投递到所选择的目标档案馆中,待档案馆处理回复。查档登记单如下图所示:

3.3.2查档记录
已经提交的查档申请,可以在用户中心中以列表的形式查看,包括申请查档的时间,状态,基本信息等。上划滚动,可以查看更多的记录,查档记录如下图所示:

上图中,红色框选部分,即查档记录。
3.3.3查档详情
点击查档记录下的【查看】链接,进入查档详情页面可以看到查档申请信息、反馈信息和办结情况。如下图所示:

3.4我要咨询
3.4.1我要咨询
除了档案查询申请外,还可以向目标档案馆发起咨询,咨询档案相关业务内容。具体操作内容如下。
首先将列表切换至我的咨询列表,点击【我要咨询】按钮,进入咨询页面,如下图所示:

进入我要咨询页面后,需要填写问题描述、目标档案馆与是否允许公开。是否允许公开即是否允许该问题在官网网站上公布,以便其他公众用户知悉。根据要求填写完成后,点击【提交问题】按钮,即可将问题提交至对应的档案馆中。如下图所示:

3.4.2咨询记录
已提交的咨询记录,可以在用户中心中查看,包括咨询的时间,问题、目标档案馆以及答复内容等,更详细的内容可以进入详情页面查看。咨询记录列表如下图所示:

3.4.3咨询详情
点击咨询列表页面的【查看】按钮,可以进入详情页面,查看咨询信息和答复信息。如下图所示:

3.5馆藏介绍
社会公众用户可通过该模块查看各档案馆的介绍信息,包括馆藏介绍、馆址、查档时间、联系电话信息。如下图所示:

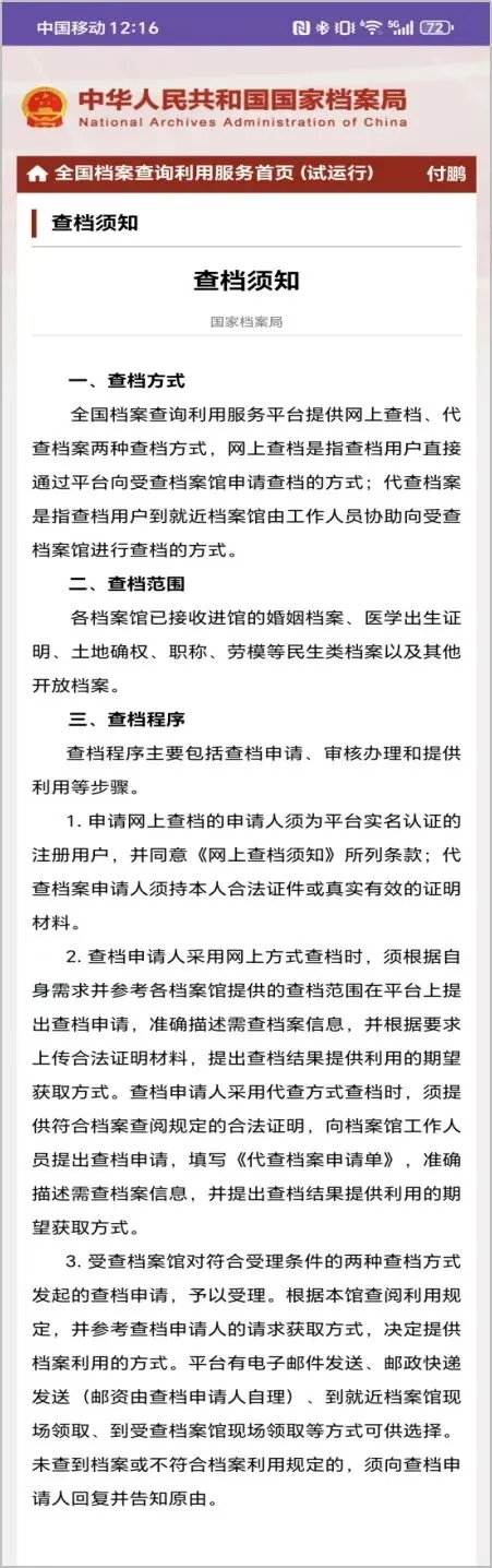
3.6查档须知
查档须知是国家档案局发布的查档前需要了解的相关内容,主要包括了查档方式、查档范围、查档程序等内容,辅助公众用户了解查档系统情况,更为精准的查询到自己所需的档案内容。该模块如下图所示:

3.7常见问题
用户可以在该模块查看常见的问题及处理方法,分为查档业务和系统访问两大类,以列表的方式展示,如下图所示:

用户可以根据自己的需要,点击标题,查看更详细的问题介绍。如下图所示:

来源:中华人民共和国国家档案局


扫码关注我们
夜雨聆风
