AI破译生命源代码!DeepMind再登Nature封面,读懂人类基因的时代来了

谁能想到,人类探索了半个多世纪的生命密码,竟被AI率先叩开了大门?
2026年1月28日,顶级期刊《Nature》(自然)最新一期封面重磅揭晓——谷歌DeepMind CEO Demis Hassabis带领团队研发的AI基因组模型AlphaGenome,正式登上封面头条。
这是继2020年AlphaFold破解蛋白质折叠难题后,DeepMind又一项生命科学重磅成果登顶Nature,标志着AI终于能同时理解基因的剪接、表达与调控,真正迈入“读懂生命源代码”的新阶段。


图源:公众号@生物世界
在此之前,人类基因组中98%的非编码区域,因不直接编码蛋白质,长期被称为“生命暗物质”,却是引发遗传病、癌症的关键所在。
传统研究始终陷入“两难困境”:要么只能解析短序列DNA的局部特征,要么只能对长序列做低精度预测,始终无法完整解读基因的调控逻辑——而这正是AlphaGenome的核心突破。
作为首个实现“长序列+高精度”完美结合的AI模型,AlphaGenome能一次性读取100万个DNA碱基对,同时预测5930种人类基因组信号,覆盖基因表达、剪接模式、染色质状态等11类分子测量,真正实现了对剪接、表达与调控的同步理解。在26项变异效应预测任务中,它有25项达到或超越现有最佳模型,性能提升幅度超25%,甚至能精准识别破坏RNA剪接的致病突变。

研究团队基因组轨道上的预测性能进行了逐项评估(图源:公众号@智东西)
DeepMind再登Nature封面,绝非单一成果的胜利,其背后是三重划时代的重大意义,足以改写人类探索生命的轨迹。

其一,它彻底照亮了“生命暗物质”的迷雾
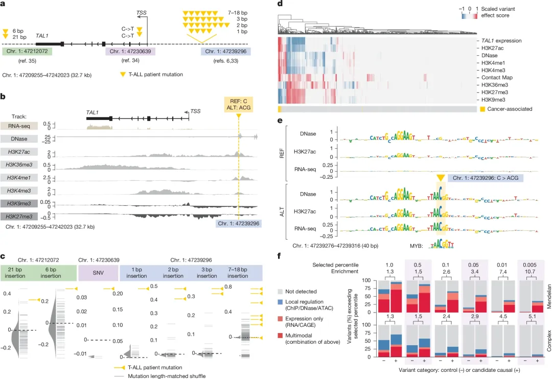
AlphaGenome让科学家首次能系统解读非编码区的调控指令,清晰看到基因变异从“序列改变”到“功能异常”的完整因果链,让罕见病、癌症的致因定位从“大海捞针”变成“按图索骥”。目前已有3000名科学家使用该工具,其在T细胞急性淋巴细胞白血病研究中,成功识别出此前被忽略的关键致癌突变,预测结果与实验室多年研究完全吻合。

AlphaGenome对T-ALL中TAL1致癌突变的多模态预测示例(图源:《自然》封面原文截图)

其二,它推动AI与生命科学实现“范式级融合”
如果说AlphaFold让AI“看见”生命的分子结构,AlphaGenome则让AI“理解”生命的运行逻辑,两者形成互补,彻底打破了传统生命科学的研究边界。Demis Hassabis直言,AlphaGenome标志着人类从“读取”基因组向“理解”基因组的关键转变,为攻克人类疾病打开了全新窗口。

AlphaGenome 模型的架构、训练方案及全面性能评估(图源:《自然》封面原文截图)

其三,它为精准医学和药物研发按下“加速键”
AlphaGenome已开放非商业使用,科研人员可通过它快速识别药物靶点、预测药物副作用,甚至设计人工调控元件,优化基因编辑效果,大幅缩短研发周期。这意味着,未来我们或许只需一份基因测序报告,就能通过AI找到致病根源,实现“一人一药”的精准治疗。

AlphaGenome 模型架构(公众号@生物世界)
从AlphaFold到AlphaGenome,DeepMind用两次Nature封面,证明了AI不仅能征服围棋、算力等领域,更能成为人类探索生命奥秘的最强助手。
当AI开始读懂基因的“语言”,我们距离破解遗传病、攻克癌症,甚至读懂生命的底层逻辑,又近了一大步。
Future Tech Window
编辑 /小窗窗
排版 / 包包
本文由未来科技窗整合发布
内容来源:《自然》封面原文

夜雨聆风
