一款问答APP的产品需求文档(PRD)

作者:$hanhc 来源:简书
版本修订记录

编辑历史

1.产品概况
1.1.背景
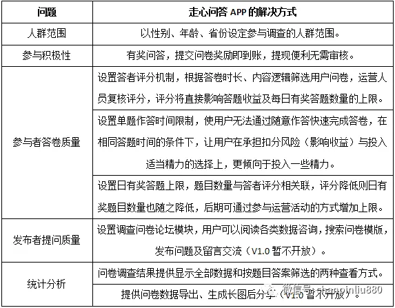
调查问卷作为获取目标对象信息和数据的重要手段之一,被社会各行业广泛使用,通过对数据的分析,能够相对理性的了解目标对象的真实情况,在数据收集方制定长远性战略性规划或是针对短期问题制定具体政策或策略时,提供参考依据。
但是用户不愿意参与或是即便参与了对于问题也是草草回答了事的心态,导致调查问卷在实际的信息收集过程中难以得到预期的效果。
1.2.产品介绍
走心问答APP是一款问卷收集产品,为消费者与企业之间搭建起通畅的调查通道,企业可以通过APP发布调查问卷获取数据,以适当的资金成本,解决用户调查难、调查信息不准确的问题,用户可以通过APP回答问题赚取奖励金,以适当的时间成本,换取现实金钱的回报。
1.3.产品定位
让问和答变得简单、走心。
1.4.目标用户
发布者:希望以便捷方式获取有效的调查信息。
受访方:利用闲暇时间参与调查问卷回答获取现实收益。
1.5.需求分析
1.5.1 发布者

1.5.2 受访者

1.5.3 需求梳理

2.产品架构及业务流程
2.1.信息架构图

2.2.业务流程图

3.全局说明
3.1.功能权限
3.1.1.登录/未登录
-
登录用户可浏览所有页面执行除参与问答(需填写个人信息)、提现(需绑定支付宝账号)外的所有操作。
-
未登录用户只能浏览参与页面。
3.1.2.填写/未填写个人信息
-
未填写个人信息的用户无法参与问答。
3.1.3.绑定/未绑定支付宝账户
-
未绑定支付宝账户的用户无法提现和更改支付宝账户。
3.1.4答者评分
-
评分直接影响答题奖励的获取,公式:单题奖励*题目数量*答者评分%=实际获得奖励金
-
评分直接影响日有奖题目上限,公式:50+上限加成-(100-答者评分)/2=日有奖题目上限
3.1.5日有奖题目上限
-
达到日有奖题目上限后,仍可参与问答。
-
超出日有奖题目上限后的题目将无法获取奖励金。
3.2.键盘/提示信息交互说明
键盘
-
点击走心问答APP账户输入框时,由页面底部弹出数字键盘。
-
点击其他输入框时,由页面底部弹出字母键盘。
提示信息

-
提示信息在页面居中位置弹出。
-
提示信息弹出后,原页面内容整体变暗。
-
无按键的提示信息,停留时间为3秒。
3.3.参与页面


3.3.1.页面逻辑
问卷展示
-
未登录用户,随机展示有奖问卷,在有奖问卷全部展示完毕后在展示中加入无奖励金问卷。
-
已登录用户,随机展示人群范围与自身匹配的有奖问卷,在有奖问卷全部展示完毕后在展示中加入人群范围与自身匹配的无奖励金问卷。
-
当日有奖题目回答超出上限后,随机展示有奖和无奖励金问卷。
答卷权限
-
未登录用户点击参与问答后,提示:需完成登录后才能进行此项操作。用户可以选择放弃登录和前往登录页。
-
已登录用户点击参与问答后,提示:是否确认开始答卷,答卷时长为30分钟,该时间内未提交问卷的用户将视为放弃答卷。用户可以选择确认或取消,如用户点击确认,直接跳转至答卷页面开始答卷。
-
用户存在未完成的问卷时,点击参与问答后将提示用户:您有未完成的问卷,是否前往完成问卷?用户可以选择前往和取消,选择前往的用户将直接跳转至答卷页面,继续完成答卷(已完成题目无需重新作答)。
继续答卷
-
已参与答卷但未提交问卷的用户,在中途退出后可点击继续答卷,点击后跳转至答卷页面,继续完成答卷(已完成题目无需重新作答)。
-
未参与答卷的用户,点击继续答卷后,提示:无未完成的答卷。(无按键提示)
3.3.2.交互说明
-
向左滑动切换至下一个推荐问卷,向右滑动切换回上一个推荐的问卷。
-
下拉,在当前页刷新出新的推荐问卷。
-
点击功能键后,展开功能页面。
-
点击分享后,分享页面由屏幕底部弹出。
-
点击寻求帮助后跳转至帮助页面。
-
“参与”导航键,字体粗细及图标颜色与其他两个导航键进行区分。
-
点击导航键“发布”切换至“发布”页面。
-
点击导航键“我的”切换至“我的”页面。
-
未登录用户点击导航键“发布、我的”,提示:需完成登录后才能进行此操作;用户可以选择放弃登录和前往登录页。
3.4.答卷页面


3.4.1.页面逻辑
剩余时间
用户确认进入答卷页面后,剩余时间开始倒数计时,初始时长为30分钟,如30分钟计时结束后,用户仍未提交问卷,则提示用户答卷时间已到,视为自动放弃答题权利,用户点击确认后跳转至参与页面,重新选择想要参与的问卷,未完成的问卷自动删除。
单题作答时间
单题答题时间需超过10秒点击下一题才可进入,否则将提示用户:单题作答时间需在10秒以上。(无按键提示)
选项显示
答题页面根据发布者设置的答案数量进行显示,如发布者在某一题目的答案中只设置A、B两个选项,则题目在答题页面只显示A、B两个选项,C、D位置则为空白。
选项选择
所有题目只支持单选。
题目切换
-
已作答题目具备记忆功能,用户在已作答题目间切换无需重新选择答案。
-
用户在未选择答案的情况下点击下一题,弹出提示,提示用户:未选择答案。(无按键提示)
退出
-
选择暂缓答卷的用户,提示:请在答题时间结束前返回作答并提交问卷,超时问卷将被自动删除。用户可以选择确认或取消,点击确认后,跳转至参与页面,在退出答题界面的情况下,答题倒计时仍在继续,30分钟内如用户未重新返回答卷并完成提交,则后台自动删除该答卷。
-
选择放弃答卷的用户,跳转至参与页面,该问卷自动删除。
3.4.2.交互说明
-
点击×键后,弹出提示页面,用户可以选择暂缓答卷和放弃答卷。
-
点击上一题后,返回上一题的答题页面,各题目按编号顺序依次后退。
-
已选择选项无法取消,用户在选择其他选项后,原选项将自动取消。
-
点击提交后,跳转至我的页面。
3.5. 登录/注册页面


3.5.1.页面逻辑
-
已有账号用户登录,输入账号(注册手机号)和密码,成功登录后跳转至参与页面。
-
登录失败,账号错误即提示账号错误,密码错误即提示密码错误,用户点击确认后,重新输入账号或密码。
-
只支持手机号码注册。
-
注册页点击获取按键后,后台判定输入的手机号码是否有效,无效号码提示号码无效,用户点击确认后返回注册页,号码有效则发送验证码,获取键进入倒计时状态,时长60秒,60秒后调整回获取状态,倒计时状态下按键不可点击。
3.5.2.交互说明
-
用户重新输入账户时,原账号自动清空。
-
用户重新输入密码是,原密码自动清空。
-
点击注册,跳转至注册页面。
-
点击忘记密码,跳转至修改密码页面。
-
注册页面点击注册后,跳转至个人信息页面。
3.6.个人信息页面

3.6.1.页面逻辑
-
已经填写过个人信息的用户进入页面后,各信息选项中显示原有个人信息,未填写个人信息用户进入该页面后,信息选项内均为空白。
-
出生年份中选择的区间为1950至2010年。
-
性别选项中包含:男、女。
-
省份选项中包含:北京市、天津市、上海市、重庆市、河北省、山西省、辽宁省、吉林省、黑龙江省、江苏省、浙江省、安徽省、福建省、江西省、山东省、河南省、湖北省、湖南省、广东省、海南省、四川省、贵州省、云南省、陕西省、甘肃省、青海省、台湾省、内蒙古自治区、广西壮族自治区、西藏自治区、宁夏回族自治区、新疆维吾尔自治区、香港特别行政区、澳门特别行政区。
-
用户点击完成后,判断是否完成个人信息填写,如未完成,提示:请完善个人信息。用户点击确认后,继续填写,如全部填写完成,则跳转至参与页面。
3.6.2.交互说明
点击修改密码后,跳转至修改密码页面。
3.7.修改密码页面

3.7.1.页面逻辑
-
修改密码页点击获取按键后,后台判定输入的手机号码是否有效,无效号码提示:号码无效,用户点击确认后重新输入,号码有效则发送验证码,获取键进入倒计时状态,时长60秒,60秒后调整回获取状态,倒计时状态下按键不可点击。
-
用户点击完成后,判断两次输入的密码是否一致,不一致则提示:您输入的密码不一致。用户点击确认后重新输入,如一致,则提示:修改成功(无按键提示),跳转至参与页面。
3.8.发布页面(基础信息编辑页)

3.8.1.页面逻辑
-
性别选项中分别为男、女、不限。
-
省份选项内容同5个人页面中省份选项另加“不限”选项排在展开后的首位。
-
年龄区间起始选项中包含10、15、20…60,终止选项中包含15、20、25…70。
-
题目数量中选项分别为10、15、20、25、30。
-
问卷数量中选项分别为20、30、50、70、100。
-
单题奖励中选项分别为¥0.05、¥0.10、¥0.20、¥0.50、¥1.00、无奖励。
-
用户点击开始编辑问卷后,判断是否完成全部内容的填写,如未完成则提示:请完善问卷基础信息。用户点击确认后,继续填写,如完成,则跳转至题目编辑页面。
3.8.2.交互说明
-
如用户编辑问卷的过程中返回该页面修改基础信息,则点击开始编辑问卷后跳转至返回该页面前的题目编辑页。
-
点击我的问卷,切换至我的问卷页面。
-
点击导航键“参与”切换至“参与”页面。
-
点击导航键“我的”切换至“我的”页面。
-
“发布”导航键,字体粗细及图标颜色与其他两个导航键进行区分。
3.9.发布页面(问卷内容编辑页)


3.9.1.页面逻辑
-
已编辑题目具备记忆功能,用户在已编辑题目间切换无需重新编辑题目相关内容。
-
答案选项中默认为四个答案,用户最少需要设置A、B两个选项的内容。
-
用户在未编辑详细问题和答案的情况下点击下一题或发布,弹出提示:请完善当前题目内容。用户点击确认后继续完成编辑。
-
用户点击发布后,后台扣款(问卷奖励金),如账户余额不足则提示:本次问卷发布预计支付XX元奖励金,目前您的账户余额不足。用户选择前往充值或取消,选择充值则跳转至我的页面的充值选项下,选择取消则留在该页面,如扣款成功则提示用户:发布成功!问卷发布时间结束后,未被领取的奖励金将返还至您的账户,请在我的问卷页面中时时了解问卷调查情况。用户点击确认后,跳转至发布页面(我的问卷页)。
3.9.2.交互说明
点击返回更改问卷基础信息后,跳转至发布页面(问卷基础信息编辑页)。
3.10.发布页面(我的问卷)

3.10.1.页面逻辑
-
已发布问卷以待发布、发布中、已结束的顺序进行状态排序。
-
各状态内问卷以发布时间进行排序。
3.10.2.交互说明
-
如用户参与的问卷共计15道题目,用户在编辑第10道的时候中途退出,那么点击编辑,则跳转至第10道题目的编辑页面。
-
点击删除后,弹出提示:是否确认删除?用户点击确认后,则删除该份待发布问卷。
-
点击详细数据后,跳转至详细数据页面。
3.11.详细数据页面


3.11.1.页面逻辑
-
数据显示模式分为两种:显示全部数据和按题目答案筛选。
-
按题目答案筛选中,题目编号下拉菜单中包含对应问卷中的所有题目的编号。
-
按题目答案筛选中,不同题目编号选项中选择的题目编号可以重复,如:第一行用户选择的题目编号为01,第二行的选择题目编号时也可以选择01。
-
按题目答案筛选中,想要筛选的答案只支持单选。
-
数据显示模式默认为显示全部数据。
3.11.2.交互说明
显示全部数据模式中,数据内容可上下滑动显示。
3.12.我的页面


3.12.1.页面逻辑
-
账户头像根据个人信息设置的性别显示(男、女两种),不支持用户自己上传。
-
答者评分的分数、账户余额及日剩余有奖题目数量为时时更新显示。
支付宝账户绑定
-
已绑定支付宝账号的用户,点击“绑定/更改支付宝账号”后,显示已绑定的支付宝账号,账号为电话号码的中间六位数字使用*号隐藏(如图所示),账号为邮箱的邮箱名头仅显示前三位,如账户为shanhc@126.com,则显示sha***@126.com。
-
支付宝账户绑定中,未输入账号、认证姓名或账号、认证姓名错误,则提示:支付宝信息错误,请重新核对。
提现
-
提现金额大于余额时提示:余额不足,无法提现。
-
提现金额计算至小数点后两位,如用户提现金额输入:10,则显示为10.00。
-
未输入金额的情况下点击确认,提示:请填写提现金额。
-
未绑定支付宝的用户,点击提现后,提示:请先绑定您的支付宝账户。(无按键提示)
充值
-
充值方式选择中包含:微信、支付宝。
-
充值金额计算至小数点后两位,如用户充值金额输入:10,则显示为10.00。
-
默认充值方式为微信充值。
-
未输入金额的情况下点击充值,提示:请填写充值金额。(无按键提示)
3.12.2.交互说明
-
点击个人信息/密码后,跳转至3.6个人信息页面。
-
点击?显示对应的评分和答题上限细则。
-
点击寻求帮助,跳转至帮助页面。
-
用户点击注销,提示:注销成功。(无按键提示)跳转至参与页面。
3.13.帮助页面

3.13.1.页面逻辑
-
针对常见问题设置说明文字,设定关键词标签。
-
如用户提问中具备对应的关键词,则自动回复。
-
如用户提问中不具备对应的关键词,则回复:对不起,您的问题,暂时无法回答,我们将尽快丰富相关常见问题的题库,感谢您的支持。




点击“阅读原文”
即可进行报名
夜雨聆风
