实例分享:某APP产品需求文档
1.概述
1.1 项目背景
旅游类应用按照用户需求划分为:资讯、预订、交通、分享四种类型,OTA预订市场发力多年,厮杀激烈,赚取佣金的商业模式相对稳定。随着手机、平板等移动设备的普及,用户场景更加丰富,旅游类app逐渐向前后延伸,填补用户出行的需求空白,旅创小镇即属于协助用户规划行程的资讯类应用。
资讯类应用需要大量的数据支持,属于强运营产品,通常也会包含UGC+SNS,作为平台激励经验用户产生有效内容,吸引潜在用户出行体验,并以天然的分类方式(目的地)划分用户群,提供结交渠道,增加用户覆盖率。因为盈利问题,资讯类应用也会向后扩展,接入预定产品(比如酒店、线路),相对于传统OTA,资讯类应用根据信息分类和用户痕迹,可以更精准的推荐。

对于商家(政府)来说,通过旅游+文化来吸引更多游客,从而促进当地的经济政治文明的发展。
1.2 需求整理
用户画像
需求描述


需求汇总整理

需求分析列表
将上述需求从需求频次+需求强度+商业三个维度进行分析:

Kano模型

在实际中,我们首先要全力以赴地满足用户最基本的需求,例如需求5、6、7、8、9,即第四象限表示的必备因素,这些需求是用户认为我们有义务做到的事情。
在实现最基本的需求之后,我们应尽力去满足用户的期望型需求,例如需求4、11,即第一象限表示的期望因素,这是质量的竞争性因素,使其产品和服务优于竞争对手并有所不同,引导用户加强对本产品的良好印象。
最后争取实现用户的魅力型需求,即第二象限表示的魅力因素,提升用户的忠诚度。
2.版本信息
2.1 修订历史

2.2 版本规划
3.产品逻辑
3.1 产品信息图

3.2产品结构图

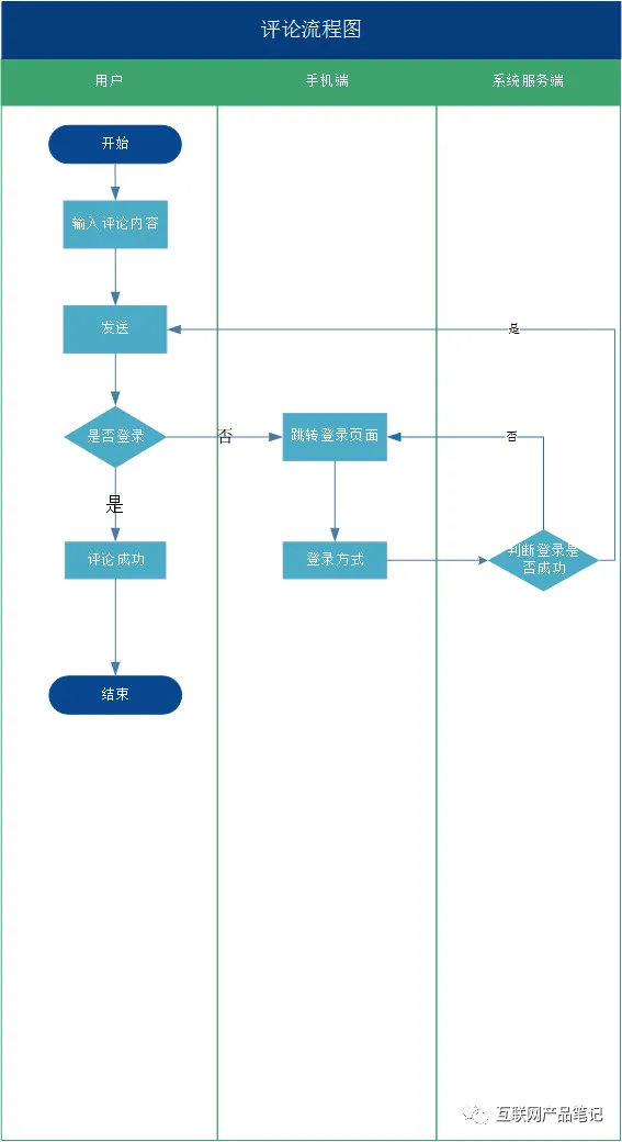
3.3部分业务流程图
登录注册

收藏路线


评论

4.产品设计
4.1全局说明
角色说明

说明:
普通用户通过注册登录就可以使用app
达人,目前我们有这方面资源,可以先根据达人资料,公司自己先把达人内容填充上
交互说明

系统权限申请

4.2部分交互设计
风物达人:当地特色的人(艺术家,摄影师等等),我们的宗旨是旅游时,预见更好的风物人文,这就是人,也是我们的亮点之一,当你在当地旅游时,不仅是走马观花,还可以更好的和当地人交流,更好的了解当地文化,当地生活氛围;除了这些,还可以购买当地达人的特色产品,比如手工茶,艺术品等等。

商品详情:我们做一个电商平台,景点的所有商品,实现新零售,打个比方:当你去一个旅游,购买了当地的特色商品,但是又不想随身携带,可以通过平台寄回家里,当然这只是一种表现形式,我们主要做的是内容,在商品上更好的挖掘。


商品订单:说到电商,就离不开订单,物流,退货款,可以说是电商的模板,因为涉及流程不较多,随便拿出一个就可以写一篇文章,所以这里暂不做陈述,会在以后的文章里表述。

商品退款:简单说一下,退款或者退货最主要的问题在于:
是按照订单退款还是商品退款;举个例子:如果你是按照订单退款,那么你一次买5件商品,退款时就是退5件商品的钱,当然现在一般都是商品退款,但是这个业务你自己得想明白;
退款后商家处理时间和拒绝退款后买家修改原因时间,这些都是有期限的,具体多少得根据你们的业务决定。

账号安全:修改手机号和修改密码(忘记密码)两部分,这里有一个问题:修改手机号时,是否要对原手机号进行验证,从安全角度来说,对原手机号进行验证,更安全一点,但是也有一点复杂,就是如果原手机号不能验证(丢了或者不在身边),就要进行账号申诉;如果只对现有手机号进行验证,操作简单。目前主流的就这两种,具体哪一种根据公司业务决定。

以上是我的部分交互稿,因为UI的原因,一部分没有设计稿,所有会有些粗糙,敬请谅解。
当然数据统计的需求我们也需要在文档中进行撰写,当然如果有专门的数据部门,我建议PM可以交给数据部门完成,PM将其需求过渡给数据部门。也就是埋点统计。在这里我们可以一方面采用可视化埋点(目前神策或者诸葛IO做的比较好),一方面需要我们自定义,具体去了解分析的采用代码埋点。如果大家对埋点不了解,可以在人人都是产品经理上搜索埋点,有很多案例,干货,这里就不做具体讲解了。

目前产品需求文档千奇百怪,有word、axure,也有ppt等等,我的不一定都是对的,但是希望能给大家带来一种思考,总结出属于自己的产品需求文档。
夜雨聆风
