22页文档|仓储物料管理制度:物料入库,应先入待验区!
大家好,这里是“采购线上小课堂”微信公众号,为大家分享采购.仓储.生产.供应链.质量等实用干货资料。关注我并将公众号设置星标,避免错过最新资料下载!
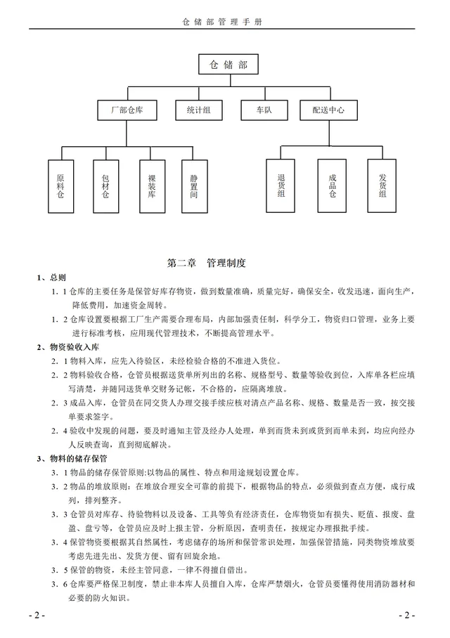
仓库的主要任务是保管好库存物资,做到数量准确,质量完好,确保安全,收发迅速,面向生产,降低费用,加速资金周转。
仓库设置要根据工厂生产需要合理布局,内部加强责任制,科学分工,物资归口管理,业务上要进行标准考核,应用现代管理技术,不断提高管理水平。

品管部在接到请检通知后,立即组织人员依相关规定实施检验。初检判定可收货时,检验员通知仓库收货;初检判定不合格时,检验员通知采购跟单员直接退供应商;初检判定不合格而暂收之物料,应予以办理退货,但因实际需要须对暂收中的物料的一部分或全部进行特殊使用时,依相关规定办理特采。

包材仓在接到品管部通知后,立即组织人员收货。仓管员收货时,如发现《送货单》单据数量与实物不符,或品管部检验员抽检出不合格品时,必须及时告知采购跟单员与供应商,在《送货单》单据上注明实际数量,供应商送货人员签字确认。

仓储部收到品管部《物料来货检验表》后,依据品管部检验结论对合格物料进行归位放置。入库时,外箱上盖上供应商代码与来货日期标识章,再按类别、分区域,分库位号,归位摆放,同时在《库存管制卡》上填制收货信息。如有库位号变更应及时告知统计员,在系统账务《库位登记表》中做相应变更。
《22页文档|仓储物料管理制度》
文末可领取完整版文档!







…………………………………………………………….
完整版以上传星球,想要一次性获取的小伙伴,加入下方星球即可

*资料来源于网络*
如何获取更多资料下载?

·加入方式
立即扫码

*本文部分资料来源于网络公开领域,版权归原作者所有。
夜雨聆风
