川大“学术门”:学生83页PDF怒锤导师,举报后竟遭“全行业封杀”威胁!
一份83页的PDF举报材料,正在学术圈疯狂传播。发起人是四川大学王竹卿教授课题组的在读博士和硕士。

(二维码免费查看)



材料里的指控一条比一条惊人:从逼迫学生造假数据、私吞科研经费,到把学生当廉价劳力、日常辱骂威胁,甚至连政治立场都出了问题。
面对这些,四川大学2月7日发了个通报,说已成立专班调查,“情况属实就严肃处理”。

(来源:四川大学官网)
但这句官话,能安抚那些熬了无数个夜、却发现自己成果是“假货”的研究生吗?能回答公众对中国科研诚信的拷问吗?
01 学术明星人设崩塌:光环之下全是问题
王竹卿的头衔很长:四川大学机械工程学院特聘研究员、博导,微机电系统与智能传感创新中心负责人,华西医院“医学+制造”独立PI……怎么看都是个学术明星。
但举报材料让这光环彻底碎了。
学生们指控,王竹卿为了多发论文,逼他们篡改实验数据,编造研究过程,甚至把2016年的旧成果拆分一下,换个标题又投出去。这是对学术诚信赤裸裸的践踏。
师德方面更是恶劣。举报里说,他长期辱骂、威胁学生,动不动就用“延毕”和“在行业里封杀你”来吓唬人。还让学生们在甲醛超标的实验室里干活,对身体不管不顾。导师和学生之间,本该是传承知识,怎么就成了赤裸裸的权力压迫?


02 从钱到立场:踩过界的不仅是学术
如果只是学术和师德问题,或许还不至于闹这么大。真正让事件升级的,是那些更“过界”的指控。
财务问题触目惊心。学生举报,王竹卿曾以办国际会议为由,让学生交高额注册费,钱却进了他私人公司的账。更夸张的是,他还被指虚报学生工资来偷税,甚至拿科研经费去还自己的房贷。科研经费成了私人提款机,这已经不只是道德问题,很可能涉嫌违法。

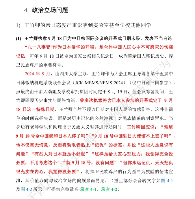
政治立场引发争议。材料提到,王竹卿有日本永久居留权,平时常发表亲日言论。最让学生们愤怒的是,他曾想把一场中日韩会议的开幕式,故意定在9月18日。这个日期的特殊意义,每个中国人都懂。这种举动,深深伤害了学生的民族感情。


03 冰山一角:王竹卿背后,是畸形的导师权力
王竹卿不是第一个,恐怕也不会是最后一个。他的事之所以引发这么大关注,是因为它戳中了中国高校科研生态的几个普遍痛点。
导师权力太大,缺乏制约。学生的毕业、评奖、未来就业,很大程度上捏在导师手里。这种绝对权力,让一些导师肆无忌惮,让学生敢怒不敢言。王竹卿课题组的学生能集体站出来,需要巨大的勇气,也反衬出平时压抑有多深。
“重数量、轻质量”的科研评价体系。为了快速出论文、拿项目,一些人不惜造假。王竹卿被指“一稿多投”、“拆分发表”,正是这种浮躁风气下的产物。当评价只数论文篇数和影响因子,却不管研究真不真实、有没有用,造假就成了“捷径”。
交叉学科领域,监管容易留白。王竹卿涉足的“医工结合”是前沿热门,但正因为新,规章制度可能不完善,监督可能跟不上,这就给了心术不正者可乘之机。
04 海归学者的双面人生:是桥梁,还是缝隙?
王竹卿的履历很“国际”:国内名校毕业,日本读博并工作近十年,然后作为人才被引进川大。
这样的海归学者,本应是中外学术交流的桥梁,把先进的理念和技术带回来。但在王竹卿这里,这段海外经历似乎成了复杂身份的来源,乃至被学生质疑其国家认同。
这给我们提了个醒:引进人才时,不能只看学术发表,人的品德、责任感和文化认同,同样是重要的考核项。光鲜的简历背后,是否有一颗真正想为国家科研事业做贡献的心?
05 川大如何答卷,关乎整个学术界的信誉
现在,压力全给了四川大学。
成立专班只是第一步,大家真正看的是:调查能不能真正做到独立、公正、透明? 会保护勇敢举报的学生吗?会直面财务、税务这些可能涉及法律的问题吗?处理结果,能经得起公众的审视吗?
学术界也在盯着。这件事的处理,将是一块试金石:中国的大学,到底有没有刮骨疗毒的决心,去清理门户,维护科研环境的纯洁?
那些建立在问题数据上的35篇SCI论文,会怎么处理?是撤销,还是装看不见?这关乎中国科研在国际上的名声。
更深远的问题是:王竹卿是极个别“坏苹果”,还是说,这种系统性造假、滥用经费、压榨学生的现象,在别的地方也存在?这次学生的集体举报,能不能撕开一道口子,倒逼科研体制进行更深层的改革?
王竹卿事件,早已超出简单的“师生矛盾”。它是一场关于权力、诚信、良知和制度的多重拷问。
学生们用83页PDF,不仅举报了一个导师,更扔出了一面镜子,照出了学术圈一些不愿示人的角落。
现在,球在四川大学脚下,也在所有科研管理者的脚下。是果断亮剑、清理门户,还是想办法“捂盖子”、“降温”,两种选择,将指向截然不同的未来。
学术的尊严,科研的明天,往往就在这样的关键选择里。我们等待的,不仅是对一个人的处理,更是一个体系自我净化的决心和勇气。
夜雨聆风
