乐于分享
好东西不私藏

2026年初级会计高频考点pdf免费领

2026年初级会计高频考点pdf免费领

本资料包含初级会计实务、经济法基础2个科目。
扫下方二维码免费领取
2026年初级会计高频考点完整版↓↓

【经济法基础】高频考点预览↓↓

篇幅有限~

扫下方二维码免费领取
2026年初会高频考点完整版↓↓

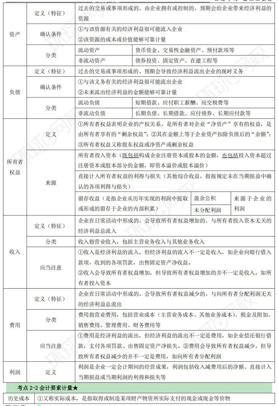
【初级会计实务】思维导图预览↓↓

篇幅有限~

扫下方二维码免费领取
2026年初级会计高频考点完整版↓↓

祝同学们顺利通过初会考试!早日拿证!

点击 阅读原文 免费领取初会考点笔记。
本站文章均为手工撰写未经允许谢绝转载:夜雨聆风 » 2026年初级会计高频考点pdf免费领

评论 抢沙发

4 + 4 =
  • 昵称 (必填)
  • 邮箱 (必填)
  • 网址
×
订阅图标按钮