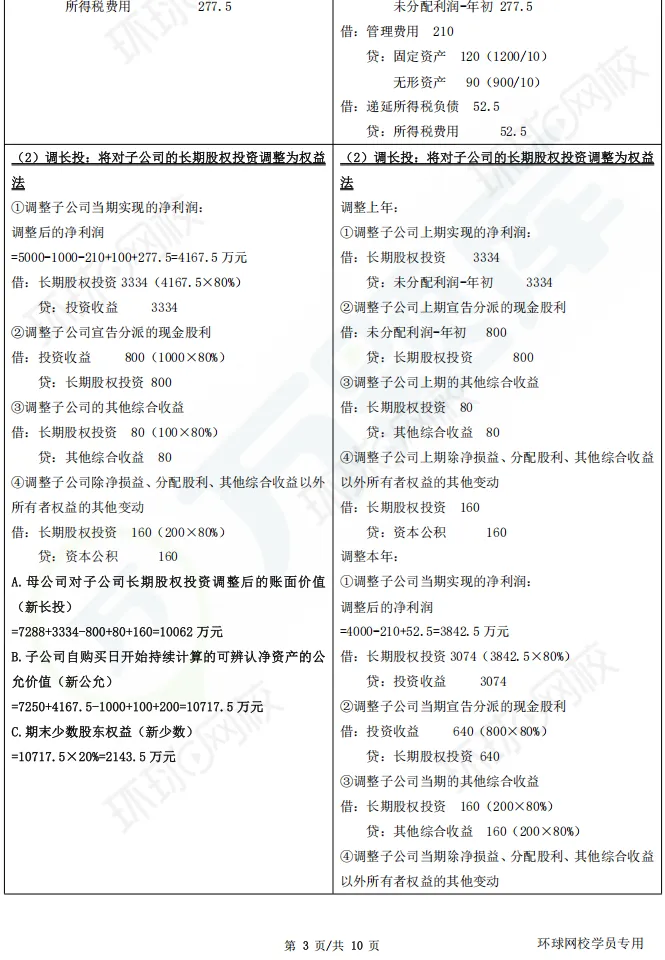
免费领!2026中级会计考试计算题pdf
免费领!2026中级会计考试计算题pdf
本站文章均为手工撰写未经允许谢绝转载:夜雨聆风 » 免费领!2026中级会计考试计算题pdf
猜你喜欢
-      “幸福张家口”App服务超市 · 走进“张家口一附院”专区,智慧医院让您足不出户看名医!
-      【SW】安装包下载 +Solidworks2024软件安装教程(附SW完整使用说明)
-      《财富自由之路》精读:人性的财富密码.pdf
-      国内律师协会办案业务指引合集汇编.pdf
-      爱波斯坦萝莉岛资料完整版:238页PDF绝密文档照片曝光!【41G】速度转存易和谐
-      当“约会软件”开始要求答题……
-      【萝莉岛】爱波斯坦资料完整版:视频PDF绝密文档视频照片曝光!【41G】速存易和谐
-      手机TTS语音合成配音软件,完全免费,支持120+音色
夜雨聆风










