PDF打印版 | 主观题各科必备黄金考点汇总!建议收藏!

主观做题,基础知识很重要。基础不牢,地动山摇!
很多同学找法条找得慢,也是由于不理解知识点!今天合合菌汇总了主观各个学科的必备黄金考点!刷题的同时,也要巩固基础知识!

主观题 6科黄金考点汇总
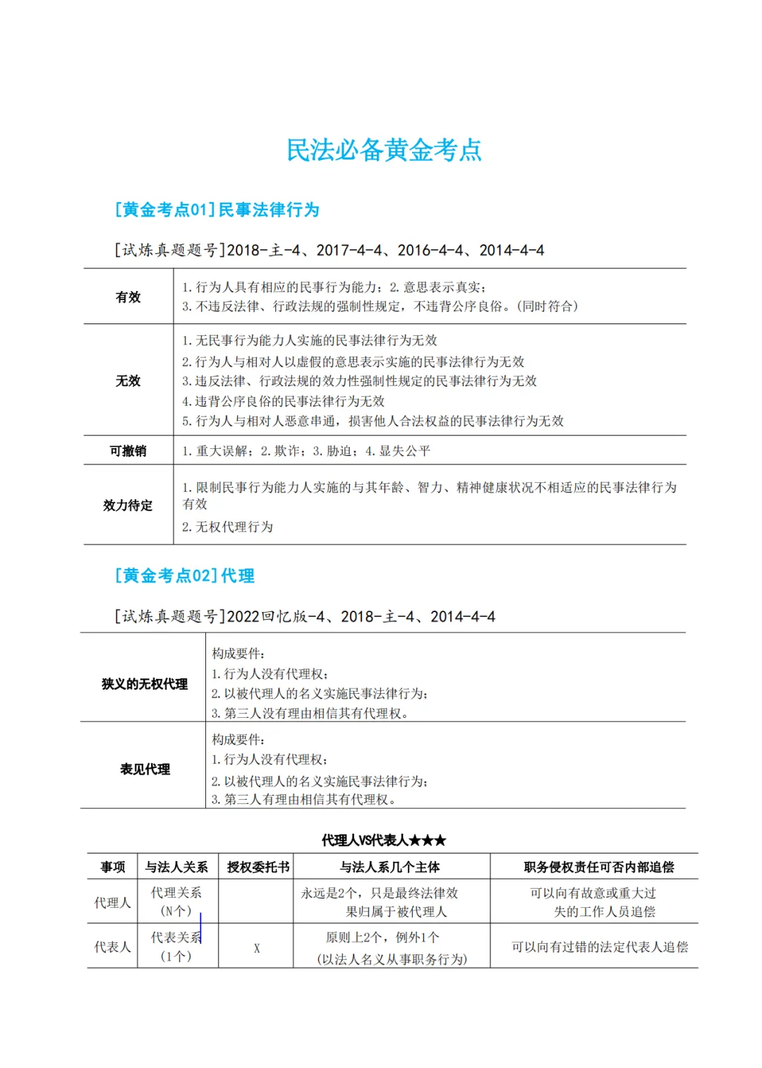
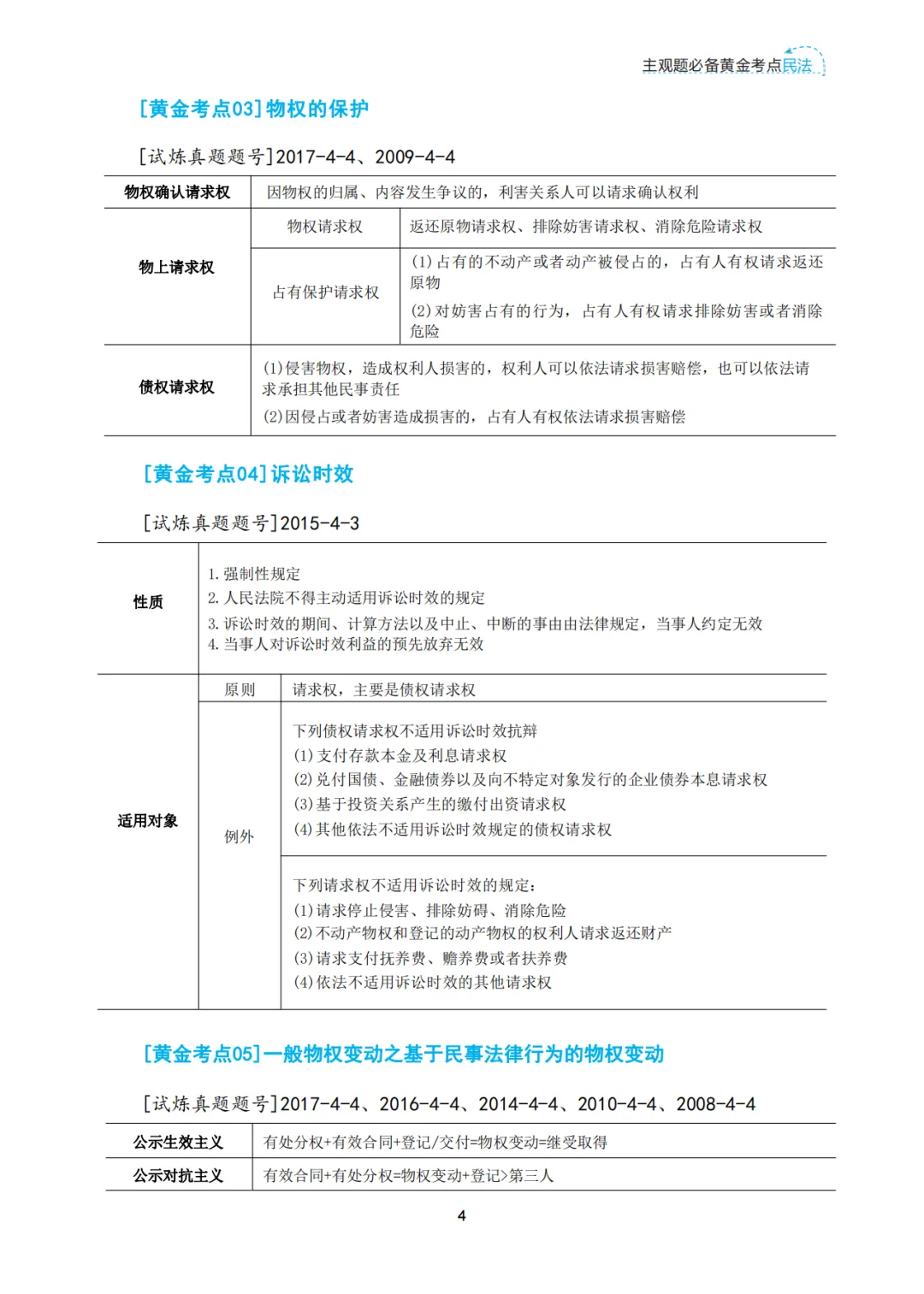
🔻民法必备黄金考点


🔻刑法必备黄金考点


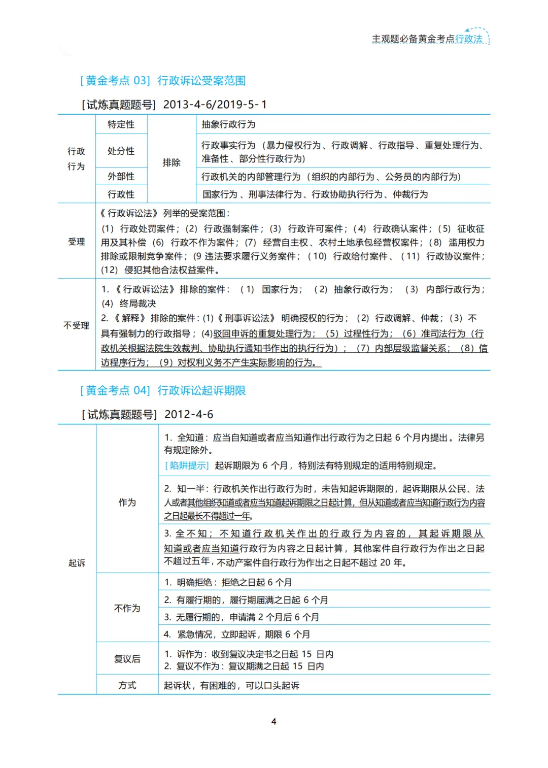
🔻行政法必备黄金考点


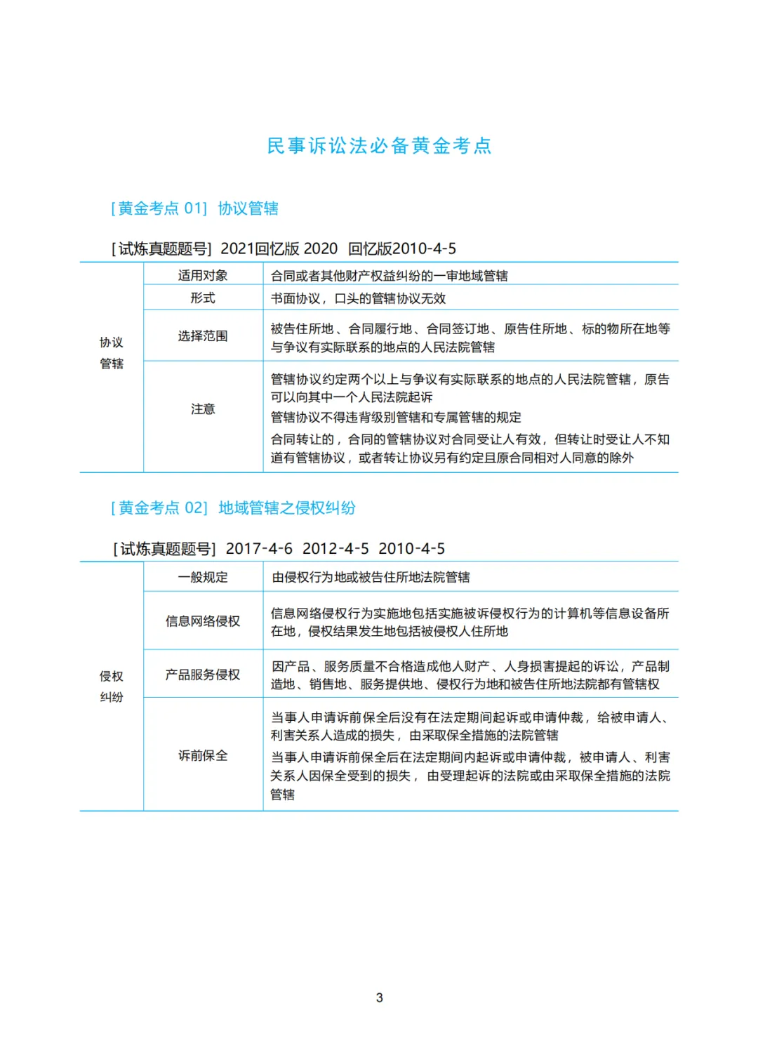
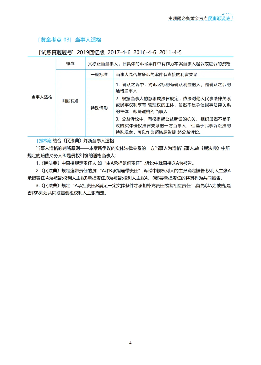
🔻民诉法必备黄金考点


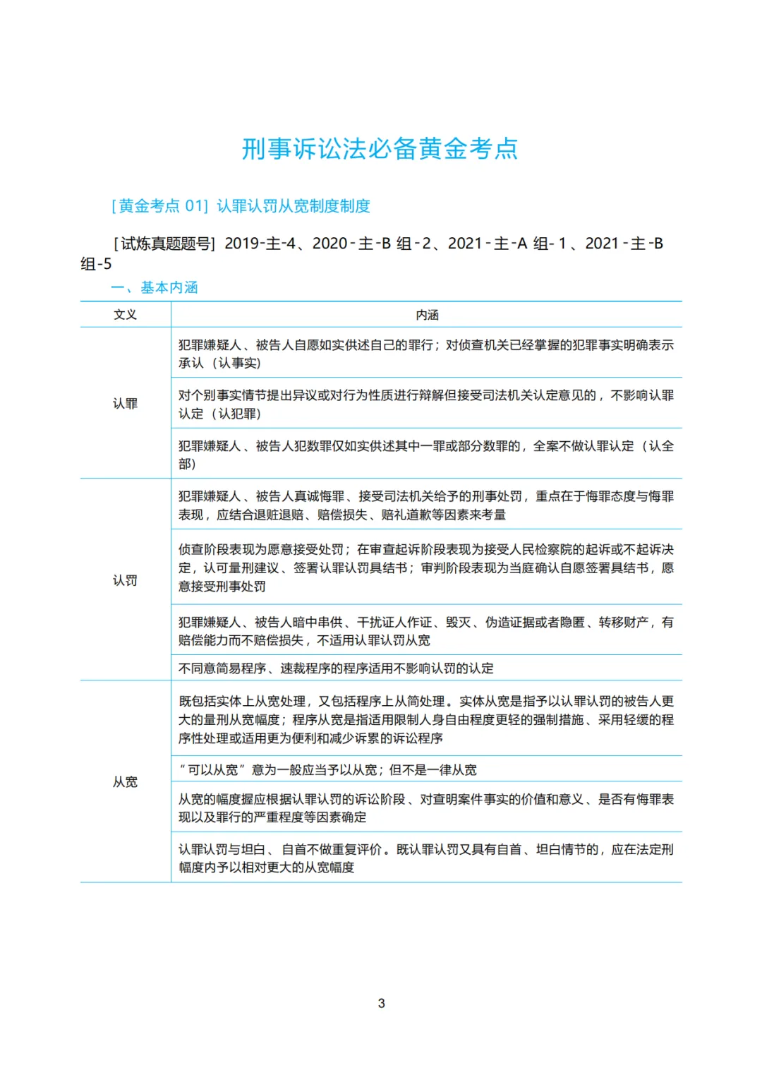
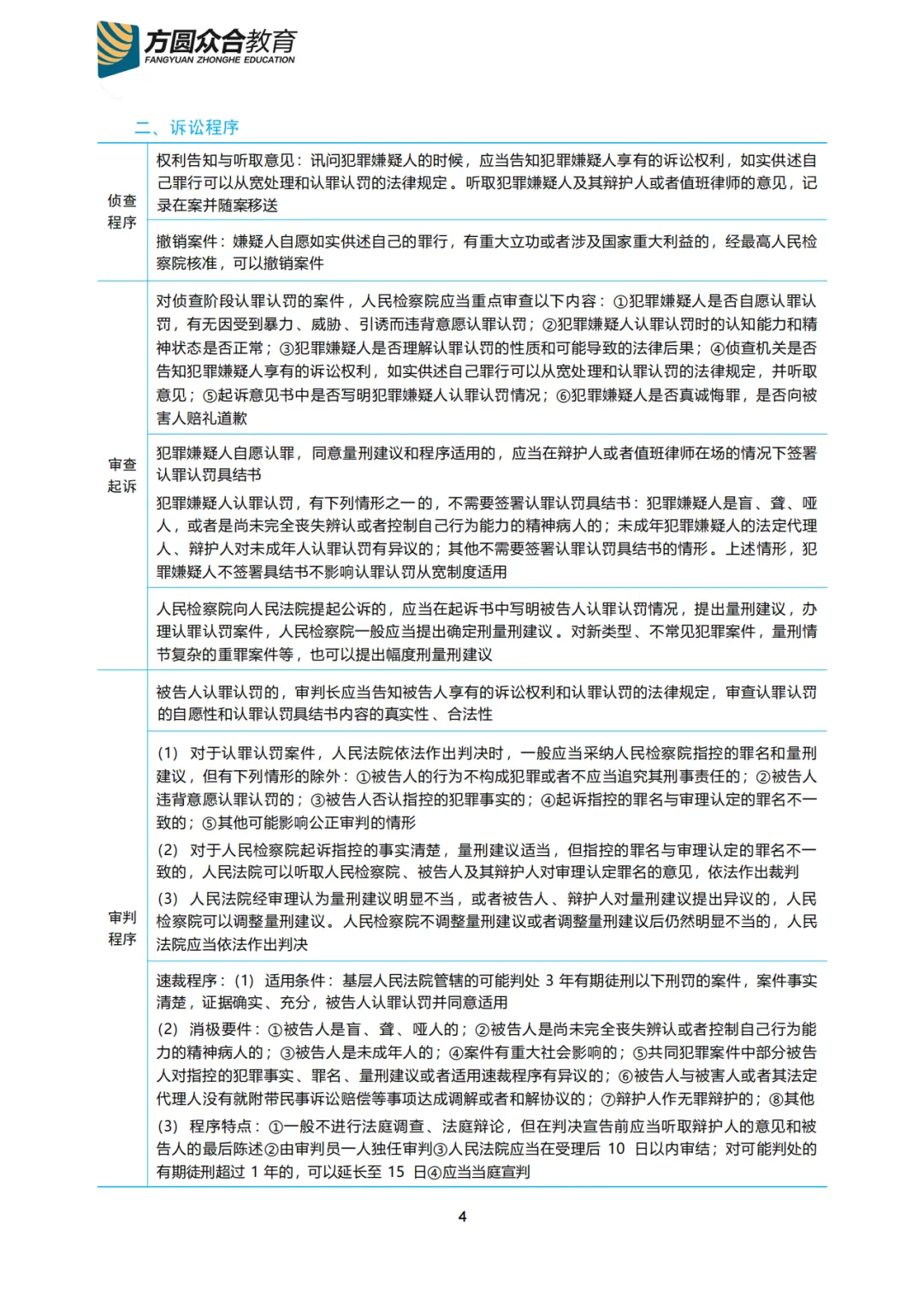
🔻刑诉法必备黄金考点


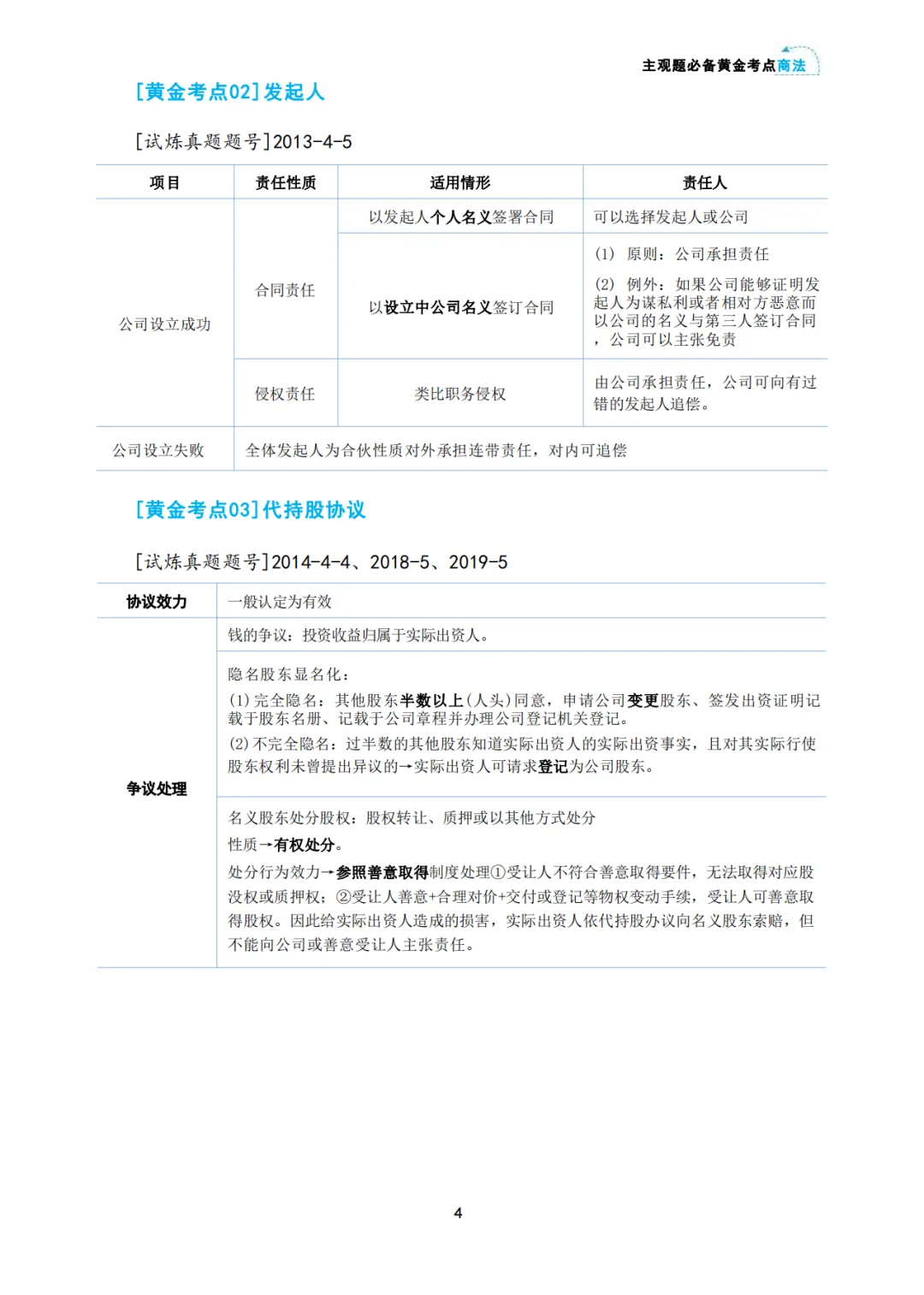
🔻商法必备黄金考点


向本公众号后台(不是评论区)
发送文字“主观黄金考点”
即可获得PDF完整版
主观题资料干货传送门:
👉孟献贵100道主观题刷题汇总
基础较薄弱的同学,一定要兼顾基础知识和做题。薄弱的点,可以多看几遍主观冲刺课程!合合菌祝大家主观必过!
ZHONGHE
2023主观题考前聚焦
7位技术流老师
每门学科考前直播2小时
强势预测,分享主观题答题技巧
限量优惠!前20000名特惠108元
👇长按下图二维码 了解详情👇

以上内容包含广告

点击“阅读原文”了解详情!
夜雨聆风
