PDF|视频号流量变现指南

指南内容摘要:
这份《视频号流量变现指南》,为商家梳理视频号电商的发展现状、流量逻辑与主流打法,帮助其在微信生态中找到生意增长的路径。
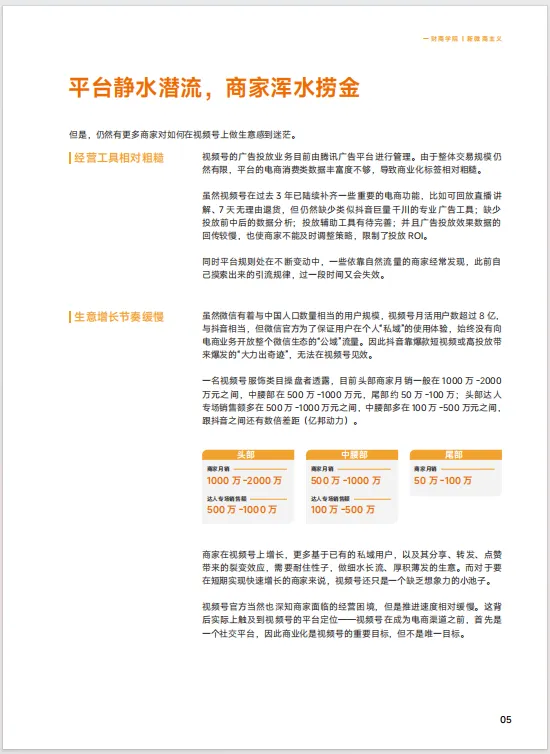
首先,指南描绘了视频号的整体发展画像。尽管视频号带货规模自2021年起呈倍数增长,已成为腾讯的新增长引擎,但其商品交易总额(GMV)规模相较于抖音、快手等平台仍有较大差距。平台的主流用户被抽象为“熟龄贵妇”——以女性为主,居住在三线城市以上,有较强的购买能力和较高的客单价(平均205元),偏好服饰、食饮和生鲜等品类。然而,商家在视频号经营面临挑战:平台经营工具相对粗糙(如缺少专业广告工具、数据回传慢),生意增长节奏缓慢(主要依赖私域裂变,难有爆发式增长),且平台为平衡用户体验与商业化,推进速度谨慎。
指南深入分析了微信生态的去中心化流量结构。与抖音等中心化平台不同,微信的流量分散在无数私域节点中。视频号作为流量枢纽,串联起公众号、小程序、企业微信、社群和朋友圈等组件,形成了公私域联动的商业闭环。商家可通过私域(如社群、公众号)为直播间冷启动,再通过用户分享裂变至公域(如朋友圈、直播广场),公域新流量又可沉淀回私域。这种模式要求商家具备精细化运营能力。视频号的竞争力在于其作为“流量洼地”:商家规模相对较少、竞争格局未固化、整体利润率较高(客单价高、投放成本低)。
指南通过案例提炼出三大主流起号公式。一是私域驱动型:适合已在微信生态沉淀大量用户、需长期建立信任或复购率高的商家(如母婴、家居)。典型案例“年糕妈妈”通过公众号、社群等内容种草与社交预热,再引流至直播间转化,形成正向闭环。二是达人播转店播型:商家可通过与视频号“圈红”(垂直圈层达人)合作测试货品与模式,积累数据与素材,再过渡到品牌自播。服饰品牌“艾莱依”采用“1(官方直播间)+3(达人专场)+N(达人混场)”的矩阵联动,实现了销量集中爆发。三是创始人IP型:适合产品有故事、创始人有人格魅力的白牌商家。通过创始人出镜的短视频打造专业、可信的人设,直接吸引粉丝并转化为客户。“塔莎的花园”以创始人“塔莎先生”出镜讲解花卉养护知识,建立起专业、亲切的个人IP,通过短视频种草引流,最终在直播间实现转化。
报告总结指出,视频号电商处于“混沌”但充满机会的阶段,其去中心化的生态决定了无法简单复制公域平台的“爆款”逻辑。商家需根据自身资源(私域基础、产品特性、创始人特质),选择匹配的打法,在微信生态中耐心构建细水长流式的生意增长路径。
指南部分内容概览:








等内容
……
完整版指南PDF下载方式:下方加入会员获取

专题分类 往期更新
免责声明:仅作为学习交流,其版权归原作者所有,如认为侵权,请联系删除!
下方查看视频号相关往期更新
夜雨聆风

