全套结构力学期末考试笔记PDF:知识点+题库,助你一周复习完结构力学,高分通过结构力学期末考试!永不挂科
“让你的大学生活更轻松的公众号。”
又要准备考试了,来到学校看着厚厚的教材,
内心无比的抗拒,其实教材里的很多东西,
考试的时候基本上不会出现,
每次都依赖老师画的重点也不是长久之计。
为了帮助大家快速梳理各门功课,
学长整理了一些必考知识点,
帮助大家争取在一周内掌握整个学期讲过的内容,
不论老师有没有给你勾画考试重点,
都可以应对期末考试。
其实争取奖学金没有那么难,
除非放低对自己的要求,不挂科就行。
无论哪种要求,我都会尽全力满足你。
学长已经为你准备了超多超全的结构力学复习资料。
其中包括:
重点知识点汇总
课堂笔记及课后习题详解
题库
相信你有了这份资料,让你快速复习,
轻轻松松拿高分!
结构力学作为理工科的基础课程,其难度还是偏高的,
再加上很多同学没有认真对待,
平时没有认真学,期末考试恐怕不会轻易通过。
免费领取资料
通过网盘分享的文件:结构力学.rar
链接: https://pan.baidu.com/s/1AaRMIeneppN_jsn0mwFddQ?pwd=jtak 提取码: jtak
–来自百度网盘超级会员v6的分享
扫描小程序码 资料免费

大家普遍担心的无非下面几点!
我没认真听过课,不知道
发展心理学到底学的什么知识?
结构力学 的知识点太多了
又分布在书上的各个地方,找起来好麻烦!
结构力学的常考知识点对应的题型有哪些,我也不知道?
作为一个过来人,你所有的痛苦我都经历过。
随着期末考试越来越近,而自己捧着厚厚教材一筹莫展,
看过的内容几乎过目就忘,
越看越焦虑,毫无头绪。
于是我收集好了整套的结构力学的期末复习资料的PDF,
来帮助你复习备考,摆脱这些焦虑,轻松度过期末考试!
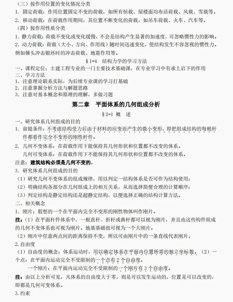
结构力学知识点:










以上就是结构力学的精华期末复习资料了!
由于篇幅有限,这里暂时只能展示这么多了!
————————————————–
请在公众号后台回复关键字:复习资料
————————————————–

关注我!
一个分享所有公共课、绝大多数专业课、
以及各种网课资源的老学长!

夜雨聆风
