免费下载!2026年初级会计经济法考点汇总大全,共8章详细考点清单

点击上方蓝字关注我们吧

免费下载!2026年初级会计经济法考点汇总大全,共8章详细考点清单,就是专为备考党量身打造的备考神器,覆盖全章节考点,精简不冗余,打印出来就能背、就能用,帮你快速夯实基础、冲刺高分。
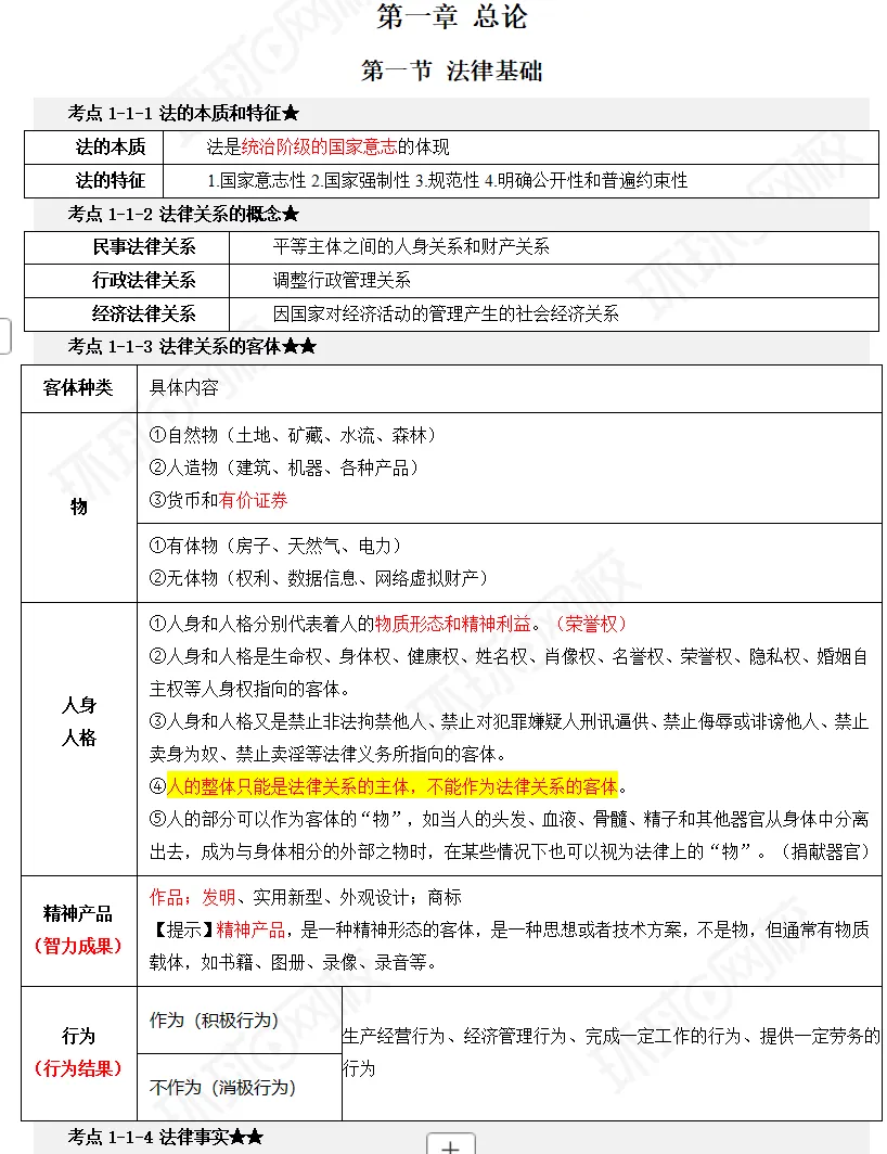
一、2026初级会计《经济法基础》考点汇总


以上分享部分考点,完整版可点击领取>>2026年初级会计《经济法基础》考点汇总。
可点击领取>>2026年初级会计《经济法基础》高频考点(核心资料)。
二、2026年初级会计准考证打印时间
根据财政部发布的《关于2026年度全国会计专业技术资格考试考务日程安排及有关事项的通知》获知:2026年4月15日前,各省级考试管理机构公布本地区初级会计资格考试准考证网上打印起止时间。
具体各地什么时候开始打印,为了让考生及时参加考试,小编建议考生可立即填写本文顶部免费预约短信提醒服务,届时我们会及时通知考生2026年初级会计准考证打印时间、考试时间,助您顺利参加考试。
点击查看>>2026年度全国各地区初级会计准考证打印时间及打印入口汇总。
三、2026初级会计考试时间
2026年初级会计资格考试于5月16日至18日举行,共6个批次,采用无纸化考试方式,《初级会计实务》科目考试时长为105分钟,《经济法基础》科目考试时长为75分钟,两个科目连续考试,时间不能混用。
| 级别 | 考试日期 | 考试时间及科目 |
| 初级 | 5月16日至18日 | 08:30—11:30 初级会计实务 经济法基础 |
| 14:30—17:30 初级会计实务 经济法基础 |
报名参加初级会计资格考试人员均在报名所在地参加考试,所有考生的考试批次和考(场)点由系统随机安排,具体以准考证上显示信息为准。
四、2026年初级会计考前备考资料
完整版可点击查看>>2026年初级会计学习计划【详细规划】
可点击获取>>2026年初级会计《初级会计实务》易错易混点。
可点击获取>>2026年初级会计《经济法基础》易错易混点。
可点击获取>>2026年初级会计《初级会计实务》思维导图。
可点击查看>>2026年初级会计《初级会计实务》重点章节及重要知识点总结
可点击查看>>2026年初级会计《经济法基础》重点章节及重要知识点总结
五、初级会计免费题库

以上内容就是“免费下载!2026年初级会计经济法考点汇总大全,共8章详细考点清单”的相关信息,小编为广大考生上传2026年初级会计思维导图、考点、易错点等内容,可点击“免费下载”按钮后进入下载页面。
初级会计职称模考提分资料下载
▼▼▼
老师专门为大家整理了这份《高频考点随身记》,大家可以免费领取用来备考学习,接下来给同学们介绍一下这份资料~《高频考点随身记》总共包括3个科目,分别为《初级会计实务》《经济法基础》《经济法基础》,大家可以根据自己的学习需求和备考科目领取哦~
点击免费领取>>
| 初级会计职称考点速记手册(全科汇总) |
|
更多内容请访问环球网校初级会计职称备考频道 |

更多文章推荐:
夜雨聆风





