乐于分享
好东西不私藏

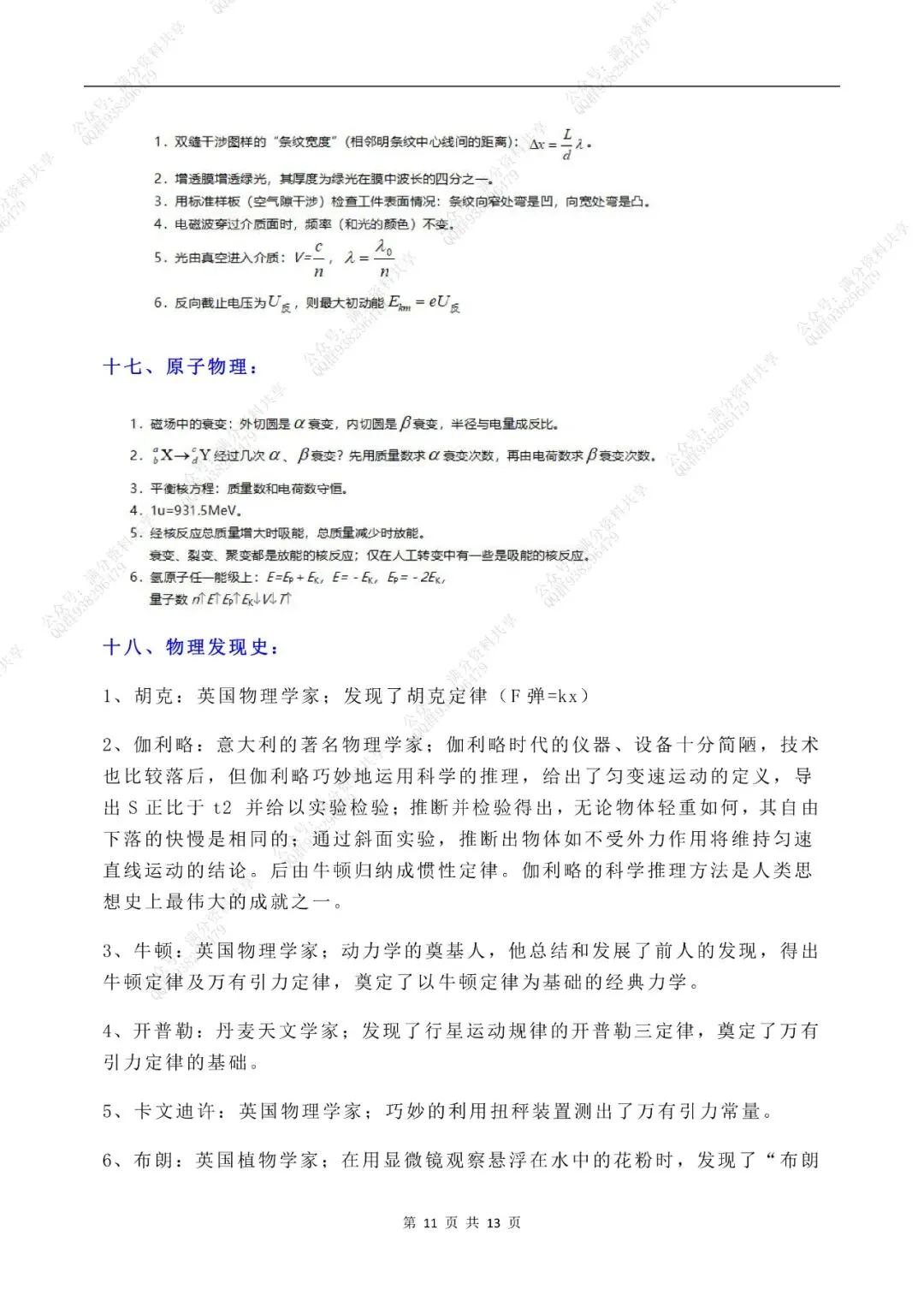
高中物理基础知识点汇总,考试必须会!(pdf分享)

高中物理基础知识点汇总,考试必须会!(pdf分享)

点击图片可观看高清版,文末有获取打印版方式

领取完整电子版:

①:点一点右下角的在看,感谢! 

②:点击“关注回复高中资获取资料

点击下方“公众号”关注,可以进入主页哦!
本站文章均为手工撰写未经允许谢绝转载:夜雨聆风 » 高中物理基础知识点汇总,考试必须会!(pdf分享)

猜你喜欢

  • 暂无文章

评论 抢沙发

7 + 7 =
  • 昵称 (必填)
  • 邮箱 (必填)
  • 网址
×
订阅图标按钮