162页PDF|视频号电商从0-1实战宝典

《视频号电商从0-1实战宝典》–文末附获取下载方式

宝典内容摘要:
《视频号电商从0-1实战宝典》162页在为新手提供系统化的实操指导。核心内容包括三大体系、16大角色、流量策略、操作流程与成功案例,强调“道”优于“术”,通过认清自我角色和掌握平台规则实现高效变现。
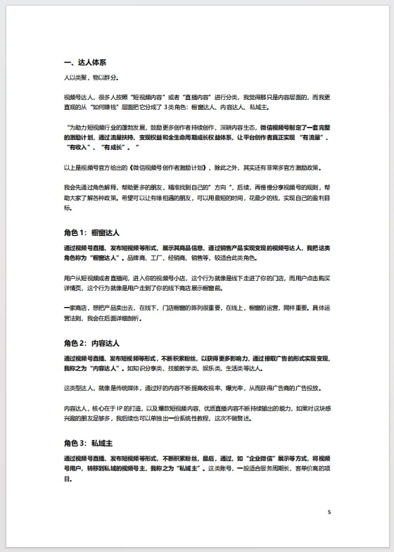
三大体系与16大角色
视频号生态分为三大体系,细分为16种角色,精准定位是成功的基础。
达人体系:包括橱窗达人(通过销售产品变现)、内容达人(通过内容积累粉丝后接广告变现)和私域主(将公域流量导入私域进行长期运营和高客单转化)。
商家体系:根据资质分为官方旗舰店、旗舰店、专卖店、专营店、普通企业店、个体工商户和优选联盟。不同店铺类型的入驻要求和激励政策各异,需根据自身条件选择。
服务商体系:为商家提供专业服务,包括招商服务商、培训服务商、孵化服务商、代运营服务商、产业带服务商和招商团长。成为官方认证服务商需满足相应资质与资源要求。
流量获取与运营策略:流量是电商的核心,需理解并运用官方规则。
官方激励政策:平台针对达人、商家和服务商提供多种激励,如流量券奖励、技术服务费减免等,以降低运营成本。
付费投流:通过微信豆、广告助手等方式购买流量,关键在优化点击率与转化率,精准定向投放。
公私域联动:将私域流量导入直播间可撬动公域推荐,形成流量螺旋增长。直播运营需关注账号权重、供应链把控、数据优化。
操作流程与案例:从基础操作到实际案例,提供可复用的方法。
入驻流程:详细说明如何开通视频号小店、入驻优选联盟,包括资质准备、信息填写、保证金缴纳等步骤。
实战案例:提供生鲜、3C数码等品类的成功案例,分享通过精准策划、私域引流和数据优化实现高GMV的具体逻辑。
本手册结合理论、策略与实操,旨在帮助读者快速进入视频号赛道,借助平台红利实现增长。
宝典部分内容概览:









等162页内容
……
✅️162页PDF下载:加入会员获取


👆️扫码咨询加入会员👆️
专题分类 往期更新
免责声明:仅作为学习交流,如认为侵权,请联系删除!
下方查看视频号相关往期更新
夜雨聆风
